近日,广州地标建筑、有“铜钱大厦”之称的广州圆大厦在阿里资产平台挂拍,起拍价13.6亿元,相当于评估价的八折。
《每日经济新闻》记者(以下简称“每经记者”)注意到,这已是广州圆大厦第三次拍卖。尽管拍卖页面的标的图片均为广州圆大厦,但拍卖标的却是广东兴业国际实业有限公司(以下简称“广东兴业国际”)的“重整权益”。
11月13日,每经记者拨通广东兴业国际破产管理人马律师的电话,对方表示,“如果有兴趣,您可以预约来现场,但我们不方便电话咨询”。
根据阿里资产平台披露的信息,广东兴业国际管理人于11月13日10时至11月14日10时,通过公开竞价方式处置其重整投资权益。截至11月13日18时,此次竞拍已获得近2.8万次围观,超500人设置了提醒,但无人报名。
图片来源:阿里资产平台
评估价八折起拍“重整权益”
据公开资料,广州圆大厦由鸿达兴业集团有限公司(以下简称“鸿达兴业集团”)于2010年斥资10亿元开建,于2013年12月16日竣工。大厦高138米、建筑面积10.5万平方米,因形似铜钱也被称为“铜钱大厦”,还一度引发“最丑建筑”争议。
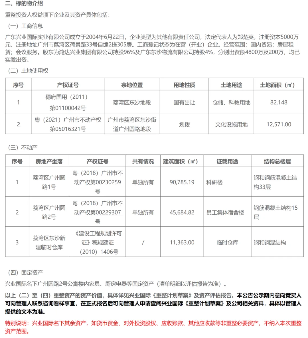
此次拍卖的标的,实际上是广州圆大厦所有者广东兴业国际的重整投资权益,即以广东兴业国际纳入重整范围内的资产为基础,通过公开竞价的方式确定广东兴业国际重整投资人。
图片来源:阿里资产平台
据阿里资产平台信息,此次拍卖标的包括位于荔湾区东沙地段的两宗仓储科教及文化设施用地的土地使用权,还有高33层的广州圆大厦科研楼、高15层的员工集体宿舍楼,以及东沙新建临时仓库。起拍价约13.6亿元,保证金约6799万元,相当于以评估价(约17亿元)的八折起拍。
每经记者注意到,这已是广州圆大厦第三次拍卖,前两次拍卖均未成功。若次标的成功拍卖,拍卖成交价款将作为偿债资金,用于支付广东兴业国际的破产费用、共益债务及清偿各类债权。
根据规则,竞价成功的重整投资人,经审查确认符合条件后,将再与管理人签署《重整投资协议》,且按约定付清重整投资对价后,按照《重整计划》规定及《重整投资协议》约定享有广东兴业国际相应的股东权利,在符合条件时受让广东兴业国际原股东持有的全部股权,进而取得广东兴业国际100%股权以及该100%股权对应的纳入重整范围内的全部资产或权益。
而隐藏风险也被列在拍卖须知中:若《重整计划草案》未获债权人会议通过或未被广州中院裁定批准,本次竞价结果自动失效。这意味着,即使竞拍成功,竞拍人最终能否获得公司100%股权,还取决于法院是否批准这份以竞拍人为核心的重整计划。管理人将无息退还已收取的全部保证金,不承担其他赔偿责任。
履行执行金额超69亿元?
每经记者查询全国企业破产重整案例信息网发现,早在2024年4月,广东兴业国际管理人已经发出预招募意向重整投资人的公告。
据天眼查平台信息,广东兴业国际破产清算一案于2023年12月8日被裁定受理。2025年9月2日,广州市中级人民法院根据其申请,裁定广东兴业国际重整。一个多月后(10月底),广东兴业国际重整投资权益开始挂拍。
图片来源:天眼查
广东兴业国际的股东为鸿达兴业集团和广东东沙物流有限公司,分别持股96%和4%,分别出资4800万元和200万元,均已实缴出资。
每经记者从天眼查平台了解到,鸿达兴业集团自2020年以来连年亏损,且亏损幅度逐年增大。
早在2024年4月22日,广州市中级人民法院就裁定鸿达兴业集团破产。经该院裁定确认,鸿达兴业集团破产清算案债权额为190.75亿元,已资不抵债。
上海易居房地产研究院副院长严跃进在接受每经记者书面采访时分析指出,当前房地产市场仍处于调整过程中,一些存量项目规模比较大,包括商业地产(尤其是非核心地段或争议性资产)面临租售压力。广州圆大厦虽为当地地标建筑,但因其设计争议,可能导致品牌溢价能力弱化,租赁或转让难度增加。竞拍人要充分考虑“市场调整+项目历史评价”等因素,充分评估现金流回报能否覆盖资金成本。
天眼查平台显示,截至目前,广东兴业国际未履行执行金额高达69.17亿元。
图片来源:天眼查
“起拍价看似提供了一定议价空间,但买家需通过重整计划获得公司100%股权及资产权益,且可能需承担隐性债务或历史遗留问题,如原股东纠纷、法律诉讼等。”严跃进认为,此外还要看项目的核心价值,这取决于区位、运营能力及市场需求。广州圆大厦建成于2013年,所处的荔湾区东沙地段并非广州核心商务区,周边产业配套是否支撑其作为商业、办公用途需审慎评估。
“即便以约13.6亿元的底价成交,还需考虑资金占用成本及后续改造、运营投入。同时,还要考虑这个项目所占用的其他机会成本。”严跃进补充道。
