位于杭州奥体板块的网红楼盘杭州壹号院(备案名:臻奥院),堪称近年来杭州楼市话题度最高的小区之一。
去年9月,潮新闻曾经报道过,杭州壹号院成立业委会后召开业主大会,投票表决通过了《臻奥院物业管理区域划分方案》,通俗点说,就是业主们想要“分家”。去年11月,滨江区住建部门批复了《物业管理区域调整方案》,杭州壹号院“分家”成功,拆分为3个物业管理区域,也即3个小区,分别是臻奥院一期、臻奥院三期(即俗称的二期)、臻奥院四期。
最近,臻奥院三期又陷入“换物业”风波,再次成为杭州楼市的热门话题。
炒掉头部物业后
业主不满新入围的物业品牌
早在去年杭州壹号院还未正式“分家”的时候,当时业主大会上,跟“分区管理”同时投票表决的议题还有是否同意续聘前期物业,投票结果显示:未通过续聘前期物业。
不过由于之后小区分家,物业选续聘一事暂时搁浅,留待3个小区各自成立业委会后再讨论。
今年5月,臻奥院三期首届业委会成立后,重新选续聘物业一事就提上行程。业委会和小区前期物业滨江物业就物业服务合同多次沟通后,7月初,滨江物业致函业委会,表示因为双方在物业带资投入的费用上差距较大,确认放弃此次物业续聘,直接参加选聘。
8月上旬,臻奥院三期召开第二次业主大会,参与表决票1000张,参与率达85.4%。大会第二项议题“是否同意原物业(滨江物业)及其关联企业参与选聘过程”,最终投票结果显示,赞成388票,反对492票,弃权49票,随多数71票,赞成票占参与表决人数比例38.8%,占参与表决面积比例40.58%。也就是说,滨江物业及其关联企业失去了参与选聘的资格。
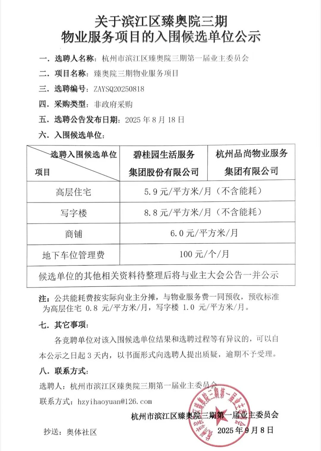
9月8日,业委会公示了臻奥院三期物业选聘最终入围的2家候选单位,分别是碧桂园物业和品尚物业,两家公司的物业费报价跟之前滨江物业服务期间的收费标准一致,即高层住宅物业费为5.9元/平方米/月,另外公共能耗费为0.8元/平方米/月。
这让很多业主傻眼了,他们之前以为炒掉滨江物业后,会换成别的头部物业公司。
臻奥院三期的业主群顿时炸开了锅。有业主质问:“为什么没有提前沟通好别的头部物业做下家,就先踢走了滨江?”有业主问:“如果是滨江、碧桂园、品尚三家物业三选一,业主们会选哪个?哪个对房价更有利?”
不少业主更是将矛头对准了业委会。
扛不住压力
业委会萌生去意
如今的局面,让臻奥院三期业主颇为难受。接下来即将进行的第三次业主大会,将对入围的两家物业公司进行“二选一”投票,让很多业主如鲠在喉,不少业主表示,这两家物业公司一个都不想选。
潮新闻记者 徐叔竞摄
第三方物业专家表示,通常来说,物业选聘进入“二选一”阶段后,如果两家候选物业公司都未获得业主大会法定多数票通过,则由同意票较多的那家物业公司再提交业主大会会议表决,若获得业主大会法定多数票通过,则被确定为最终获聘物业;如果两次业主大会表决仍未选出最终获聘物业,则由业委会调整物业选聘方案,方案经业主大会表决后,再进行选聘流程。
潮新闻记者 徐叔竞摄
另外,根据物业管理条例的相关规定,经20%以上的业主提议,可以召开临时业主大会,讨论撤销当前选聘结果、重新制定选聘标准等事项。不过因为之前两家物业公司是经过正规选聘流程入围的,无故终止“二选一”投票,需要对这两家公司有个交代。
记者了解到,由于对物业选聘结果不满,一些臻奥院三期业主联名提议,要求罢免业委会。首届业委会也心灰意冷,萌生去意。
倘若业委会解散,小区需要先成立物管会,来接手小区管理事项,物业选聘“二选一”投票表决将延期。
