极目新闻记者 刘微
通讯员 吴秀娟
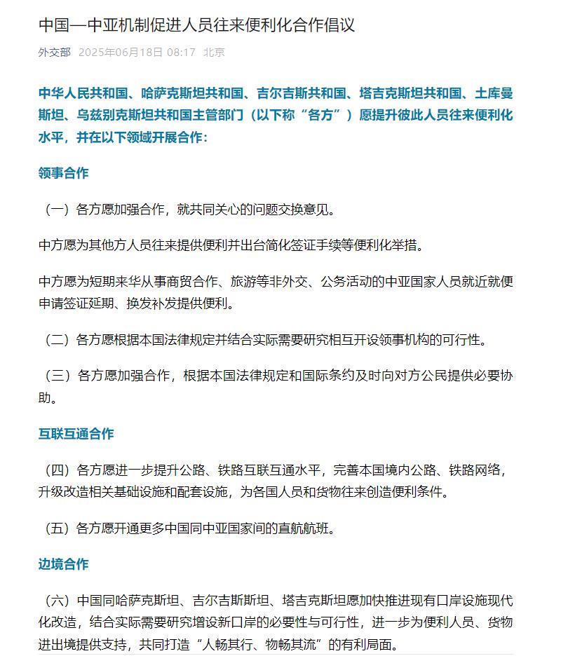
6月16日至18日,第二届中国—中亚五国峰会在哈萨克斯坦阿斯塔纳市举办。据外交部微信公众号消息,峰会期间发布的《中国-中亚机制促进人员往来便利化合作倡议》明确提出,中方愿为其他方人员往来提供便利并出台简化签证手续等便利化举措;中方愿同有关中亚国家加紧商签关于便利游客团队旅游的谅解备忘录。

同程研究院相关负责人分析,此举意味着,中国与中亚国家的个人旅游和团队旅游免签新政或将加速落地,中国与中亚国家的旅游交往将再迎政策利好。
2025年6月1日,中乌(兹别克斯坦)互免签证协定正式生效后,对中国至乌兹别克斯坦的机票预订拉动作用明显。同程旅行数据显示,6月1日至6月18日,中国至乌兹别克斯坦的机票预订热度同比增长117%,相比2025年1月1日至6月18日期间的同比增速(78%),高出近40个百分点。
从国际机票的预订来看,免签政策的力度与中国和中亚国家旅游交往的热度密切相关。同程旅行数据显示,截至6月18日,今年中国至哈萨克斯坦的机票预订热度同比增长86%;同维度下,中国至塔吉克斯坦的机票预订热度同比增长48%。
根据国家移民管理局官网于今年4月7日更新的中外互免签证协定一览表,彼时的中亚五国中,面向中国公民持普通护照免签的国家只有哈萨克斯坦,面向团体旅游免签的国家只有土库曼斯坦。其他三个国家的免签政策均未包含普通护照。
同程研究院相关负责人表示,最新发布的《倡议》中,不仅明确提出了多项与个人及团体旅游签证相关的利好政策,还提到了“各方愿开通更多中国同中亚国家间的直航航班”,以及“结合实际需要研究增设新口岸的必要性与可行性”。一系列政策对于中国与中亚国家之间的跨境长线旅游以及边境短途旅游将产生积极推动作用。
近年来,在国家政策的指引下,同程旅行持续强化与中亚国家有关部门的旅游合作。2024年,以中国“哈萨克斯坦旅游年”为契机,同程旅行与哈萨克斯坦旅游和体育部下属单位“Kazakh Tourism”达成战略合作。2025年5月27日,同程旅行与阿拉木图旅游局签署战略合作备忘录。此前,同程旅行已经与阿拉木图领先的地接服务商Skyway达成战略合作,成功搭建了“平台+目的地+供应链”的跨境服务体系。
