极目新闻记者 刘微
通讯员 丁苗苗
极目新闻记者从神农架林区文化和旅游局获悉,2月26日,2025第十届全国研学产业(神农架)交易会暨青葱汇研学春季推介会在神农架木鱼镇召开。会上发布了“知音湖北,遇见神武峡”精品旅游线路产品,宜昌、十堰、神农架三地共同发出倡议,联合打造“神武峡”国际黄金旅游线路。
本次交易会旨在为神农架搭建一个全国性的研学资源互通平台,以此为契机,神农架将进一步完善研学基础设施,深化产品创新,优化课程设计,推动研学品质提升,推出跨区域研学精品线路,向世界讲好“神农架故事”。
针对本次活动,神农架景区推出1元特惠门票政策:即日起至2025年4月25日前,全国各地游客凭身份证、高铁票或高速缴费凭证,通过景区售票窗口或神农架景区微信公众号,购买神农架六景区联票仅需1元,同时,赠送画廊谷和神农天池景区门票各1张,1元畅游神农架八大景区,让广大游客轻松春游神农架。(本次活动只包含景区门票,不含景区换乘及其他二消项目)
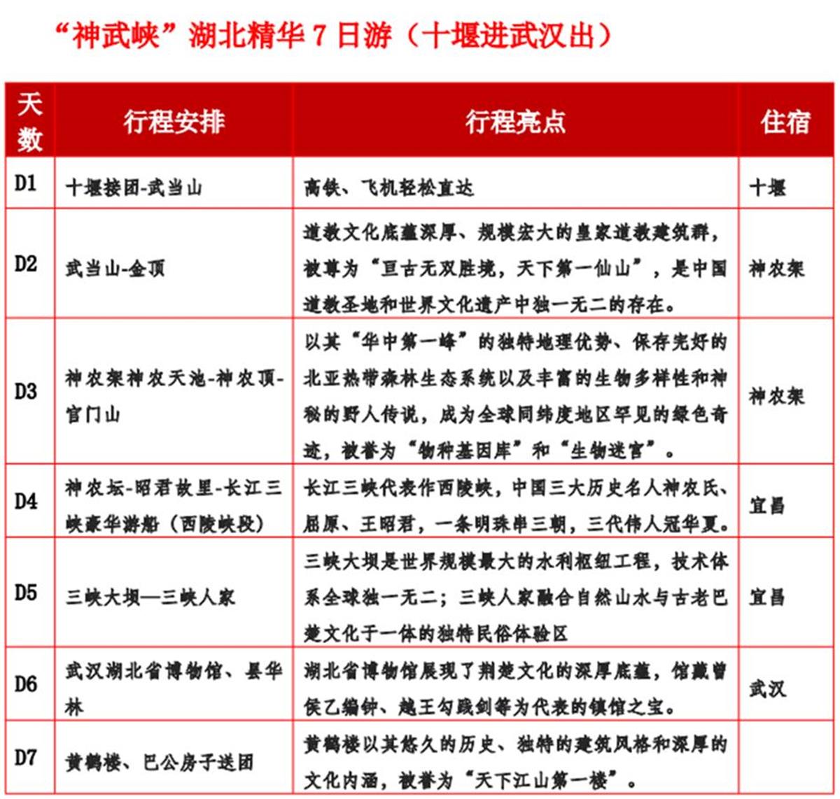
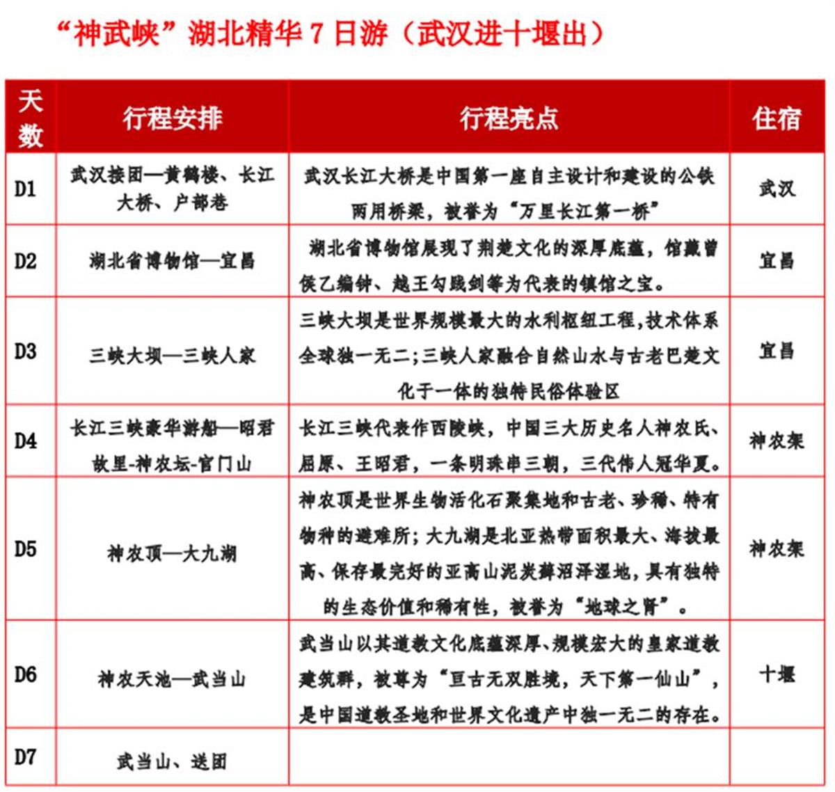
活动上,“知音湖北,遇见神武峡”精品旅游线路产品正式亮相。该产品精心设计了三条各具特色的旅游线路,包含神农架、武当山、宜昌等多地多个景点,让游客在旅途中既能享受神农架原始森林和天然氧吧的疗愈,又能欣赏长江、汉江流域的壮丽风光,感受三峡大坝的宏伟和武当山的博大精深。
值得一提的是,为推动“神武峡”旅游产业深度合作,宜昌、十堰、神农架三地文旅局共同发出《“神武峡”旅游合作发展倡议书》,拟从六大方面全面开展合作,包括:打造旅游发展共同体,推进政府层面达成区域旅游战略合作协议;推进旅游交通一体化,形成互联互通的旅游环线,逐步开通三地重点景区直通车;推进旅游产品开发一体化,加快实现“神武峡”的统一包装管理,共同打造精品线路等;推进旅游宣传营销一体化,打造整体对外形象,推出“神武峡”共用旅游年卡;推进节庆赛事活动一体化,共同举办“神武峡”旅游促销活动;营造良好旅游发展环境,建立旅游行业一体化市场监管联动机制等。
(神农架林区文旅局供图)
