4月10日上午,中国足协发布《关于2026年第五届中国青少年足球联赛北京赛区男子U10组比赛发生严重虚假比赛情况的通报》,通报了第五届中国青少年足球联赛北京赛区男子U10组东城体校16橙队vs踢球者兰队的虚假比赛行为。
通告指出:4月4日,在2026年第五届中国青少年足球联赛北京赛区男子U10组,东城体校16橙队与踢球者兰队比赛中,发生严重虚假比赛情况,双方球员连续将球射入本队球门,双方守门员均未进行有效扑挡。在青少年比赛中发生此次事件,性质恶劣,造成严重不良影响。中国足协将联合有关方面就此次事件中涉及赛风赛纪管理问题作深入调查。
此次虚假比赛行为严重违背体育精神,严重扭曲青少年价值观,损害足球事业发展根基。中国足协坚决反对任何形式的虚假比赛行为,坚决反对不良风气毒害影响青少年足球健康发展,将根据调查结果,依规依纪对涉事球队和相关责任方进行严肃处罚,有关情况及时向社会公布,接受社会监督。
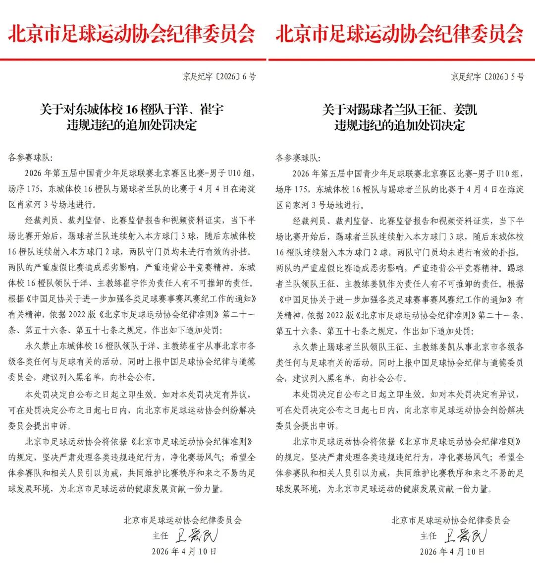
而在4月9日,北京足协已经就此事件发布了处罚公告,通告中写道:“经裁判员、裁判监督、比赛监督报告和视频资料证实,当下半场比赛开始后,踢球者兰队连续射入本方球门3球,随后东城体校16橙队连续射入本方球门2球,两队守门员均未进行有效的扑挡。两队的消极比赛造成恶劣影响,严重违背公平竞赛精神。”最终,东城体校16橙队和踢球者兰队均被取消第五届中青赛北京赛区比赛资格,并被通报批评。而涉事的两队教练员、领队,均受到通报批评和北京市内禁足一年的处罚,同时上报中国足球协会纪律与道德委员会,建议列入黑名单,向社会公布。
4月10日中午,北京足协就“2026年第五届中国青少年足球联赛北京赛区男子U10组比赛严重虚假比赛”事件发布追加处罚决定:永久禁止踢球者兰队领队王征、主教练姜凯以及东城体校16橙队领队于洋、主教练崔宇从事北京市各级各类任何与足球有关的活动。同时上报中国足球协会纪律与道德委员会,建议列入黑名单,向社会公布。
