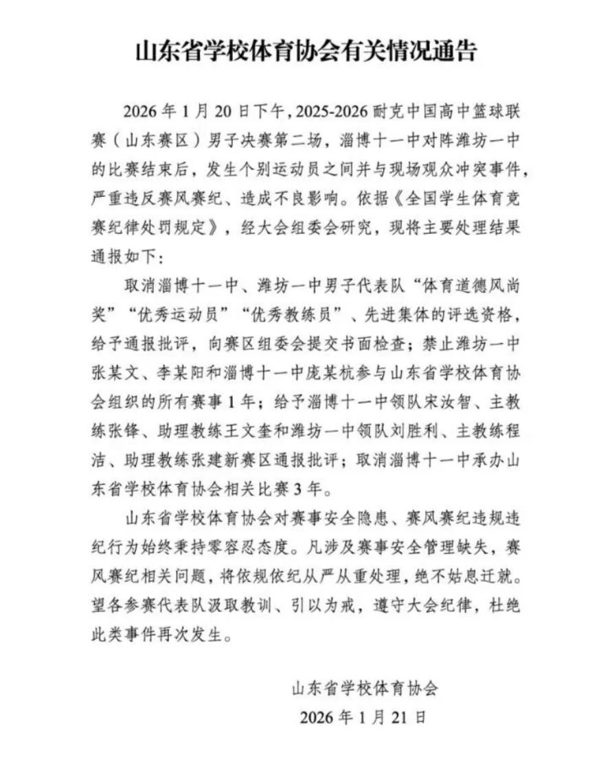
记者22日从山东省学校体育协会获悉,针对20日在2025-2026耐克中国高中篮球联赛基层赛(山东赛区)男子决赛第二场淄博十一中队和潍坊一中队赛后发生的冲突事件,依据《全国学生体育竞赛纪律处罚规定》,大会组委会研究后,作出对部分球员禁赛、取消淄博十一中的比赛承办资格等处罚决定。
山东省学校体育协会公布的情况通告称,取消淄博十一中、潍坊一中男子代表队“体育道德风尚奖”“优秀运动员”“优秀教练员”、先进集体的评选资格,给予通报批评,向赛区组委会提交书面检查;禁止潍坊一中张某文、李某阳和淄博十一中庞某杭参与山东省学校体育协会组织的所有赛事1年;给予淄博十一中领队宋汝智、主教练张锋、助理教练王文奎和潍坊一中领队刘胜利、主教练程洁、助理教练张建新赛区通报批评;取消淄博十一中承办山东省学校体育协会相关比赛3年。
中国高中篮球联赛由中国学生体育联合会和中国篮球协会共同主办,是目前国内关注度最高的高中篮球赛事之一,分为基层赛、分区赛、总决赛等阶段。
