近日,据媒体报道,有消费者称宋柚汁中柚汁添加量占比仅有2.7%后收到厂家律师函要求“封嘴”删视频。有医师认证的博主曾发文推荐宋柚汁,称其为理想减肥饮品,还能帮助糖尿病患者控制血糖。
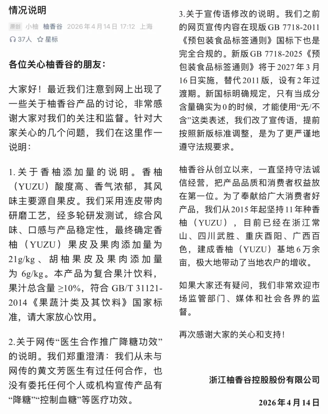
4月14日,浙江柚香谷控股股份有限公司发布情况说明称,产品香柚(YUZU)果皮及果肉添加量为21g/kg、胡柚果皮及果肉添加量为6g/kg,本产品为复合果汁饮料,符合GB/T 31121-2014《果蔬汁类及其饮料》国家标准;公司没有委托任何个人或机构宣传产品有“降糖”“控制血糖”等医疗功效。
新闻延伸
据蓝鲸新闻报道,浙江柚香谷控股股份有限公司旗下的宋柚汁,凭借“全国销量连续多年第一”的宣传语,成为近年来饮料市场最亮眼的单品。
然而,这款以“柚”命名,销量过亿的现象级饮料,“柚”实际含量不到3%,配料表前排多为白砂糖、果葡糖浆。
记者注意到,该产品标注香柚添加量21g/kg,胡柚添加量6g/kg。以此计算,一瓶300g的宋柚汁中,香柚实际含量为6.3克,胡柚为1.8克,两者累计仅8.1克,占整瓶总重量的2.7%。
值得注意的是,产品包装上明确提示“果汁含量≥10%”。这意味着,若以10%含量的果汁计算,超过七成来自其他非柚类果汁成分,根据配料表可以看到,非柚类果汁成分主要是苹果浓缩汁贡献的。
所谓的“宋柚”汁并非纯天然柚子果汁。一位国家二级营养师提到,该产品虽然叫宋柚汁,但实际是复合果汁饮料,从配料来看,成分以糖水为主,主打的柚成分不到3%,本质是一瓶糖水饮料。果葡糖浆和白砂糖会让血糖飙升,不推荐长期喝,尤其是减脂控糖的人群。
柚成分含量低,定价却高于市场平均水平?
创始人回应:并非为节省成本,加多了没法喝
记者注意到,宋柚汁300g装市场零售价普遍在7元左右,1kg装普遍在27元左右,在饭店等场所售价更高。
柚香谷创始人宋伟曾在公开采访中提到定价问题,他表示,价格由成本和品牌定位共同决定。香柚原料本身价格昂贵,一个香柚鲜果在欧洲要卖到7欧元,因此宋柚汁的定价比其他饮料贵上百分之二三十是正常的。
宋伟曾多次在社交媒体上谈及宋柚汁原料的相关问题。他在视频中说道:“每公斤产品中添加20多克柚原料并非为了节省成本,再增加用量饮料就没法喝了,因为胡柚皮是苦的,香柚皮是酸的,所以投料后需要进行一些调配,这完全符合国家法律法规。”
宋柚汁单品年销超10亿
广告铺满全国,柚香谷号称“销量第一”
宋柚汁为浙江柚香谷控股股份有限公司旗下的产品。
记者注意到,柚香谷已将“宋柚”注册为商标,相关申请多达60余条。值得一提的是,该公司还曾尝试注册“宋柚汁”商标,但该申请已被驳回。
企业公开披露的数据,2022年宋柚汁单品实现近4亿元销售额,2023年增长至近6亿元,2024年全年销售额突破10亿元。官方在广告中打出了全国销量连续多年第一的口号。
