极目新闻记者 马浩然
近日,有网友表示,河南农业大学的旧浴室即将停用,启用的新浴室每升热水计费0.045元,学生洗浴10分钟需要消费3元至7元,且更衣区没有插座,不能使用自带的吹风机。该网友称学校的旧浴室10分钟计费不到2元,新浴室的水费定价有些贵。
4月2日,河南农业大学后勤部门工作人员介绍,为了提倡学生控制浪费,新启用的浴室参考相关规定按流量计费。洗浴期间,学生可以按计费器的按钮暂停水流,待使用时开启即可。

新启用的浴室 (来源:网友供图)
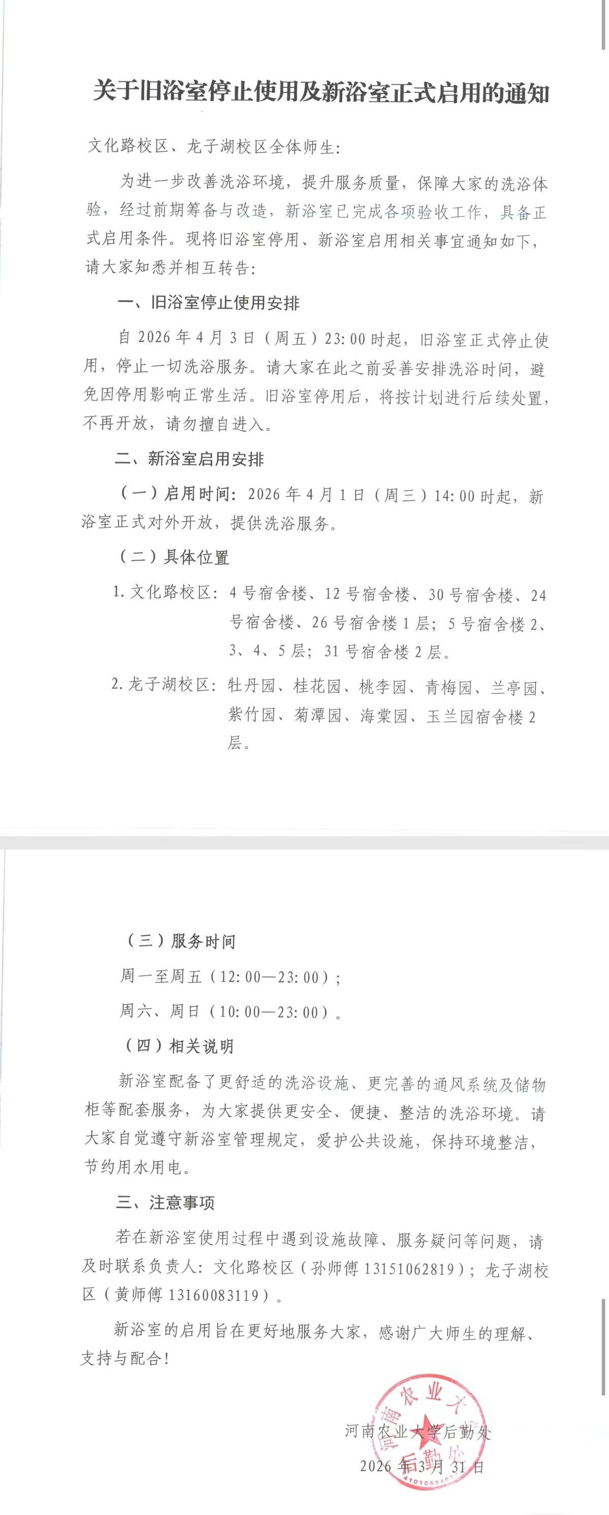
该网友发文称,河南农业大学发布通知,自4月1日起,学校设置在学生宿舍楼的集中新浴室正式启用,每升热水定价0.045元(按流量计费),同时,学校的旧浴室于4月3日23时起停用。该网友称,学生在新浴室洗浴10分钟消费3元至7元,价格有些昂贵。
网友高同学告诉极目新闻记者,他是河南农业大学某学院大三年级的一名本科生,3月31日,学校发布启用新浴室的公告,新浴室每升热水定价0.045元(按流量计费)。高同学提供的两个不同时段的视频显示,3月11日,新浴室每分钟扣费0.7元,4月1日,新浴室每分钟扣费0.3元,两次的水流量均不同。
公告内容显示,为改善洗浴环境,经过前期筹备与改造,文化路校区和龙子湖校区的新浴室已完成验收,4月1日14时起正式启用,新浴室均设置在两个校区的学生宿舍楼内部,每升热水定价0.045元(按流量计费),浴室配备了更衣室和吹风机。同时,学校的旧浴室于4月3日23时起停用。
通知内容 (来源:网友供图)
通知内容 (来源:网友供图)
高同学介绍,两次不同时段录制的视频,均无法调节水流量和温度,且新浴室没有安装插座,学生只能使用更衣区的吹风机,无法使用自带的吹风机。他表示,学校的旧浴室每分钟计费0.15元,洗浴10分钟不到2元,且安装了插座,学生可使用自带的吹风机。高同学认为,随着夏天到来,学生洗浴次数增多,新浴室的计费标准有些高。
公开资料显示,国内多所高校洗浴常见的计费标准分为按流量和按时间两种方式。其中,大部分高校采用按流量计费,主流价格区间为每升热水0.045元-0.06元。也有部分高校按分钟收费,或者单次固定费用。
4月2日,极目新闻记者联系河南农业大学后勤部门,工作人员介绍,旧浴室按分钟计费,为了提倡学生控制浪费,新启用的浴室参考相关规定按流量计费。在洗浴期间,学生可以按计费器的按钮暂停水流,待使用时开启即可。工作人员称,试运营时间为4月1日至6日,其间免费使用吹风机,后续可能进行收费。
