极目新闻记者 刘孝斌
据央视新闻消息,3月20日19时05分,重庆大学科学城校区虎溪校园一实验室发生一起安全事故,造成1名学生经抢救无效死亡、3名学生受伤。

3月21日晚,重庆大学发布了情况通报,称目前受伤学生得到了妥善救治,伤情平稳,无生命危险。公安和应急等相关部门第一时间启动调查工作,经初步调查,疑似因操作不当引发实验物品闪爆。学校深感悲痛,正全力配合有关部门的调查,对不幸去世的学生表示深切哀悼。
据媒体报道,发生爆炸的是学校内的电子显微镜实验室,现场有血迹,设备出现明显破损、碎裂等痕迹。
极目新闻记者登录重庆大学官网等平台查询发现,重庆大学虎溪校区有一家专门的电子显微镜中心,由几位电镜专家倡导并整合人才引进经费、课题经费和学校直接投入经费建设,于2015年11月正式揭牌。电镜中心共计投入1.2亿元,拥有大型电子分析表征类设备近20台,以及完备的样品制备设施设备,包括目前世界上最先进的FEI TitanChemiSTEM球差校正电镜、三维原子探针等尖端设备,还自主研发了世界首台三维取向透射电镜和像差纠正超快自旋低能电子显微镜等。
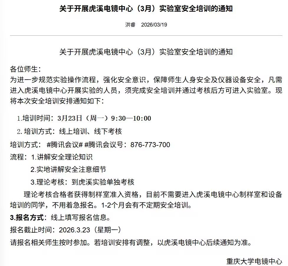
极目新闻记者注意到,3月19日,该中心曾经发布一份《关于开展虎溪电镜中心(3月)实验室安全培训的通知》。通知中称,为进一步规范实验操作流程,强化安全意识,保障师生人身安全及仪器设备安全,凡需进入虎溪电镜中心开展实验的人员,须完成安全培训并通过考核后方可进入实验室。培训时间为3月23日(周一)9:30—10:00,培训方式为线上培训、线下考核。理论考核合格者获得制样室准入资格,目前不需要进入虎溪电镜中心制样室和设备培训的同学,不用着急报名。
3月21日晚,极目新闻记者多次拨打重庆大学电子显微镜中心官网上的电话,均无人接听。
