极目新闻记者 王灿
近日,阿里法拍平台挂拍重庆市一幢写字楼的两套房产,两套房产评估价301万元,起拍价192万余元,欠物业管理费及滞纳金却高达108.6万元,公告显示,物业欠费需由受买方垫付,引发网友讨论。
法拍平台截图
公告显示,被拍卖的标的物是重庆市北部新区金开大道90号2幢15-10、15-11房,由深圳市中级人民法院挂拍。极目新闻记者查询到,两套房产位于重庆棕榈泉国际中心写字楼15楼,面积分别为150.7平方米和222.18平方米。房产主人因涉刑案,于2022年被公安机关移送深圳市龙华区人民检察院审查起诉。
法拍平台显示,该处房产评估价301万元,2025年10月23日第一次以211.8万元挂拍,随后法院以有新的财产线索需要核实为由撤拍;之后深圳市中院先后两次以301万元和241万元挂拍,均因无人报名流拍。本次拍卖起拍价设定为192万元,将于3月4日正式开拍,目前尚无人报名。
该处房产被多次挂拍
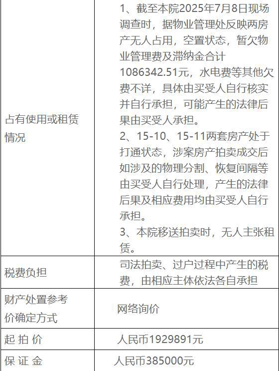
法院公告显示,深圳市中级人民法院2025年7月8日现场调查时得知,两套房产处于打通状态,无人占用,处空置状态,暂欠物业管理费及滞纳金合计1086342.51元,水电费等其他欠费不详。

因为公告中提醒,物业管理费及滞纳金由买受人自行核实并自行承担,可能产生的法律后果由买受人承担,引发网友讨论。有网友表示,买法拍房本来都是想“捡漏”,估价301万元的房产,竟欠物业费100多万元,这哪是“捡漏”,而是“捡雷”。
极目新闻记者多次拨打公告上公布的法院咨询电话,均无人接听。
2月15日,极目新闻记者以客户身份咨询棕榈泉国际中心物业,一名工作人员称,上述两套房产确实已被法院查封,目前正在法拍处理。该中心物业费为每平方米26元,两套房产的业主欠缴2023年4月至今的物业费共计28万余元,法拍网显示的欠物业费为108.6万元,实际是物业管理费加上滞纳金的费用。另外,该业主还欠200多元的水费。
该工作人员表示,目前两套房产均没有对外出租,如有人拍下应该只需补缴28万余元物业费和相关水电费,80余万元的滞纳金费用要不要缴、怎么缴,具体可以和物业协商。
