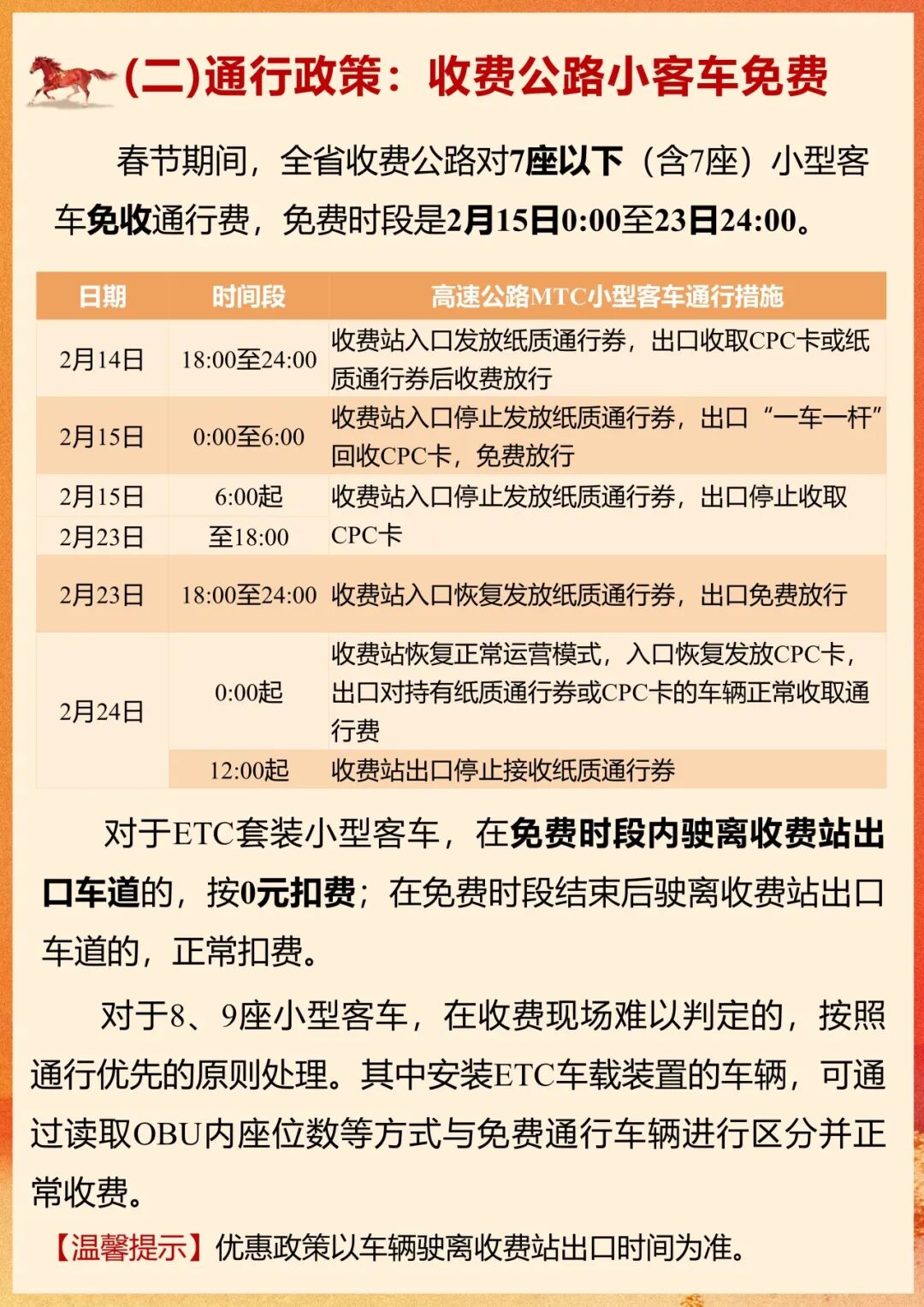
今年春节假期
2月15日0时到2月23日24时
全国高速公路
将免收7座及以下小型客车通行费
有哪些易拥堵路段
有哪些施工管制路段
过江通道交通流量如何
……
提醒大家
及时掌握路况
提前做好规划
安全出行
👇
《2026年春节江苏省国省道路网
出行服务指南》
《2026春节南京市公路网出行服务指南》
2026年春运汽车客运出行指南
请收好
👇
客流流时流向预测 旅客流时预测。2026年春运40天,预计“三站一点”(南京站、南站、葛塘站及林场点)旅客发送总量约23.4万人次。单日客流高峰预计在2月13日,当日发送旅客约2万人次。 旅客流向预测。春运期间客流主要流向:省内淮安、宿迁、泰州、扬州、盐城、徐州等地;省外安徽滁州、宣城、合肥,河南信阳、周口、商丘、郑州,山东临沂、菏泽等地。 出行指南 2026年春运2月2日启动 3月13日结束 超长途出行:800公里以上超长途可选择“一票制”分段接驳运输,南京汽车客运站(小红山站)、南京汽车客运南站会增开相关班次。例如,旅客可购买南京至西安、运城、洛阳、长治、三门峡、渭南等目的地联程车票,并在郑州中心站中转。具体班次以车站实际售票为准。 购票方式:春运车票预售期20天,“三站一点”支持支付宝、微信、数字人民币购票。提供免费WiFi、延长售票窗口及自助机开机时间、导购引导等服务,方便旅客及时购票取票。 ▶线上购票入口: 通过“南京定制客运平台”微信公众号进行购票。 “南京定制客运平台”微信公众号 暖心服务:节前15天起,南京汽车客运站(小红山站)、南京汽车客运南站实行24小时售票、24小时凭票候车、24小时提供开水、24小时供暖、24小时食品供应;站内设有团体票专窗、“务工人员接待点”、“军人接待站”,开放重点旅客候车室、母婴候车室,供特殊群体使用。 温馨提示 连接通道开放:春运期间,南京汽车客运站(小红山站)至红山森林动物园地下连接通道(7:30—19:30)、地面P5停车场(24小时)常态化开放,旅客可直接进入动物园,无需出地面。 携带动物乘车:携带动物及动物产品乘车,须出示动物卫生监督机构出具的《动物检疫合格证明》。 禁带管制物品:严禁携带枪支弹药类(含主要零部件)、爆炸物品类、管制器具类、易燃物品类、有毒有害物品类、腐蚀性物品类、放射性物品类、传染病病原体及医疗废物类和国家法律、法规规定的其他禁止携带的物品乘车。 充电宝限制:标识清晰的充电宝、锂电池,数量不超过5块、单块额定能量不超过100Wh(2.7万mAh)可携带。 突发应急保障:若遇重大恶劣天气导致班车大面积停运,车票乘车日期30天内可免费退票。 除夕末班车:“三站一点”除夕末班车发车时间调整为15:00,15:00后市区道路客运不再发班,请提前安排出行时间。 祝大家春节出行顺利~
来源丨南京发布自江 苏路网 南京交通 南京市交通运输局公路中心
