封面新闻记者 杨芮雯 部分图片由受访者提供
1月1日,新修订的《中华人民共和国治安管理处罚法》正式落地实行。此次修订首次将犬只不牵绳伤人、宠物扰民、违规饲养烈性犬等行为纳入法律惩戒范畴,根据情节轻重,相关责任人最高可面临10日拘留或1000元罚款的处罚。
记者走访调查发现,这部规范养犬行为、化解邻里矛盾的新法受到广泛关注,有人直呼“终于等到你”,直言深受不规矩养犬行为困扰已久。与此同时,也有部分养犬人却陷入了执行层面的困惑,为避免“碰瓷”式纠纷,有人更是脑洞大开,研发出“行狗记录仪”硬核自证。
围绕新规的落地和意义,记者邀请法律界人士给出了专业解读。
# A面 #
新规让文明养犬人更有底气
狗绳咨询量飙升
“早就该有这样的硬性规定了。”打开社交平台,类似的呼声随处可见。家住山西太原的养犬人王芳(化名)养了一只泰迪犬,同时也是社区居民自发组织的文明养犬志愿队队长。她直言,此前小区里总有少数人遛狗不牵绳,狗狗随地大小便,甚至追着孩子跑,邻里纠纷频发。“有一次邻居家小孩被未牵绳的柯基绊倒,家长和犬主吵得不可开交,最后闹到派出所都没解决。”王芳说,新规明确处罚标准,让文明养犬有了法律支撑,也让守规矩的养犬人更有底气。
在她的带动下,志愿队发起“文明养犬承诺书”签订活动,短短一周就有80多位养犬人签字。大家不仅自觉牵绳、拾便,还主动在遛狗时佩戴“文明养犬”标识牌,遇到老人小孩都会提前避让。如今,小区里牵绳遛狗的人明显多了,邻里之间因犬只引发的口角争执大幅下降。
居民自发拴绳文明养犬
成都金牛区的养犬人张萌也分享了自己的改变。她养了一只法斗,以前偶尔会因为图省事,没能及时清理狗狗在小区绿化带留下的粪便。新规出台后,她不仅随身携带拾便袋,还会自备湿巾清理狗狗踩过的公共座椅。
“新规不仅是约束,也提醒我们要对自己的宠物负责。”在她的影响下,同单元的几位养犬人也开始自觉维护公共卫生,小区环境焕然一新。
文明养犬的自觉,也直接带动了合规养犬装备市场的热度。
记者从各大电商平台了解到,近期狗绳、嘴套、宠物定位器等合规防护用品咨询量、下单量双双激增,多款热销单品月销量环比增长数倍,相关品类市场热度持续攀升。
在电商平台某宠物用品旗舰店,一款售价89元的反光防挣脱狗绳月销量已突破1.2万件。客服向记者坦言,自新法的消息公布后,这款狗绳咨询量便居高不下,日均咨询量超百条,咨询客户大多重点关注绳子牢固度、反光效果及合规性。客服同时透露,自去年12月以来店铺整体销售额较11月增长明显,其中狗绳、嘴套等合规装备销量占比超七成,成为店铺销售主力。
线下宠物用品店也同步迎来销售高峰。成都多家线下宠物店店主表示,近期到店选购合规遛狗装备的顾客明显增多,加固牵引绳、静音嘴套最受青睐,部分热门款式时常断货。
业内人士分析,宠物防护装备的热销,本质上是养犬人主动遵守新法的直观体现。随着新法正式实施,涉犬纠纷处置力度持续加大,养犬人对合规、实用防护装备的需求将进一步提升,相关细分市场仍有较大增长空间。
# B面 #
养犬人反映执行困惑
有人自研“行狗记录仪”避“碰瓷”
记者同样观察到,也有部分养犬人对新法部分条款表达了困惑。
“牵绳、戴嘴套、避高峰,这些我都能做到,但‘恐吓他人’‘干扰生活’的界定有些模糊。”家住成都锦江区的养犬人张倩养着一只金毛犬,她向来是社区里公认的文明养犬人,却在新法落地后多了几分顾虑。上周她带狗在绿道散步,金毛只是凑到一位路人脚边嗅了嗅,对方就面露警惕地退了好几步,还嘟囔着“你的狗吓我一跳”。“万一对方咬定被吓到,说我放任动物恐吓他人,我拿什么证明自己没错?”张倩的困惑,在多个养犬人群聊中引发共鸣。
网友分享网上遛狗 图片来源社交平台
网友分享防碰瓷办法 图片来源社交平台
家住青羊区的李先生养了一只柴犬,为了避免不必要的纠纷,他特意调整了遛狗时间。“以前早晚饭后遛狗,现在专门等上午9点后、下午3点前,避开老人买菜、孩子上学的高峰时段。”他坦言,希望在规则框架下,找到更稳妥的相处方式。
记者注意到,在宠物防护装备市场中,一款由养犬人自主研发的全方位“行狗记录仪”近期在社交平台悄然走红,受到多位网友热议和点赞,其研发者王鹏是一位两岁西高地犬“樱桃”的主人,也是一名传媒专业出身的摄影爱好者。
王鹏和宠物“樱桃” 图据受访者
“我完全支持文明养宠,也认同新规对不文明养犬行为的惩戒,不过作为养犬人,我担心那种‘无法自证’的无力感。”
王鹏表示,养犬人在涉犬纠纷中往往处于弱势地位。“哪怕是对方故意挑衅,或者狗狗只是正常互动,在没有证据的情况下,我们很难说清楚。碰上不讲道理的,真的有可能被讹诈。”
王鹏设计可挂脖和固定在手臂上的“行狗记录仪” 图据受访者
凭借传媒专业的知识储备和摄影爱好,王鹏联合同样热爱摄影的朋友们,开始了产品研发。“传统的宠物记录仪要么固定在狗身上,拍摄角度太低,要么需要额外携带,操作很不方便。”王鹏说,他们经过多次试验,最终设计出可挂脖和固定在手臂上的“行狗记录仪”,“这个位置正好站在狗主人的视角和高度,能够全方位监测宠物的行踪轨迹以及附近的人和事物,非常轻便灵活,拍摄效果更全面、更清晰。”
这款“行狗记录仪”在社交平台发布后,第一条帖子就有20万阅读量,私信他了解产品的养宠人更是数不胜数。王鹏直言,没想到市场需求会如此旺盛,仅5天时间,咨询量就有5000多、预售订单就超过了200个,目前产品正在进行最后的测试调试,预计元旦后就能正式推出。
“订单数量可观,其实也从侧面反映了养犬人的担忧。”王鹏坦言,很多买家在咨询时都表示,这个产品哪怕只派上一次用场,能避免一次纠纷,就物超所值。“他们要的不是一个简单的拍摄工具,而是一份应对风险的安全感。”
# 律师建议 #
明确条款界定标准
严处恶意碰瓷索赔行为
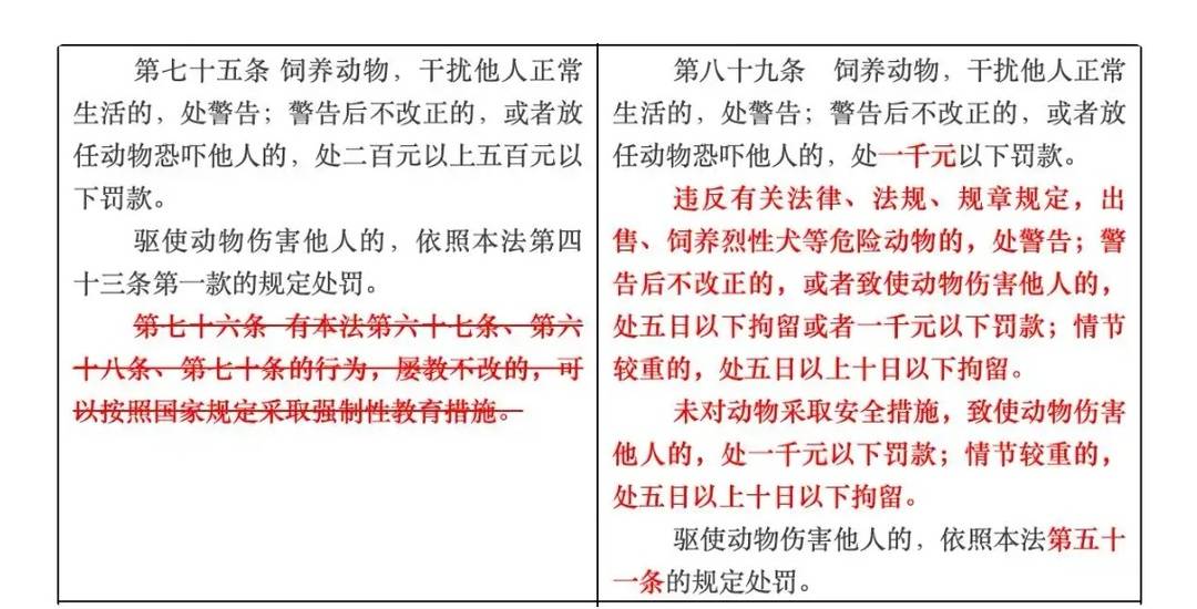
“新修订的《治安管理处罚法》第八十九条,将饲养动物干扰他人生活、放任动物恐吓他人、未采取安全措施致动物伤人等行为纳入惩戒范畴,不仅在制度层面填补了涉犬治理的部分空白,更能有效强化养犬人责任意识,引导全社会凝聚文明养犬共识。”
《中华人民共和国治安管理处罚法》新旧法对比)图片来源九派新闻
陕西恒达律师事务所高级合伙人、知名公益律师赵良善在接受记者采访时谈到,新法的实施能有效增强养犬人责任意识。其明确的惩戒措施,最高可处10日拘留或1000元罚款,倒逼养犬人主动落实牵绳、戴嘴套等安全措施,减少不文明养犬行为。新法将烈性犬违规饲养、犬只伤人等行为纳入法律约束,有效降低犬只对路人的人身威胁,缓解邻里因养犬产生的矛盾。与此同时,新法还直接带动狗绳、嘴套、宠物记录仪等防护装备市场的规范化发展,推动相关产品向合规化、实用化升级,引导社会形成文明养犬共识,促进养犬人与非养犬人相互尊重,构建和谐的公共生活环境。
针对部分养犬人的困惑,赵良善指出,从根本上化解人与犬只的矛盾,还需进一步明确相关条款界定标准。
他建议,由公安、畜牧部门联合出台配套细则,明确“恐吓他人”的具体情形和“干扰他人生活”的量化标准,以此统一执法尺度。相关部门要明确涉犬纠纷举证规则,主张被动物恐吓或伤害的一方承担初步举证责任,养犬人已采取安全措施的可作为减责或免责依据。同时推动老旧小区、公园等涉犬纠纷高发区域的公共监控全覆盖,并引入社区居委会、宠物行业协会等第三方力量参与纠纷调解。
他特别强调,要依法严处恶意碰瓷、虚假索赔行为。各地可实施分区域差异化养犬管理,明确导盲犬等特殊犬只的出行权利及豁免条件。相关部门还可以建立犬只登记、免疫、芯片植入的全流程溯源管理制度,实现对犬只的规范化管理。
