近日,红星新闻报道中国某工程咨询集团有限公司女职工张女士名下手机号注册的抖音账号打赏男网红600余万元被网友举报,其起诉举报者侵犯名誉权被法院一审驳回后,引发网友关注。
12月25日,有网友实名向红星新闻爆料,称该事件中的抖音网红“某某超市”主播王某强来自吉林省桦甸市某村,曾因聚众斗殴、故意伤害、贩卖毒品等多次获刑,并提供了判决书、裁定书等法律文书。红星新闻记者致电王某强本人求证时,王某强表示:“我不知道,你自己去查。(即使)我是公众人物,这也是我的隐私,我自己的事儿,我不告诉你……”
红星新闻记者注意到,裁判文书网公布的裁定书记载的“王某强”出生时间与抖音主播王某强出生时间一致,判决书、裁定书显示的被告、被执行人王某强的名字和住址也与该主播王某强一致。
▲吉林市中级人民法院刑事裁定书
公开的抖音账号显示,“某某超市”认证为“歌手”,性别“男”,年龄“40”。账号备注为“热歌追踪者、歌曲追随者”,目前拥有287万粉丝,发布有131个唱歌视频作品,获得2114万赞。北京抖音科技有限公司向某法院出具的“协助调查回函”显示,“某某超市”抖音账号的用户姓名为王某强。
▲被举报网红的抖音账号截图
▲北京抖音科技有限公司出具的协助调查回函
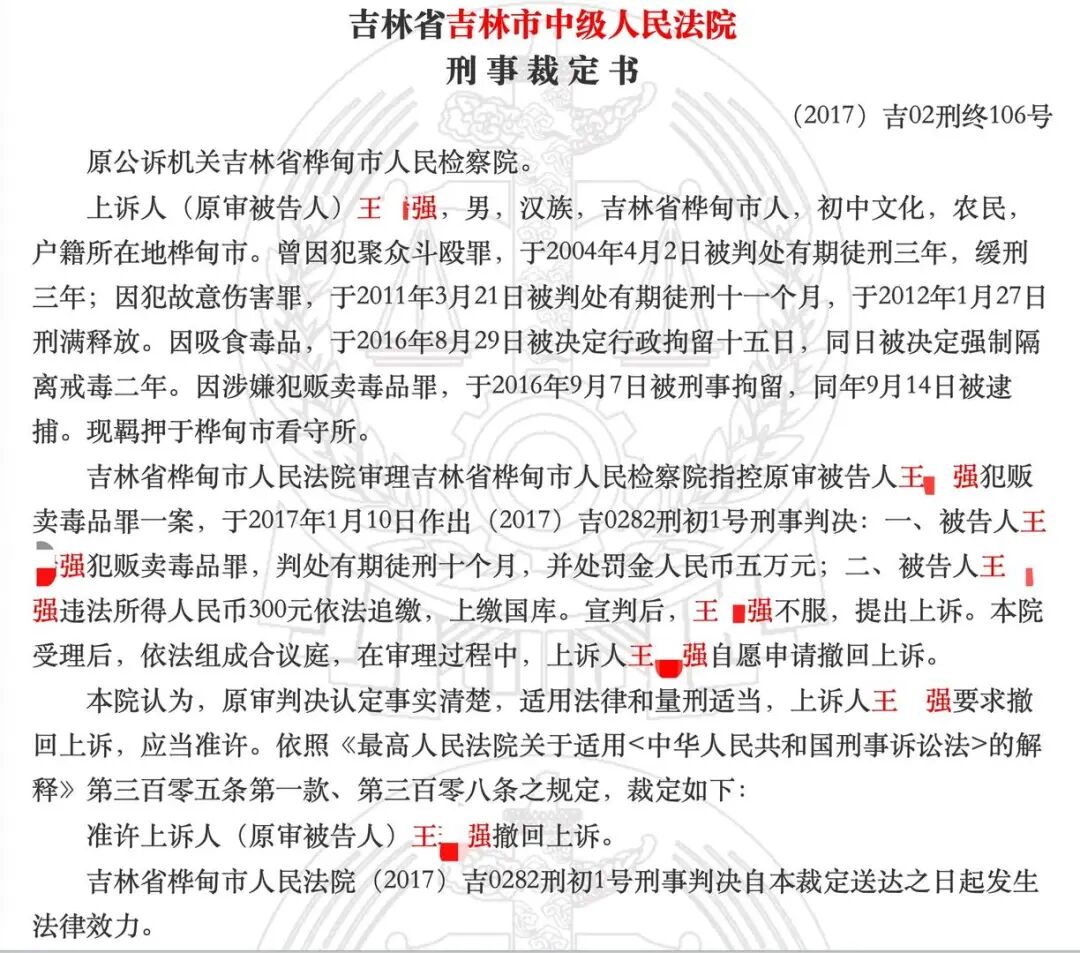
12月25日,来自安徽的张先生向红星新闻爆料,称“某某超市”主播王某强曾多次因犯罪入狱,并提供相关判决书、裁定书等。红星新闻记者查询中国裁判文书网,发现裁判文书网公开的内容与张先生提供的文书截图一致。吉林省桦甸市人民法院一审判决书显示:2016年4月的一天,被告人王某强在桦甸市明华街道地税局对面胡同郭某某家附近,以人民币300元的价款向郭某某贩卖毒品甲基苯丙胺(冰毒)0.3克。
该判决书显示,被告人王某强,吉林省桦甸市人。曾因犯聚众斗殴罪,于2004年4月2日被判处有期徒刑三年,缓刑三年;因犯故意伤害罪,于2011年3月21日被判处有期徒刑十一个月,于2012年1月27日刑满释放;因吸食毒品,于2016年8月29日被决定行政拘留十五日,同日被决定强制隔离戒毒二年;因涉嫌犯贩卖毒品罪,于2016年9月7日被刑事拘留,同年9月14日被逮捕。
2017年1月10日,桦甸市人民法院作出一审宣判,判决被告人王某强犯贩卖毒品罪,判处有期徒刑十个月,并处罚金人民币五万元;被告人王某强违法所得人民币300元依法追缴,上缴国库。2017年3月24日,吉林市中级人民法院作出刑事裁定书,裁定准许上诉人(原审被告人)王某强撤回上诉。此外,裁判文书网还公开了两份“终结本次执行程序”的执行裁定书,执行内容为罚金和责令退赔的金额,终结本次执行的原因为“未发现被执行人王某强有财产可供执行”。
爆料人张先生表示,他曾经也是抖音主播王某强的粉丝,经常听他在直播间唱歌。因为越来越看不惯该主播对待某特定粉丝的行为,愤而爆料其往事。12月25日上午,红星新闻记者根据爆料人提供的电话号码联系王某强求证相关案件情况,王某强表示:“(是否被判刑)我不知道,你自己去查。(即使)我是公众人物,这也是我的隐私,我自己的事儿,我不告诉你……”
红星新闻记者 罗敏
