今天,国航、东航、南航等航司再次发布关于调整国航涉及日本航线客票特殊处置方案的通知:
针对2025年12月5日12:00(含)前购买或换开的相关客票,且客票未使用行程涉及旅行日期在2025年11月15日(含)至2026年3月28日(含)之间的日本进、出港(含经停)航班或代码共享航班。可免费退改签。
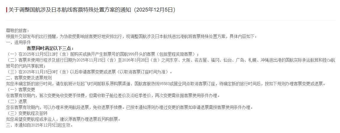
国航
适用条件
客票同时满足以下三点:
在2025年12月5日12时(含)前购买或换开产生新票号的国航999开头的客票(包括里程奖励客票);
客票未使用行程涉及旅行日期为2025年11月15日(含)至2026年3月28日(含)之间东京、大阪、名古屋、福冈、仙台、广岛、札幌、冲绳进出港的国航实际承运航班和挂CA航班号的代码共享航班;
在2025年11月15日0时(含)以后申请客票变更或退票(以取消客票订座时间为准)。
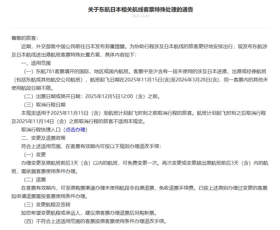
东航
适用条件
适用范围:
东航781客票填开的国际、地区或国内航班。客票中至少含有一段未使用的涉及日本进港、出港或经停航班(包括东航或其他航空公司航班),航班起飞日期在2025年11月15日(含)至2026年3月28日(含),同一客票内的其他未使用航段日期不限。
出票日期或换开日期:2025年12月5日12:00(含)之前。
取消行程日期:本规定适用于2025年11月15日(含)至航班计划起飞时刻之前取消行程的旅客。航班计划起飞时刻之后取消行程及2025年11月14日(含)之前取消行程的旅客不适用本规定。
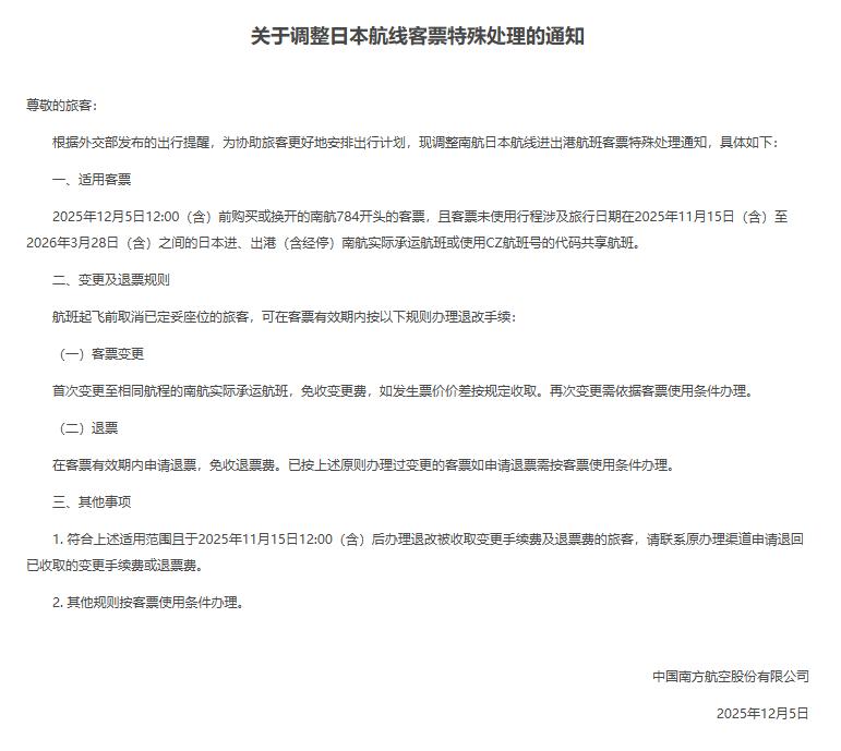
南航
适用条件
适用客票:2025年12月5日12:00(含)前购买或换开的南航784开头的客票,且客票未使用行程涉及旅行日期在2025年11月15日(含)至2026年3月28日(含)之间的日本进、出港(含经停)南航实际承运航班或使用CZ航班号的代码共享航班。
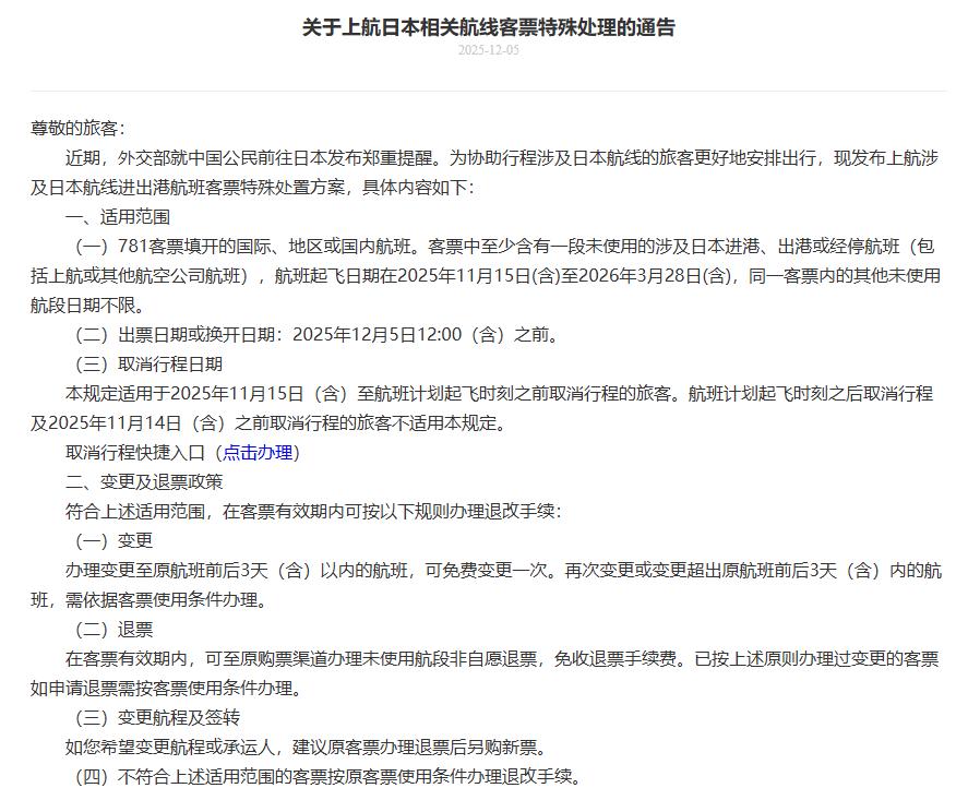
上航
适用条件
适用范围:
781客票填开的国际、地区或国内航班。客票中至少含有一段未使用的涉及日本进港、出港或经停航班(包括上航或其他航空公司航班),航班起飞日期在2025年11月15日(含)至2026年3月28日(含),同一客票内的其他未使用航段日期不限。
出票日期或换开日期:2025年12月5日12:00(含)之前。
取消行程日期:本规定适用于2025年11月15日(含)至航班计划起飞时刻之前取消行程的旅客。航班计划起飞时刻之后取消行程及2025年11月14日(含)之前取消行程的旅客不适用本规定。
11月14日,外交部和中国驻日本使领馆郑重提醒中国公民近期避免前往日本,已在日中国公民密切关注当地治安形势,提高安全防范意识,加强自我保护。15日,多家航司相继发布通知,对于出行日期在12月31日之前,涉及日本相关航线且符合相关条件的客票,可予以免费退改处理。
