极目新闻记者 王柳钦
11月22日,有网友反映,河北张家口富龙滑雪场推出了面向65周岁及以上老人免费滑雪的政策,认为限定年龄不太合理,65岁及以上老人滑雪有较大风险。极目新闻记者注意到,该雪场推这一政策已持续7年,此前曾回应质疑称,来滑雪的老人都是有经验的爱好者,甚至还有70岁的老人天天来滑。22日,该雪场客服回应称,除了65岁老人外,1.2米以下儿童、张家口当地居民均可免费入场,不过均需购买20元的保险。

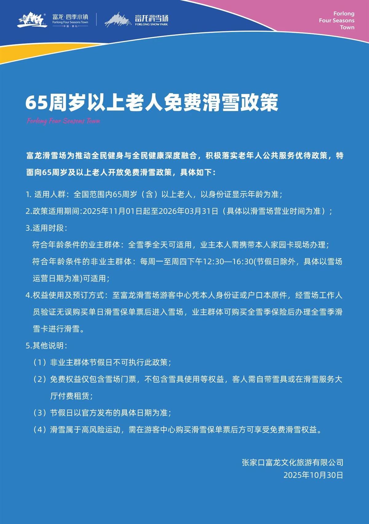
65周岁以上老人免费滑雪政策(来源:崇礼富龙四季小镇国际度假区)
极目新闻记者搜索发现,富龙滑雪场官方公众号于2025年10月30日发布了“2025-2026雪季特殊人群优惠优待政策一览”,其中包含同样的“65周岁以上老人免费滑雪政策”,适用人群为全国范围内65周岁(含)以上老人,以身份证显示年龄为准;政策适用期间为2025年11月1日起至2026年3月31日(具体以滑雪场营业时间为准);符合年龄条件的非业主群体每周一至周四下午12:30-16:30(节假日除外,具体以雪场运营日期为准)可适用。
富龙滑雪场(来源:崇礼富龙四季小镇国际度假区)
极目新闻记者注意到,早在2019年富龙滑雪场就推出过针对65周岁及以上老人的优惠政策,该政策已经持续至少七年。2024年,这项“65岁以上老人免费滑雪”政策还曾引发网友热议。据封面新闻此前报道,滑雪场工作人员称,来滑雪的老人大多年轻时就会滑雪,免费政策下,65周岁及以上老人无需支付三百至五百元的门票(淡季与旺季价格不同),仅需支付一年一百多元的保险费,即可进入滑雪场进行运动。他还表示,在该免费政策下,“(来滑雪的)年龄最大的有70岁,头发和胡子都白了,天天都来滑。”记者查询了张家口地区的多家滑雪场,发现对65周岁以上老年人群体的滑雪福利政策较为常见,部分滑雪场已经施行该政策多年。其中两家滑雪场的工作人员表示,每年都有一定数量老年人享受免费滑雪待遇。
2019年的65周岁以上老人免费滑雪政策(来源:崇礼富龙四季小镇国际度假区)
另据极目新闻此前报道,有媒体记者来到富龙滑雪场进行实地探访,发现这里和一些网友猜测的并不一样。一是,老年人需要购买相关保险才能免费享受滑雪权益;二是,很多65岁以上年龄阶段的老年人来到雪场滑雪,都是已经拥有很丰富的滑雪经验;三是,滑雪场从2019年开始提供相关免费服务,与1.2米以下儿童免费滑雪政策、女性免费滑雪政策、大学生免费滑雪政策以及张家口市辖区居民免费滑雪政策是放在一起的。至于风险方面,滑雪场提供教育和教学课程,普及相关滑雪安全知识。另外,滑雪人群可以根据实际情况选择雪道。
11月22日,极目新闻记者致电富龙滑雪场客服,一名工作人员称,今年滑雪场发布了多项免费滑雪政策,65周岁及以上老人确实可以免费滑雪,但入场前还需要购买20元的保险,此外1.2米以下儿童、张家口辖区的居民等也可以享受免费滑雪。对于有网友认为65岁年龄设置不合理的问题,她表示,设定65岁并没有什么特殊意义,只是公司制定的一项免费滑雪政策,“滑雪本身是一项高风险运动,我们也要求入场前必须购买保险,游客也可以自行购买其他商业保险”,后续她会记录网友的投诉建议并反馈给公司。
