11月18日上午,市民张先生打进85100000:我是一个新手爸爸,妻子产后出现出血的情况,我和公司申请护理假被驳回,人事发了邮件,说没有请假不去上班的情况算旷工,并且说旷工3天后要开除我。我现在没有办法,只能先照顾妻子,现在算是第2天,心里很不是滋味,希望直通车帮忙协调一下。
橙柿直通车记者联系上张先生。张先生说,自己是凯喜雅蚕桑生物产业有限公司的员工,妻子已经产后50多天了,原本产后1个月的时候身体好转,但最近又开始出血了。
“她是9月底生的小孩,那会儿我请了3天护理假和2天年休假。昨天上午8点左右,她的恶露变成了鲜红色。(恶露:分娩后排出的瘀血、黏液,一般产后数周排出,颜色由深转淡),没想到昨天出血量突然增加了,可能就是新的血管破裂了。”
《浙江省人口与计划生育条例》明确,在妇女围产期和产假期间,男方可以享受总计15天的护理假,不包含国家法定节假日、休息日和职业假。护理假可以一次性使用,也可以分次使用。在子女三周岁内,夫妻双方每年(从子女出生之日起按照周年计算)各享受10天育儿假。
张先生说,今年他请过10天育儿假,公司也批准了,按规定他的护理假还剩12天。
“我妻子的产假是今年10月9日到明年3月1日,这个是已经通过他们单位批准了。按时间来算,我在她的产假期间提起护理假,也属于正常范畴。”
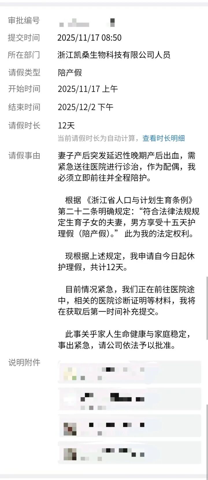
于是,11月17日上午8点50分,张先生在去医院的路上向公司发起了陪产假的申请:“妻子产后突发延迟性晚期产后出血,需紧急送往医院进行诊治。作为配偶,我必须立即前往并全程陪护。目前情况紧急,我们正在前往医院途中,相关的医院诊断证明等材料,我将在获取后第一时间补充提交。”
张先生说,没想到9点02分,审批人严女士驳回了申请。理由是“鉴于该员工已于11月16日连续提交两次陪护父母假被驳回,并在孩子出生一个多月且连续休完10天的育儿假后,今晨再次提交陪产假申请流程,仍对请假动机存疑,故驳回本次申请,请按公司规定准时到岗。”
对此,张先生向记者解释,在他妻子出血之前,他的父母遭遇了保险被骗的事情。这个假是之前准备请的,父母的年纪也到了60周岁,同样没有被批准。
《浙江省人口与计划生育条例》第二十八条规定:独生子女家庭父母一方年满六十周岁的,独生子女每年享受五天陪护父母假,陪护假期间的工资、奖金和其他福利待遇由用人单位照发。
张先生说,育儿假方面,他是陆续休的,从10月底到11月14日,刚好用完10天。“育儿假和护理假是分开计算的,这10天的育儿假并不影响护理假。”
记者从张先生提供的截图看到,张先生发起陪护父母假的时间为2025年11月16日,请假时长为1天,事由写道:老人买保险被骗,经浙江省金融监管局投诉督办办理退保手续,申请使用一天陪护父母假。
审批人桑蚕生物分管领导黄某驳回,理由为“本月已连续请假多日(指护理假、年休假、育儿假等),请假动机存疑,并严重影响工作,故本次申请驳回,请改日安排”。
张先生说,此前公司想让他调岗,从杭州的公司调入海宁分公司,他表示拒绝。“这样的行为,违反《劳动合同法》当中‘需协商一致’的规定。因为临时业务调整,不少员工也出现了类似情况,公司甚至没有经过我的同意,没有和我协商,就通过OA将我的岗位调至嘉兴海宁的子公司,取消杭州工位,取消了我在杭州的门禁权限。我的小孩刚出生,妻子也是身体不适,不说请假下不来,强制调岗的行为同样令人心寒。”
今天,张先生还收到了一封《凯喜雅蚕桑生物产业有限公司催到岗通知书》。其中写道,张先生已经无故旷工1个工作日,公司要求张先生务必于2025年11月19日17时前返回公司岗位正常工作,否则将作出“解除劳动合同”的处理,且不支付任何经济补偿。
张先生说,这里提到的岗位,是指嘉兴海宁的工作岗位。
随后,张先生向记者提供了严女士的电话。记者拨打过去后,对方多次询问记者身份和来意,记者向其说明张先生提供的信息,询问是否有驳回陪产假和“没有请假不去上班便辞退张先生”一事,对方表示自己正在开会,不方便接受采访,随即挂断了电话。
“爱企查”显示,凯喜雅桑蚕生物产业有限公司成立于2023年6月26日,经营范围为农业科学研究和试验发展,技术服务、技术开发、技术咨询、技术交流、技术转让、技术推广,食用菌种植等。张先生又向记者提供了公司负责人黄某的电话,记者拨打过去后,对方将电话直接挂断。
记者采访了北京京师(蚌埠)律师事务所律师孙天宝。孙律师解释:“根据《浙江省人口与计划生育条例》,张先生在妻子产后期间享受护理假、在父母年满60周岁后享受陪护父母假,是法定权利。公司以‘动机存疑’、‘影响工作’为由驳回申请,缺乏法律依据,涉嫌侵犯劳动者合法权益。”
孙律师说,浙江省的规定是男方有护理假和育儿假,两者的时间可以单独计算。从张先生的情况来看,这15天的护理假,是不分产前和产后的,只要女方在产假期间,男方都可以享受十五天护理假。无论如何,他都不应该因为休假问题被辞退。另外,公司未经协商一致,单方面将张先生从杭州调至海宁,并取消其杭州工作权限,那就违反了《劳动合同法》中变更劳动合同“需协商一致”的规定。在调岗方面真如张先生所说,该调岗决定不具法律效力。
“旷工和解雇方面,由于请假理由合法,且单方调岗无效,张先生未到海宁岗位报到不构成无故旷工。公司以此为由发出的《催到岗通知书》及解雇威胁,若执行则构成违法解除劳动合同,张先生有权要求支付赔偿金。”
孙天宝建议张先生积极与公司沟通,提供相关材料,证明自己确实事出有因。同时做好证据收集,如果以后要主张赔偿金,可以一并主张如工作日加班费、节假日加班费、未休年休假补偿金等,最大程度获得经济上的赔偿,缓解家庭压力。
孙先生的诉求及事态进展,橙柿互动将继续关注。
橙柿互动·都市快报 记者 汤晨琛
