近日,内蒙古自治区鄂尔多斯市率先在国家育儿补贴制度的基础上出台差异化补贴政策。其中,一孩、二孩仍执行国家育儿补贴标准(3600元/年),三孩超出国家标准部分执行市级育儿补贴标准(10000元/年,即国家3600元+市级6400元),发放补贴至其年满3周岁。
鄂尔多斯市卫健委近日发布的《鄂尔多斯市育儿补贴申领倡议书》介绍,为支持家庭育儿,降低生育、养育成本,国家已正式出台育儿补贴政策。鄂尔多斯市积极响应并迅速衔接国家政策,尽可能为婴幼儿家庭提供实实在在的支持,减轻家庭负担。按照《鄂尔多斯市卫生健康委员会关于鄂尔多斯市生育政策衔接计划的请示》文件要求,鄂尔多斯市按照“就高不就低”的原则,补贴不进行叠加。一孩、二孩执行国家育儿补贴标准(3600元/年),三孩超出国家标准部分执行市级育儿补贴标准(10000元/年,即国家3600元+市级6400元),前期已发放补贴资金的,参照国家高出标准分年度补齐差额。截至目前已领取过鄂尔多斯市二孩、三孩育儿补贴的家庭,务必在“蒙速办”“微信”“支付宝”等渠道申请国家育儿补贴,申请通过后,将补齐二孩家庭差额600元。
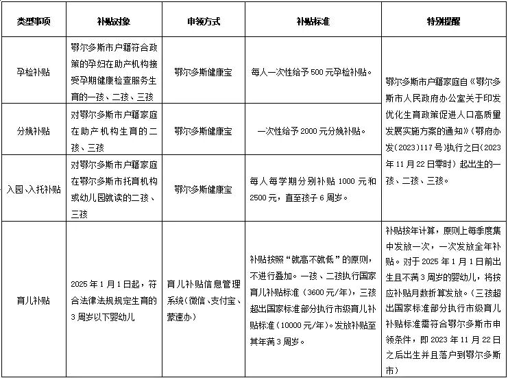
鄂尔多斯市育儿补贴政策要点。鄂尔多斯市卫生健康委员会微信公众号 图
鄂尔多斯市卫健委还提醒,如果市民此前已享受本市育儿补贴政策,后续将按照本地衔接政策继续发放补贴。另外,在2025年3月31日前提交过线下育儿补贴申请的居民,可重新通过线上渠道提交申请,如此能简化后续流程,提升办理效率。
澎湃新闻注意到,2024年3月,当地多部门公布了鄂尔多斯市二孩、三孩家庭育儿补贴及托育机构建设和运营补贴实施细则(试行)。其中提到,对鄂尔多斯市户籍家庭按政策生育二孩的家庭发放6000元育儿补贴,每年发放3000元,直至孩子2周岁。按政策生育三孩的户籍家庭发放30000元育儿补贴,每年发放10000元,直至孩子3周岁。
根据中共中央办公厅、国务院办公厅今年7月印发的《育儿补贴制度实施方案》,从2025年1月1日起,对符合法律法规规定生育的3周岁以下婴幼儿发放补贴,至其年满3周岁。育儿补贴按年发放,现阶段国家基础标准为每孩每年3600元。
方案还明确,地方可根据财力适当提标,提标部分所需资金由地方财政自行承担。
在上述方案出台之前,部分地方已经探索实施本地育儿补贴政策,地方已有补贴政策如何衔接成为一大看点。
对此,国家卫生健康委副主任郭燕红在相关新闻发布会上介绍,之前没有育儿补贴政策,或者补贴范围较小,或者补贴标准低于国家的,要按国家补贴的范围和基础标准统一实施,实现政策均等化覆盖。地方此前补贴标准高于国家基础标准的,按规定做好评估和备案工作后,可以继续执行。
另外在新华社发布的《国家育儿补贴方案六大热点问答》中,首都经济贸易大学劳动经济学院教授姜全保指出,在国家育儿补贴制度的基础上,地方政府可根据本地经济发展水平和人口发展特点,在财力允许范围内补充出台差异化补贴政策。通过中央与地方协同发力,形成多层次、立体化的生育支持政策。
