极目新闻记者 王柳钦
10月20日,胖东来商贸集团微信公众号发布消息称,为了让外界更好地了解和学习胖东来,集团设立“胖东来开放日”,给大家提供进入企业内部参观的渠道。

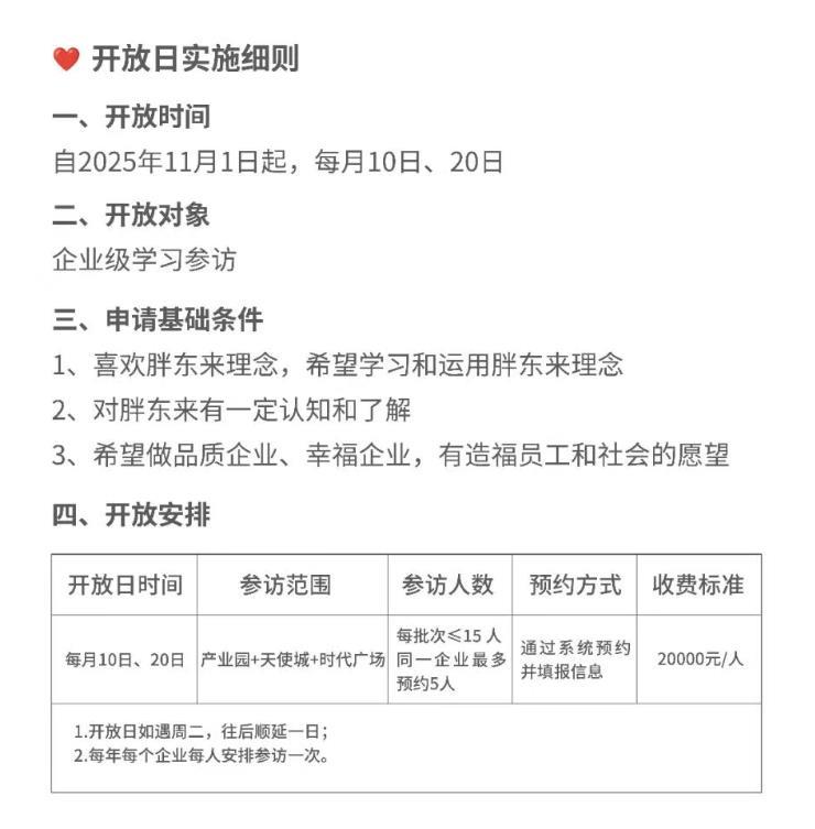
据胖东来商贸集团公众号信息显示,胖东来的价值是传播先进的文化理念、生活理念和科学的管理方法,通过企业的样板,让更多人懂得如何健康科学地做企业,如何轻松幸福的生活。实施细则显示,开放时间自2025年11月1日起,每月10日、20日,开放对象为企业级学习参观。参访范围为“产业园+天使城+时代广场”,申请基础条件中包括希望做品质企业、幸福企业,有造福员工和社会的愿望。参与人数每批次小于等于15人,同一企业最多预约五人,收费标准为2万元/人。每年每个企业每人安排参访一次。预约方式为通过系统预约并填报信息,胖东来方面将对报名企业进行资质审核。


值得一提的是,对于网友提出花钱参观能得到什么的问题,胖东来商贸集团也有明确答复:先进文化理念的思想启迪,好的生活理念及生活方式;科学的企业经营模式和管理方法;感受幸福快乐的人文状态、安全品质的企业环境氛围;如何活出幸福生命、如何健康快乐地做企业、如何造福员工及行业、如何创造美好社会价值的感悟与思考。
10月21日,极目新闻记者致电胖东来发布信息中的咨询电话,但由于周二闭店,电话无法接通。随后,记者联系到胖东来时代广场店,一名工作人员称,时代广场确实是“胖东来开放日”中的一站,如果预约成功的话,胖东来会提前与预约人联系,因此具体的参访行程安排现在还未确定。至于于东来本人是否会出席参与交流的问题,她表示,目前未收到这方面的通知,但会有官方接待带领大家,参访时间为一天,“中午的话会包一餐午餐,晚间座谈的话,目前没有安排。”至于行程结束时间,暂时不太清楚。
据了解,许昌市胖东来商贸集团有限公司是一家综合型零售企业,创建于1995年3月,发展至今许昌、新乡两地共有13家门店,其中5家综合型百货商场、7家中型社区超市、1家服饰鞋业类专业门店,1家中央厨房,2家物流中心,并建立了自有品牌开发体系与线上销售平台。经营业态涵盖超市、百货、电器、服饰、餐饮、医药、珠宝、茶叶、电影、电玩、图书、眼镜。截至2025年1月员工人数约8300人,共安排就业人数约18000人。2024年销售总金额近170亿元,纳税金额6亿多元,利润8亿多元,员工平均月收入9000元。截至10月19日,胖东来集团10月累计销售达15.16亿元,今年以来累计销售188.66亿元。
