极目新闻记者 刘毅
10月7日,多地迎来国庆假期返程车流。到下午3时18分,因车流过大,安徽境内已有数十个收费站进行管制。
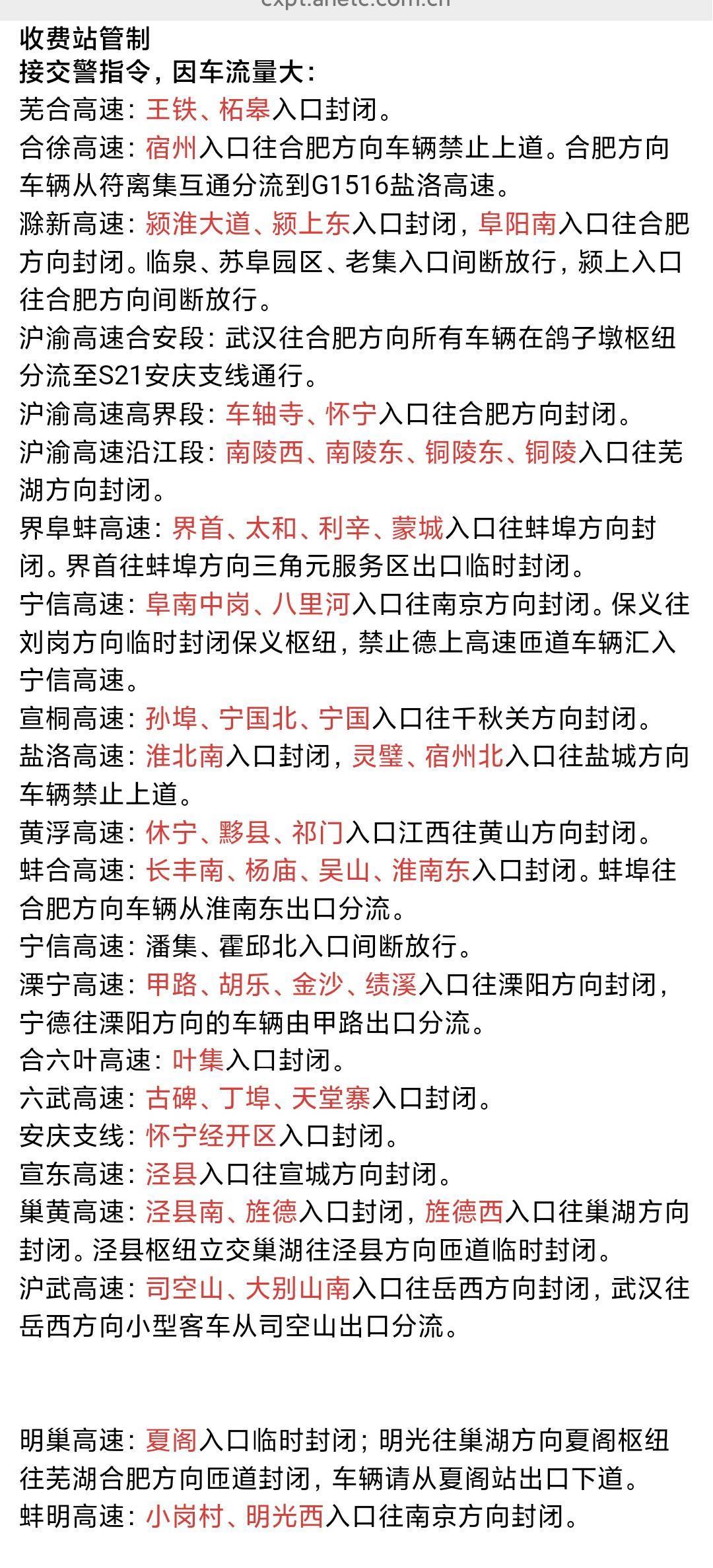
下午3时18分,极目新闻记者在安徽高速路况公众服务号发布的路况信息上看到,有数十个收费站因接到交警管制指令而进行管制,如芜合高速王铁、柘皋入口封闭,合徐高速宿州入口往合肥方向车辆禁止上道……路况信息中提及的,按照指令封闭入口或者封闭往某一方向的收费站就有49处。此外还有部分收费站实行间断放行。
7日下午3时18分安徽路况信息
记者注意到,7日上午11时许,安徽境内封闭入口或者封闭往某一方向的收费站有29处。
安徽高速96566热线工作人员介绍,8日是长假最后一天,7日返程车辆流量较大,所以收费站才实行管制分流。相比前几日,交管部门在7日对更多的收费站实行了管制。管制措施是根据车流情况实时进行调整的。
部分网友称,安徽因为地理位置原因,每逢长假,南来北往、去西向东的过境车辆非常多,为了让过境安徽的车辆优先通过,这才封闭了省内部分高速收费站。对此,安徽高速96566热线工作人员介绍,管制是根据高速上车流的情况进行,并不是根据车辆是外地车或者本地车而进行。
