为深入贯彻落实习近平新时代中国特色社会主义思想,全面贯彻党的二十大和二十届二中、三中全会精神,深入实施科教兴国战略、人才强国战略和创新驱动发展战略,加快推动科技自立自强,激发全区科技人才活力,营造良好创新环境,自治区党委和政府决定,对为内蒙古科学技术进步和经济社会发展作出突出贡献的科学技术人员和组织给予奖励。
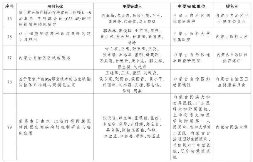
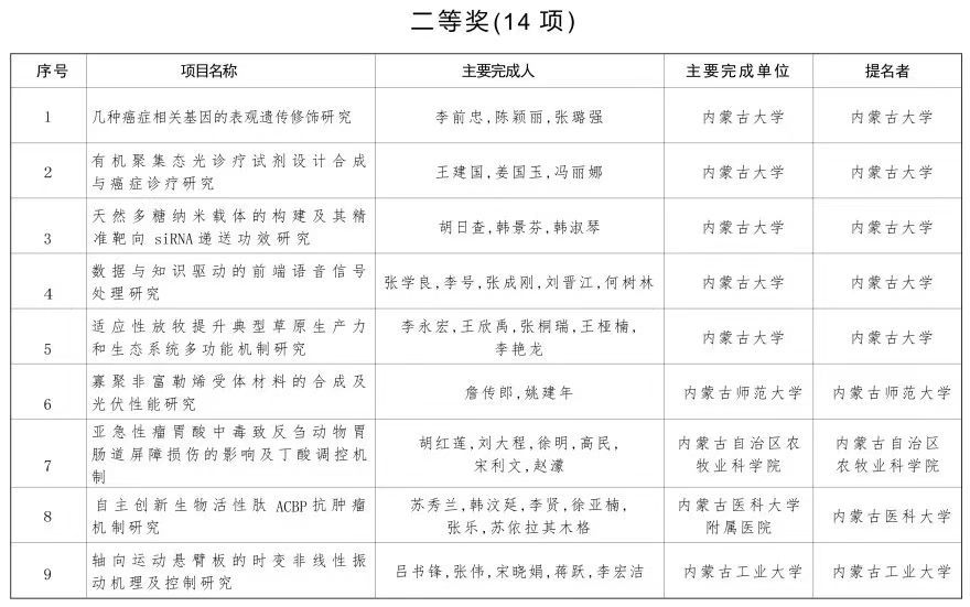
根据《内蒙古自治区科学技术奖励办法》规定,经自治区科学技术奖励评审委员会评审、自治区科学技术奖励委员会审定和科技厅审核,自治区党委和政府批准,授予“草原地区建筑在地化绿色营建理论与关键技术及应用”1项成果自治区科学技术进步奖特等奖,授予“面向新型电力系统的‘源—网’柔性控制与支撑关键技术及应用”等35项成果自治区科学技术进步奖一等奖,授予“新能源汽车传动机构零部件制造关键技术及应用”等79项成果自治区科学技术进步奖二等奖;授予“全球变化下草地生态系统生产力与稳定性维持机制”等5项成果自治区自然科学奖一等奖,授予“几种癌症相关基因的表观遗传修饰研究”等14项成果自治区自然科学奖二等奖;授予“新型环保稀土功能助剂关键制造技术”等6项成果自治区技术发明奖一等奖,授予“大数据技术在基于常规检验数据对疾病识别中的应用”等14项成果自治区技术发明奖二等奖;授予王显瑞等9名青年科技工作者自治区青年科学技术创新奖;授予阿哈多夫·乔比尔(AkhadovJobir)等3名外籍科技工作者国际科学技术合作奖。
内蒙古自治区党委号召,全区广大科技工作者要学习先进、勇于担当、敢于超越,大力弘扬爱国、创新、求实、奉献、协同、育人的科学家精神,认真贯彻落实习近平总书记关于科技创新的重要论述和对内蒙古的重要指示精神,按照自治区党委和政府关于深入推进科技“突围”工程的安排部署,加强基础研究和应用基础研究,努力在提高原始创新能力、攻克关键核心技术、加速科技成果转化等方面不断取得新突破,以高水平科技自立自强推动高质量发展,为自治区贯穿一条主线、办好两件大事、实现闯新路进中游,奋力书写中国式现代化内蒙古新篇章作出新的更大贡献。
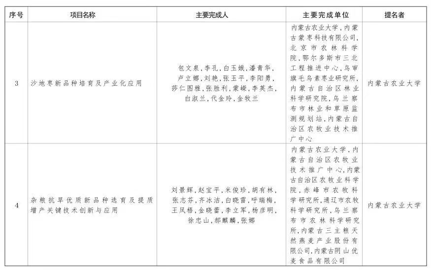
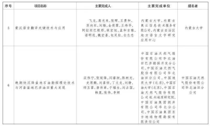
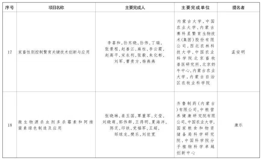
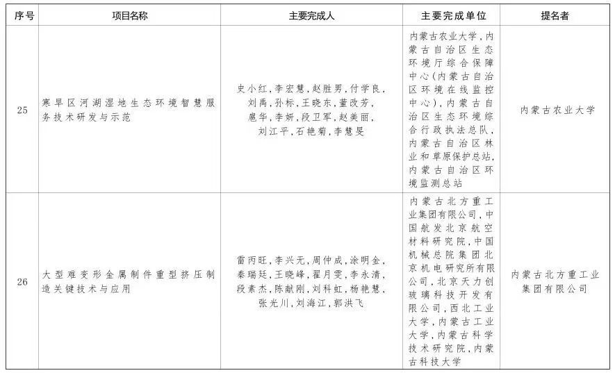
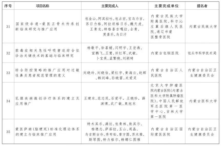
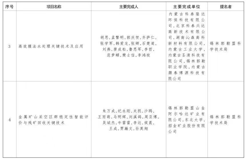
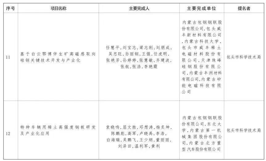
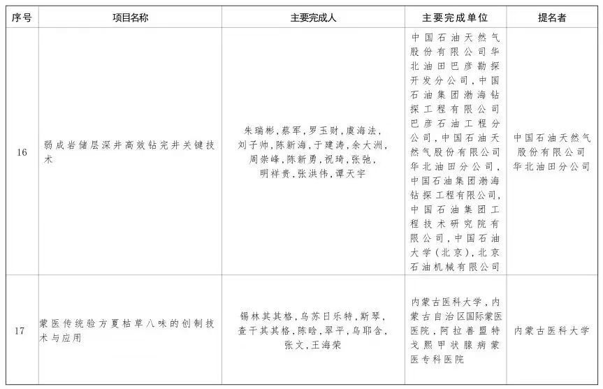
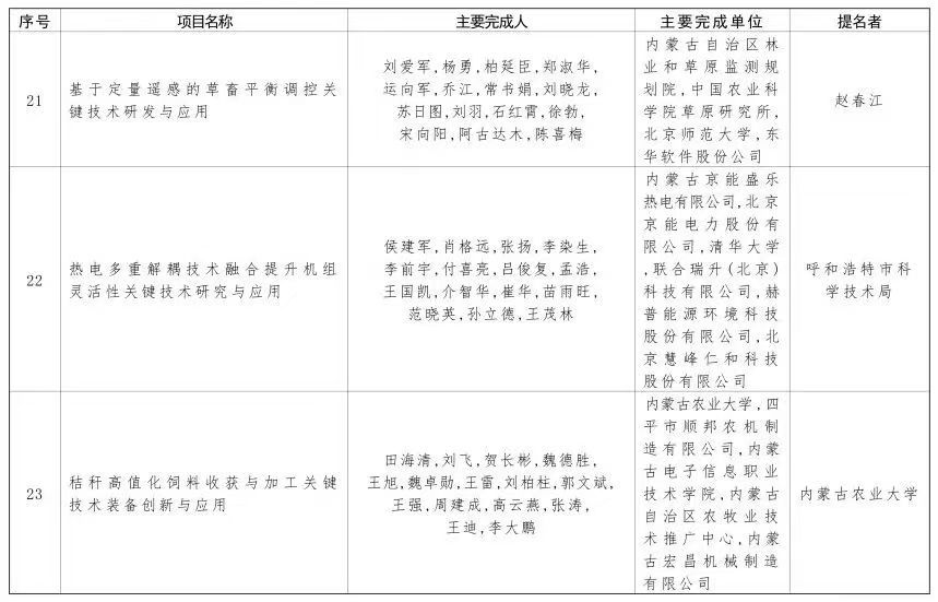
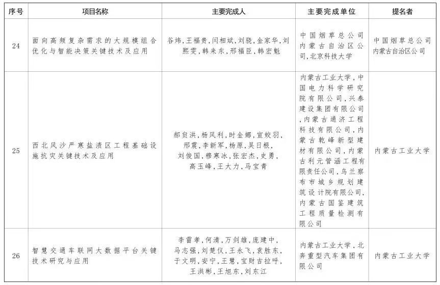
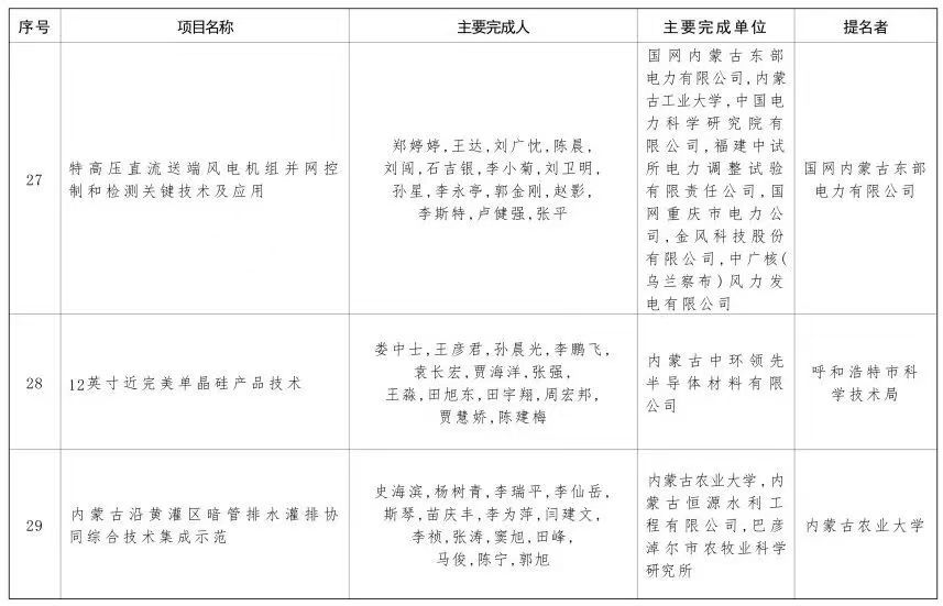
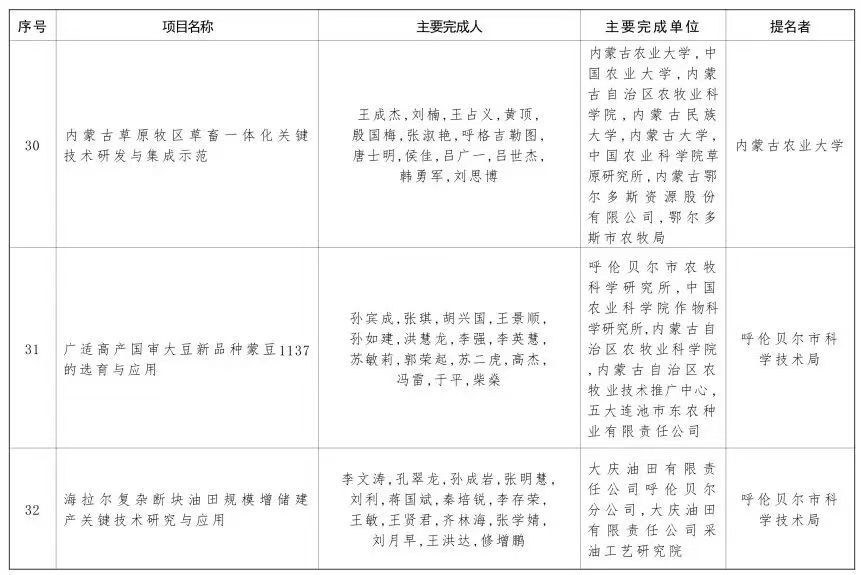
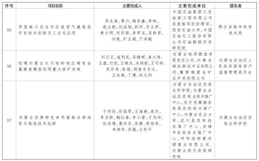
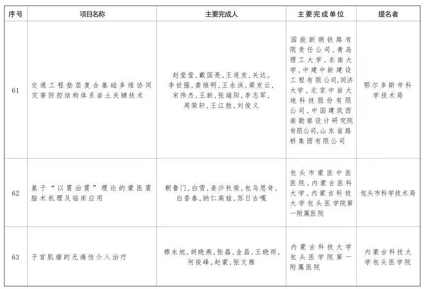
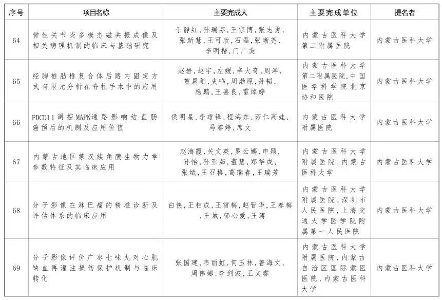
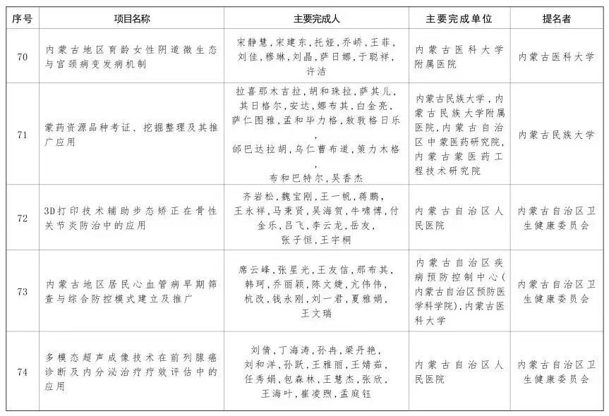
附件:2024年度内蒙古自治区科学技术奖励名单



















































