极目新闻记者 谢茂
8月18日,四川成都市民翟先生向极目新闻反映,他58岁的母亲翟女士在四川省人民医院就诊做CT时,因另一患者误入检查室,导致该患者的CT影像被录入他母亲名下,母亲因而被误诊为“特发性肺间质纤维化”。母亲在服用了约3个月药物后复查,才发现系误诊。
四川省人民医院工作人员向极目新闻记者表示,目前此事双方尚在协商处置中,医院方已采取改进措施以杜绝此类事情发生,并将尽力推动此事妥善解决。
患者看病被误诊“绝症”
翟先生介绍,今年2月,他的母亲翟女士因肩部摔伤,前往四川省人民医院骨科就诊,经诊断需进行手术,手术前需要进行胸部CT检查。然而令他们意外的是,CT检查结果显示,翟女士肺部出现“双肺间质性纤维化待排”。而半年前她体检时曾做过胸部CT,当时肺部并未发现什么病变。
翟女士出院记录
翟先生介绍,母亲的肩部手术顺利结束后,转入四川省人民医院其他科室对“双肺间质性纤维化”进行诊断治疗。在经过数日住院检查后,未发现明显病因,最终诊断为“特发性肺间质纤维化”。
“得知妈妈患了特发性肺间质纤维化后,我查询了资料,发现这个病可以说是慢性绝症。”翟先生表示,此后他还带母亲到其他医院就诊,医生表示根据体检的CT和后来CT对比,病情不应该发展如此之快,但后来的CT又确实显示出现双肺间质性纤维化,“虽然我们也比较奇怪,但都相信医院的诊断。”
根据东南大学附属中大医院放射科微信公众号文章介绍,特发性肺间质纤维化是一种以呼吸困难和肺功能进行性恶化为特征的病因不明的慢性纤维化性间质性肺疾病(ILD),中位生存时间约2至4年。
翟先生表示,母亲本只是外伤,结果意外得知身患绝症,一家人都伤心欲绝。直到母亲在按医嘱服用了约3个月抗纤维化的药物尼达尼布治疗后,前往医院复查,再次做了胸部CT,才发现母亲并无肺间质纤维化情况,此前的“绝症”系误诊,CT结果是他人的。他将此事通过四川省12345热线进行投诉。
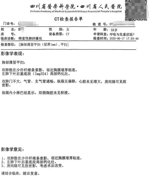
翟女士2月28日CT报告单
因其他患者误入致CT图像错误
根据翟先生提供的四川省12345热线答复录音显示,翟女士2月28日在医院放射科进行胸部CT检查,因胸部CT扫描错误,导致翟女士的CT图像为他人的CT图像,临床据此诊断为特发性肺间质纤维化,并给予尼达尼布进行抗纤维化治疗。翟女士于3月14日出院,出院后一直持续服用尼达尼布。6月17日,翟女士再次到该院复查,审核报告的医生在调阅2月28日的胸部CT进行对比时发现两次CT图像不匹配,确认2月28日的胸部CT图像并非患者本人。
翟女士6月17日CT报告单
在四川省12345的答复中,四川省人民医院相关科室对此事的原因也做了梳理。具体原因为,在为翟女士进行胸部CT扫描时呼叫其进入扫描间检查时,排在其后的患者(以下简称B患者)误入扫描间并完成了检查。医师发现错误,为B患者重新检查并上传系统。然而此时设备上翟女士账号下已存在B患者CT结果,且已传至系统,虽然医师用翟女士的账号为翟女士重新检查,但是翟女士账号下有两位患者的CT。由于此前系统已将B患者CT上传系统,导致系统未能自动将翟女士本人的CT上传。最终医生诊断时,翟女士账号下是B患者的CT,故出现错误。
四川省12345的答复录音中,还提到了事后协商处置情况。医院方联系了患者及家属告知事情经过,在和患者沟通后,初步拟定了赔偿方案,双方未能达成一致。后医院为翟女士完成了身体评估检查。录音中提到,医院方表示,“力求通过充分沟通与协商达成双方均认可的解决方案,后续将全力推动问题妥善解决,再次向患方致以最深切最深切的歉意。”
医院称正在协商并已改进
翟先生向极目新闻记者表示,此次误诊其实是可以避免的,如在进行检查时医师再次确认患者姓名,或者在发现B患者误入后,将他母亲名下的检查报告清空并重新检查,但这些都未能完成,以至于最终误诊。几个月来他们一家人承受了巨大的精神压力,且其母服用了三个月尼达尼布,还不清楚是否会对身体造成长期的影响。虽然医院相关工作人员已向他母亲致歉,不过双方目前未能就后续协商达成一致。
翟先生另外还担心,虽然12345答复中提到B患者的CT图像并无错误,但他母亲的账号下出现了B患者的CT图像,B患者是否会因此导致耽误治疗?
8月18日,四川省人民医院工作人员向极目新闻记者表示,经过医院调查,CT检查室叫号到翟女士时,另外一名患者(即B患者)误入了检查室并完成了检查,当时医师便发现了检查患者错误,并用B患者账号为其重新完成了检查,又用翟女士的账号为其完成CT检查,翟女士账号下便出现了两份CT图像。但后一份翟女士本人的CT未能覆盖前一份B患者的CT,故导致了后续差错。
上述医院工作人员表示,在翟女士复查时医生发现了情况有误,便联系了她,医院为她进行了身体评估,目前评估结果显示翟女士身体状况无明显异常,B患者检查结果正确,未耽误治疗。另外,医院现针对此次问题所发现的情况已采取了改进措施,完善核对机制,以杜绝类似问题发生。
关于目前此事的处理,上述医院工作人员表示,医院方已和翟女士及其家属进行了协商,他们会尽全力推动此事妥善解决。
