极目新闻记者 赵贝
近日,山西蒲县网红“聚宝盆”汽车炫锅场发生一起事故,事故原因还在调查中。
根据网上流传的事故现场视频显示,一辆汽车在炫锅场内漂移时撞到坑边一人。据媒体报道,事故造成一人死亡,事故具体原因在调查中。
4月29日,极目新闻记者拨打山西蒲县公安局公开电话咨询相关情况,工作人员表示“不太清楚”。蒲县应急管理局工作人员此前曾向媒体表示,该事故发生于4月24日,事故具体原因还在调查中。
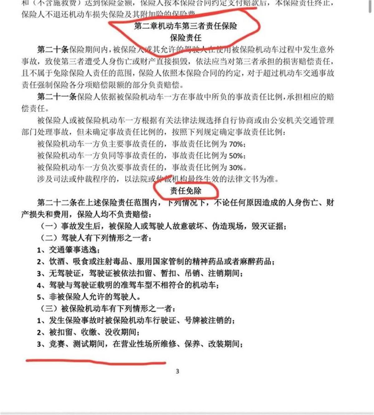
保险条款截图
一名有十年从业经历的保险从业人员张先生向极目新闻记者介绍,该事故车辆交强险可以赔付法律规定的身故金,商业险部分的第三者险可能不赔付。据其介绍,根据机动车商业保险示范性条款相关规定,在竞赛、测试期间发生事故,第三者险不予赔付;同样,在类似场所发生事故时,车损险也可能不予赔付。
极目新闻记者采访了解到,该事故发生之后,很多汽车领域自媒体表示,汽车保险承保的是正常驾驶过程造成的交通事故赔偿责任,但是进入类似“炫锅场”的经营性越野场地之后,进行非必要的、与正常用车场景背离的驾驶行为则不在保险保障范围内。
极目新闻记者就此事故的赔偿责任问题咨询了多名律师,他们也表示,根据商业保险相关规定,此类场所发生的事故,商业险可能不赔付,但具体还需看事故责任划分,如果商业保险不赔付,车主、经营场所等相关方面的责任划分清楚以后,受害方可主张赔偿权利。
