近日,多名网友发现,微信搜索上线“AI搜索”功能,正接入DeepSeek-R1模型。
官方网站截图拼图
据上海证券报·中国证券网报道,腾讯方面回应称,微信搜一搜在调用混元大模型丰富AI搜索的同时,近日正式灰度测试接入DeepSeek。在灰度测试范围的用户,可在对话框顶部搜索入口,看到“AI搜索”字样,点击进入后,可免费使用DeepSeek-R1满血版模型,获得更多元化的搜索体验。
林同学提供的截图
在得到灰度测试的消息后,潮新闻用户林同学分享了自己的使用体验。他发现在使用微信搜一搜时,自己的微信搜索入口多了“AI搜索”栏,根据她提供的截图内容显示,点击进入后,主要显示的是“AI搜索”,支持快速回答和深度思考模式,其中深度思考模式上显示“有DeepSeek-R1模型经过长思考而提供的更全面的回答”。
林同学提供的截图
实测过程中,林同学以“微信为什么要接入DeepSeek”提问,回答引用的内容包含微信公众号文章、网页消息等,而且答案可一键转给朋友和分享到朋友圈。但当前版本尚不支持连续对话等功能。
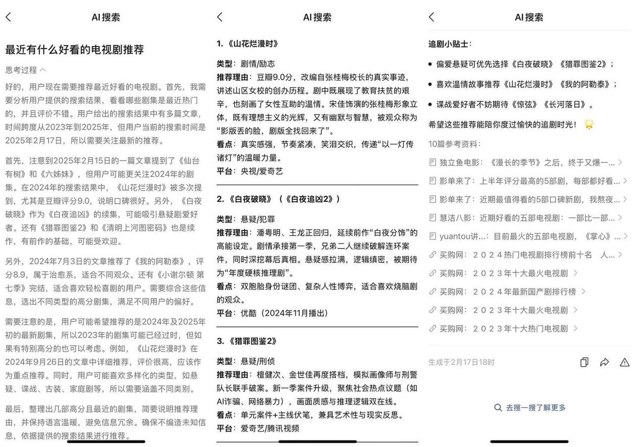
林同学提供的截图
微信的搜索场景为什么要接入大模型?对此,腾讯方面解释称,大模型可以提升搜索的智能化和精准度,如更好地理解用户的搜索意图,分析和处理复杂的查询内容等。结合用户需求,微信在搜索场景中接入了包括混元、DeepSeek在内的大模型,进一步丰富用户的搜索体验。
林同学表示,过去微信搜一搜大多是依赖腾讯内部的内容,比如公众号和小程序的内容,虽然也能搜索一些外部的信息,但很大程度依赖内部资源。AI搜索的出现,不仅有内部的,还链接外部的互联网内容。如搜索“最近有什么好看的电视剧推荐”,除了腾讯视频相关内容,还会呈现其他平台的资讯和剧评。
林同学提供的截图
在体验AI搜索的同时,也有不少人对信息安全产生担心。微信AI搜索功能的数据采集界限在哪?会不会采集用户的朋友圈、聊天信息等内容?
腾讯团队强调,数据源不会使用用户的个人信息和相关隐私信息。目前该能力还在灰度测试中,将根据用户体验和反馈持续优化。
科技部国家科技专家库专家周迪在接受媒体采访时表示,作为开源模型,DeepSeek通过较为低廉的成本,大大降低了企业的训练负担,使得企业需要从原来自己高成本建设大模型,到现在可以借助DeepSeek开展业务。“随着数据量的不断增加,DeepSeek的性能和准确性可能会进一步提高。”
