今天(1月24日)至26日,湖南省内有一次寒潮、大风和小到中雨过程,其中25日夜间至26日白天,湘西部分地区、湘南高海拔山区有雨雪相态转化。
具体天气及影响路段
未来三天
今天白天到晚上,全省阴天有小到中雨;北风加大至4级,局地阵风6~7级;最低气温湘中以北5~7℃,其他地区8~10℃;最高气温湘东南19~21℃,湘北8~10℃,其他地区12~14℃。
25日白天到晚上,全省阴天有小到中雨,夜间湘西部分地区、湘南高海拔山区有雨夹雪或雪;北风4~5级,局地阵风6~8级;最低气温2~4℃;最高气温湘东南14~16℃,其他地区8~10℃。
26日白天到晚上,湘西州南部、怀化中部雨夹雪转阴天,湘中以南小雨转阴天,其他地区多云;北风3~4级;最低气温-1~1℃;最高气温湘北、湘南10~12℃,其他地区8~10℃。
公路交通气象影响预报
关注24-26日降雨引起的低能见度和道路湿滑、湘北高海拔地区降雪引起的道路结冰对交通出行的不利影响。
1月24至26日湖南省高速公路综合风险等级图
公路交通气象影响路段
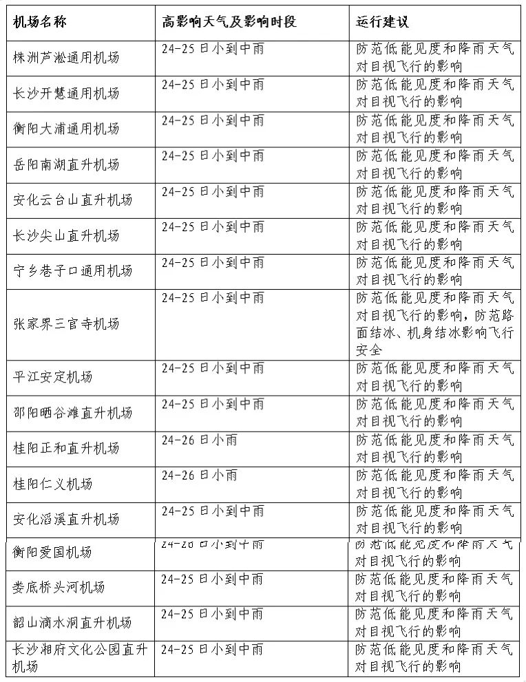
通用航空气象影响预报
1、关注24日至26日降雨天气对飞行的不利影响。
2、防范24日至26日飞行过程中飞机机翼积冰对飞机飞行安全的不利影响。
水上交通气象影响预报
24日至26日湘中、湘北中雨,有一定安全风险。
湖南省航运气象风险等级预报图
(上:1月24日,中:25日,下:26日)
湖南省应急广播湖南交通频道提醒
从路网运行情况来看,预计1月25日,随着春节临近,全省路网货运类车型占比将继续降低,主要以企事业单位返乡流为主,省内重点城市周边易出现返乡高峰,路网呈现由主要城市向周边县市发散的潮汐现象,路网车型更趋单一。
防范24-26日降雨造成的道路湿滑和低能见度以及25-26日湘北高海拔地区雨夹雪对春运出行安全的影响。
春运期间湖南交警安全出行提示
1.拒乘存在无牌无证、违法载人、超员载客、酒后驾驶等违法行为的车辆。发现驾驶人存在相关违法行为乘客应及时劝阻或向交警部门举报。
2.乘坐客运车辆出行,要到客运站选择正规运营车辆,或选择具备正规包车营运资质的车辆,不乘坐非法营运车辆。
3.驾驶人不要超员载客、超速行驶、疲劳驾驶,不在驾车时接打手机、玩微信、发短信。
4.行经农村山区道路、穿村过镇道路、没有红绿灯的路口时,要减速慢行,注意观察,不要强行超车、强行会车。
5.春运期间,探亲访友、聚餐聚会、集会庆祝等活动多,牢记喝酒不开车、开车不喝酒。
6.乘车时务必系好安全带,驾乘摩托车、电动自行车出行要戴好安全头盔,避免和减少发生意外时受到的伤害。
7.遇交通拥堵要保持良好心态,按序通行,不违法占用应急车道。车辆在高速公路发生故障或交通事故后,牢记“车靠边、人撤离、即报警”,驾乘人员迅速撤离到护栏外等安全地带,不要在高速公路上随意行走或逗留。
8.出行前提前检查车辆状况,做好防滑链等物资准备。遇恶劣天气,要及时调整出行计划,尽量避免在雨、雾、雪天气下驾车出行。驾车通过急弯陡坡、长下坡时,要严格控制车速,加大行车车距。
来源:湖南省气象服务中心、湖南省公安厅交警总队指挥情报中心、湖南省高速公路路网运行监测指挥中心








