极目新闻评论员 吴双建
近日,华东师范大学2026年硕士复试落榜考生王先生举报综合成绩第一的4号考生在候考室翻阅纸质材料,涉嫌违规。4月7日,华东师大研究生招生办公室工作人员回应奔流新闻记者称,此事正在调查中。(据4月7日奔流新闻报道)

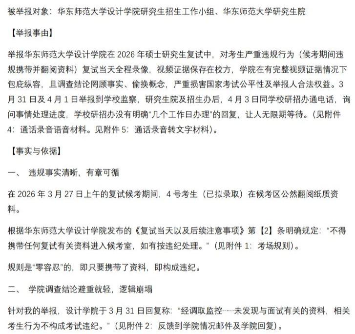
官方说在调查中,实际上结论早就有了。3月31日校方回复称:“经调取监控、核实现场情况、查验相关材料,未发现与面试有关的资料,相关考生行为不构成考试违纪。”
4月3日,华东师大研究生招生办公室正式回复称,反复逐帧查看监控录像,确认4号考生携带的材料为“准考证、学历证书备案表、在校证明、身份证复印件等资格审核材料”。校方解释,该生因“系统操作原因未能上传全部复试资格审核材料”,经考前征得设计学院同意,于复试当天携带纸质材料进行现场核验。由于材料与复试专业内容无关,且系工作人员允许带入候考室,故认定不违反相关管理规定。
4月6日,校方再次回复,进一步界定“复试有关资料”是指“可能影响考试公平性、可被用于获取或提示考核内容的信息性材料”,明确“并不包括用于身份及资格审核的核验材料”。
官方一再回复和澄清,说不清一个关键的疑问:为何王先生看监控,要设置前提条件?据报道,“如您申请调阅监控,也即您默认资格审核材料与复试相关资料无关,调阅监控的目的仅为确认4号考生除了资格审核材料外是否还携带了其他与复试有关的专业资料。”校方还写道:“假使您依旧坚持认为这些资格审核材料为复试相关资料,那恐怕也就没有调阅监控的必要了。”
事实上,事件的疑问不止这一处。如果4号考生没有上传全部复试资格审核材料,那该考生又如何进入复试?是谁在网开一面?
高校想让举报者心服口服,不妨晒出监控视频这样的关键证据,表明4号考生拿的确实就是报考资料,同时要解释清楚为何他在报考资料缺失的情况下还能参加复试的问题。不是简单定义王先生是因落选“无理闹事”,毕竟,他与4号考生并无私人恩怨,此举也是在维护规则的刚性,让招生更公平公正。
值得深思的是,一件简单的事情最后闹得这么复杂,说明应对舆论要讲究实事求是,直击关键点,才能取信于人,以理服人。
