极目新闻评论员 纪平
12月25日,有网友实名向红星新闻爆料,抖音网红“某某超市”主播王某强曾因聚众斗殴、故意伤害、贩卖毒品等多次获刑,并提供了判决书、裁定书等法律文书。红星新闻记者致电王某强本人求证时,王某强表示:“我不知道,你自己去查。(即使)我是公众人物,这也是我的隐私,我自己的事儿,我不告诉你……”(据12月25日红星新闻报道)
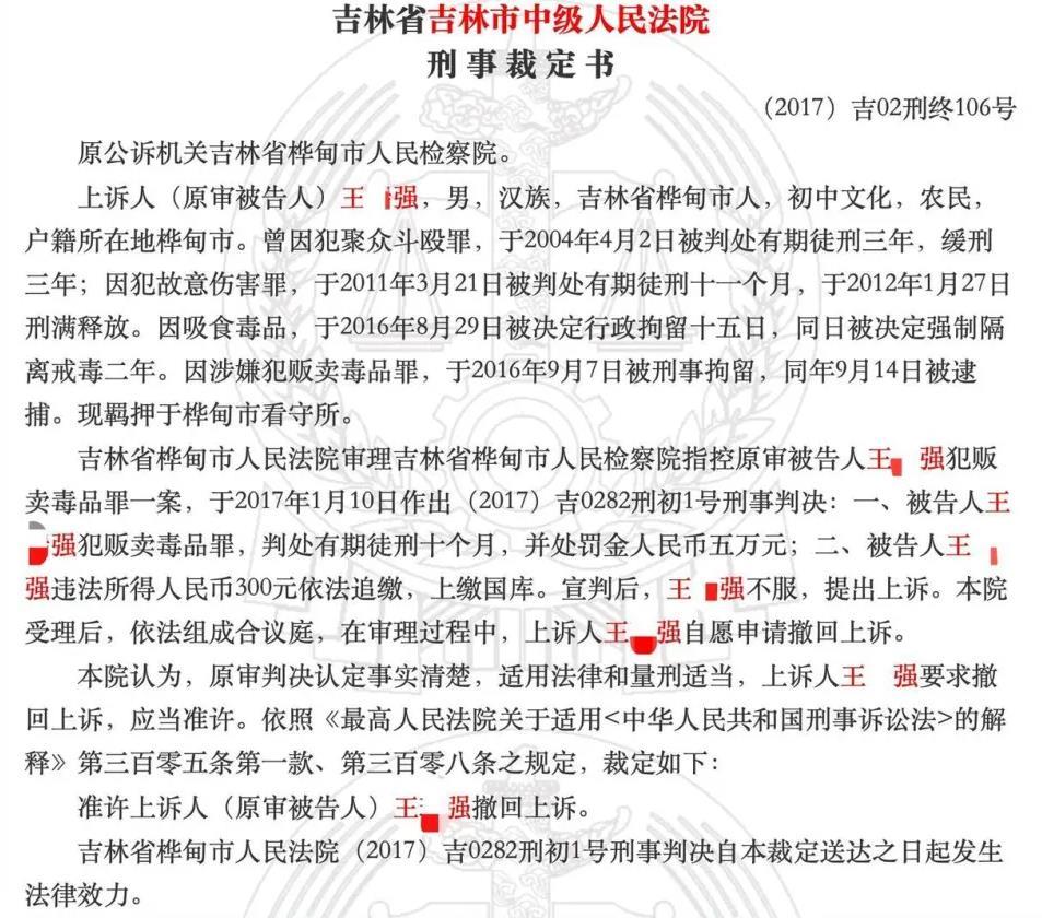
相关刑事裁定书
据报道,裁判文书网公布的裁定书记载的“王某强”出生时间与抖音主播王某强出生时间一致,判决书、裁定书显示的被告、被执行人王某强的名字和住址也与该主播王某强一致。
虽然这么多信息一致,但依然没有得到当事人的正面回应。王某强称,这些是他的个人隐私信息,是他自己的事。这个说法站得住脚吗?
不得不承认,一个人如果有过犯罪记录,但已经浪子回头,除了一些职业受到限制之外,他也有权利通过劳动获取报酬,不该受到不应有的歧视。而且,他也没有通过炫耀自己的犯罪经历,来博眼球吸引流量。但是,他当主播接受公众打赏这一现实,依然让很多人无法接受。
网红有了一定数量的粉丝,就具备了公众人物的现实特征。一方面,他们应该让渡自己的部分隐私权。当然,这些隐私权的让渡,主要基于公共利益优先的原则。另一方面,没有涉及公共利益的隐私权,依然受到法律法规的保护。总之,要平衡公众知情权、舆论监督权与公共利益的需求。
值得关注的是,当王某强疑似曾经多次犯罪获刑的消息一传出,质疑声就来了:为什么他能接受公众的打赏?公众打赏他,需不需要知道他有没有犯罪记录?如果他有犯罪记录,还在屏幕前招摇,传递的是什么价值观?简而言之,很多人认为,作为公众人物接受打赏,打赏的消费者有权利知道他曾是否涉及刑事犯罪。
这次,王某强之所以引发公众关注,是因为中国某工程咨询集团有限公司女职工张女士名下手机号注册的账号打赏他600余万元被网友举报。这起事件说明,他接受的打赏金额数字还比较大。
判决书显示,被告人王某强,吉林省桦甸市人。曾因犯聚众斗殴罪,于2004年4月2日被判处有期徒刑三年,缓刑三年;因犯故意伤害罪,于2011年3月21日被判处有期徒刑十一个月,于2012年1月27日刑满释放;因吸食毒品,于2016年8月29日被决定行政拘留十五日,同日被决定强制隔离戒毒二年;因涉嫌犯贩卖毒品罪,于2016年9月7日被刑事拘留,同年9月14日被逮捕。
2017年1月10日,桦甸市人民法院作出一审宣判,判决被告人王某强犯贩卖毒品罪,判处有期徒刑十个月,并处罚金人民币五万元;被告人王某强违法所得人民币300元依法追缴,上缴国库。
也就是说,他的确曾是一个劣迹斑斑的人。在一些艺人明星网红因为违法账号都被封禁的情况下,王某强能不能在网上公开直播接受打赏?公众该不该知道他有多条犯罪记录?这恐怕是一个需要明确的问题。
当然,刑满释放人员有劳动的权利,社会也应该给他们改过自新的机会。但是,他们的劳动岗位受限是事实,有不能从事的职业和需要回避的行业。对此,有关部门应该明确各方职责,以维护法律法规的尊严,回应公众期盼。
