极目新闻评论员纪平
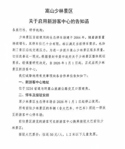
近日,多名游客发帖称,河南嵩山少林景区发布通知,称自2026年1月1日起,所有游客车辆只能停在新的游客中心停车场,然后转乘50元接驳车往返景区。不少游客表示,景区内本来就有观光车,如今景区大门停车场停止使用,要求游客还要多乘坐一趟接驳车,此举究竟是为方便游客还是变相增收?记者从河南嵩山少林文化旅游有限公司获悉,景区此前已多次启动接驳车服务。目前,关于停止使用原停车场,正式启用新游客中心的相关方案将暂缓执行,为满足游客的需求,正在做调整。(据12月15日上游新闻报道)

50元的接驳车服务,舆论普遍反映太贵。据报道,新游客中心到景区单程约5公里,往返10公里,相当于5元一公里的运价,比城市的出租车还贵,这还没算景区内的观光车。要是一家5口人出游,250元钱还没进景区就没有了,难怪引起舆论反弹。那么,这个定价是怎么来的?依据是什么?
如果说是为了解决拥堵,这可以理解。一些景区因为地形地势的原因,门口无法建大型停车场,只能通过景交车接驳。但是,为什么定这么高的费用?50元的往返价格,完全是暴利。而且,为什么原有的停车场要停止使用?既然有停车场,也是可以停车的。一些景区往往在景区门口停车场停满的情况下,才启用外围停车场,通过接驳车提供服务。如此一刀切是为什么?
另一个问题是,新游客中心离景区约5公里,真有必要建这么远吗?这些理由表明,景区恐怕不仅仅是为了解决拥堵问题。
近年来,一些景区新建的游客中心离景区大门越来越远,然后通过景交车来增加营收,早就受到舆论的诟病。这种方式一旦遇到节假日,还有可能因接驳能力不足导致游客滞留的情况,民怨极大。在这样的情况下,嵩山少林景区此次推出的新政策,无疑将自己推上风口浪尖,被质疑是新的创收手段。
2024年,四川省发展改革委向各市(州)发展改革委、省管旅游景区发布了《关于加强景区价格管理有关事项的通知》,其中“从严核定配套停车场到景区大门交通服务价格,有效遏制景区不合理外移游客接待中心、配套停车场,增加游客配套交通费用负担等行为”,引发了网友们的强烈共鸣。
人民日报对此评论,景区发展当有长远眼光。短期来看,门票、摆渡车车票等确实能为景区带来旅游收入,但如果为了眼前利益不惜损害游客体验、侵犯消费者权益,无疑会影响口碑,进而失了人气,最终因小失大、得不偿失。
游客接待中心、配套停车场应该建在距离景区多远的位置?配套停车场到景区大门之间的交通服务价格怎么定?从景区大门到核心景区之间的交通方式是否可以选择?这都是嵩山少林景区应该回应的焦点。
嵩山少林景区暂缓执行新方案,依然没有就公众关心的核心问题给出答案。总之,景区不能老想着千方百计套路游客,特别是知名的大型景区,应该做好带头示范作用,服务好游客了才有钱赚。
