极目新闻评论员 屈旌
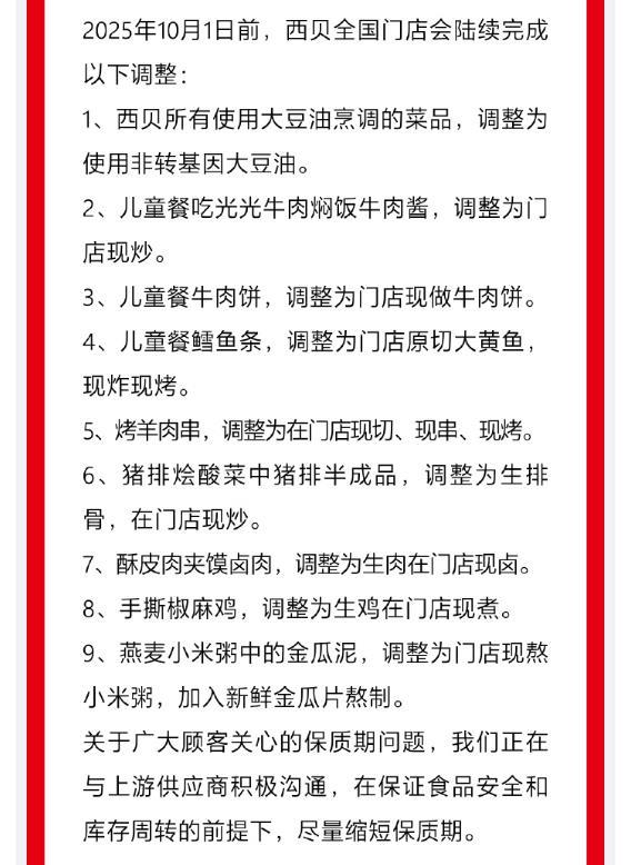
近日,罗永浩吐槽西贝菜品几乎全是预制菜,价格昂贵且口感不佳,引发了大众对西贝乃至整个餐饮行业预制菜使用情况的关注与讨论。9月14日,西贝发布致歉信,公布了9条整改措施,其中涉及多款儿童餐的调整。
西贝这次道歉,可以说是“千呼万唤始出来”,道歉的态度还算得上诚恳,承认了生产工艺与顾客期望存在较大差异,还给出了具体的整改举措。其承诺在2025年10月1日前,将尽可能把中央厨房前置加工工艺调整到门店现场加工,其中涉及了多款儿童餐的调整。
西贝儿童餐 来源:网友供图
比如,儿童餐吃光光牛肉焖饭牛肉酱改为门店现炒,牛肉饼调整为门店现做,鳕鱼条用门店原切大黄鱼现炸现烤,并且表示会尽量缩短食材的保质期。


然而,这一道歉并没有达到预想中立竿见影的效果,反而让很多家有儿女的网友感到更加生气:这不就相当于承认儿童餐里使用了大量“非现做”的食材吗?10月1日后再整改,意思是剩下这半个多月要把存货卖完吗?
还有家长质疑,儿童餐的鳕鱼条原料为何替换成大黄鱼?用大黄鱼做的“鳕鱼条”还能被称为“鳕鱼条”吗?
这些质疑背后,包含着家长们失望的情绪。不少家长选择西贝,很大程度上是冲着他们家的儿童餐看上去安全放心,卖相很好,哪怕价格偏高也愿意接受。可如今这样的结果,对消费者来说无疑就是一种“背刺”。
西贝在道歉信中写道“顾客‘虐’我千百遍,我待顾客如初恋”,不管这个“虐”字打了引号是个什么意思,现实情况是顾客花了钱,还要遭受这样连环“重击”,到底是谁“虐”谁呢?
在对西贝这一事件的关切中,幼儿家长的声音不容忽视。近年来,西贝凭借儿童餐吸引了大量家长顾客,圈了一大波粉。儿童餐的特色在于专门为孩子设计,选用安全优质的原料,应优先使用天然来源和低毒无毒的食品添加剂,在食材选择、营养搭配、口味把控等方面都应更贴合孩子的需求。
如今生活节奏快,很多家长没有时间给孩子做饭,对于专业儿童餐的需求就变得十分强烈。行业翘楚西贝的“翻车”让家长们陷入了迷茫与焦虑,原本以为找到了一个可以放心带孩子就餐的地方,甚至愿意为此付出较高的溢价,结果却事与愿违,那到底还有什么餐厅能放心带孩子去吃饭?
西贝此次“预制菜”风波,之所以引发如此强烈的共鸣,正是因为撕开了整个行业的遮羞布。当“儿童餐”成为流量密码时,有多少企业真正在为孩子的健康负责?多少餐厅能真正实现“从原料到出品”的全程可见?有多少品牌愿意把儿童餐当成一件需要真心、而非套路的事情来做?从某种意义上讲,西贝的危机其实是一个行业性问题的一次集中爆发,它提醒我们:儿童餐需要更严格的标准、更明确的标识、更诚恳的对待、更丰富的选择。
要破解这一困局,仅靠企业自律远远不够。监管部门需尽快出台儿童餐专项标准,明确食材新鲜度、添加剂使用、保质期等关键指标,并建立严格的抽检和惩罚机制。例如,可要求儿童餐品牌公开食材供应链、加工流程,在菜单上标注菜品加工方式。
西贝的道歉,消费者接不接受,每个人都有自己的答案,但孩子们是社会的未来,他们的餐桌不应该被污染。唯有企业回归诚信初心,严把品质关,监管建立标准体系,提供完善保障,家长理性选择,用脚投票,才能让“带孩子去哪里吃饭”不再是一个令人头疼的问题。
