大学的使命在于,营造良好的学习氛围,把大学生摆渡到踊跃探索科学规律、积极发明创造的彼岸。这样的教育目标导向,才能避免大学生在学习成绩认定方面的“只争朝夕”现象
如今时代,人人谈“卷”,归根结底是形形色色的模式限制了人们的个性化发展。拿高等教育来说,长期以分数论优劣,测定课程学习质量的分数逐渐被异化成学生的“命根”,本质在于由课程成绩演化而来的绩点,关系到学生的推免(推荐免试研究生)和奖学金评定等。
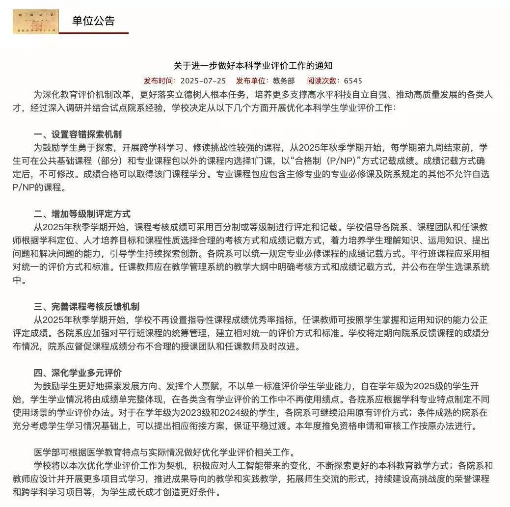
在可见的现实利益面前,不“卷”绩点反而有点违背本心。如今,“苦绩点久矣”的大学生,看到了更多希望。日前,北京大学在校内网发布《关于进一步做好本科学业评价工作的通知》,强调从2025年秋季学期开始,在各类含有学业评价的工作中不再使用绩点,任课教师可按照学生掌握和运用知识的能力公正评定成绩,学生学业情况将由成绩单完整体现等等。相关话题,在网上引发关注和热议。
↑北京大学校内信息网显示信息。图据光明微教育
绩点的实质,是由定量的成绩来定性学生学习结果,这样的专业评价是自然科学视角的评价方法,具有一定参考价值。绩点考核简单明了,有其值得肯定的地方。但在高等教育实践中,绩点和学生的升学、评优挂钩,使客观的评价变成学生争先恐后“卷”的对象。这是高校管理制度设计的问题,并不等于绩点本身就有原罪。
据报道,2022年,北大生命科学学院率先推出《等级制成绩评定方式试用方案》,成为首个“吃螃蟹”的院系。更早一点,2015年清华大学以12档等级制取代GPA评价,强调多元评价体系。近年来,复旦大学等985高校也陆续调整评价体系,打破“唯绩点论”。
知名学府认识到单一绩点考核的不足,积极寻找给学生解绑的办法,以等级认定制取代绩点考核,这样的改革动机值得赞许。北大将全面取消绩点的消息在网上受到好评,但与此同时,也有表示怀疑的声音,追问等级制取代绩点,能不能真正解决大学生在学业方面的“卷”。
不论是绩点考核还是等级制考核,都是对学生学习成绩的综合评判方式。二者不同的是,前者以精确的形式直观地呈现结果,后者以笼统的方式给定一个大致范围。
等级制的优点在于,杜绝了同一段位内学生对学习成绩的锱铢必较,会解决个位数、十位数的名次之争。至于等级制会不会彻底消除学生之间的白热化竞争,关键在于高校是否有勇气将学习成绩和推免、评优脱钩。如果剥离了利益捆绑,让等级制变得纯粹,学生自然不会“卷”学习成绩的等级。如果优良之类的等级继续被捆绑在推免、评优的“战车”上,利益的诱惑可能无法让学生们淡然“漠视”。
应该怎么做?不妨回归大学本源,思考大学教育是为了什么。真正的教育在于启迪智慧,激发大学生的创造热情,提升这个群体的创造能力。学习成绩认定是课程教学的事务,其结果有一定参考价值,但不能本末倒置,把学习绩点或者学业等级当作认定学生优劣的单一标准。大学的使命在于,营造良好的学习氛围,把大学生摆渡到踊跃探索科学规律、积极发明创造的彼岸。这样的教育目标导向,才能避免大学生在学习成绩认定方面的“只争朝夕”现象。
大学更需改变自己的观念,少点以成绩论影响的意识,真正尊重每个在校生的人格,让他们始终站在一个起跑线上,而不是先划定出个三六九等,再按等级选人。评价学生的条条框框少了,学生自然也就“放”过了自己,把更多精力投入到科学规划大学生涯。
红星新闻特约评论员 刘海明(高校教师)
