极目新闻通讯员 华鸿敏
日啖荔枝三百颗,不辞长作岭南人。这个夏天,素有“荔枝之乡”美誉的东莞联合广铁集团,以“荔”为媒举办“乘高铁 品荔枝 进莞来”文旅主题活动,通过高铁出行与荔枝采摘创意组合,诚邀广大高考学子及各方游客进莞来品美食、玩潮玩、游美景、享文化。据了解,本次活动期间,高考学子购买指定动车组二等座车票,可享受20%票价退还优惠。
高铁票补贴20%:高考学子享专属优惠相当给“荔”
作为著名的“荔枝之乡”,东莞荔枝不仅品种丰富,而且色、香、味俱全,素有“高端荔枝出东莞”的说法。东莞荔枝品种主要有桂味、糯米糍、观音绿、冰荔、岭丰糯、唐夏红、妃子笑、莞香荔等,各具风味。暑期进莞来,可轻松实现“荔枝自由”。
聚焦高考学子,东莞以“高铁出行+荔枝采摘”体验为核心,联合广铁集团推出系列文旅体验产品和优惠,吸引高考学子乘坐高铁进莞,体验东莞荔枝文化,感受“潮流东莞”独特魅力。
东莞,被誉为“中国潮玩之都”,以其丰富的潮流玩具产业和独特的文化创意氛围吸引着无数年轻人的目光。这里不仅有琳琅满目的潮玩店铺,还有众多原创设计品牌和艺术展览。除了品尝荔枝外,也欢迎高考学子来这里放松心情,感受不一样的青春活力!

潮玩地图
6月20日至7月10日期间,高考学子购买广东、湖南始发至虎门站的指定动车组二等座车票,可凭本人购票时使用的身份证件和2025年高考准考证原件,在虎门站出站口“到补处人工窗口”办理20%票款退还手续(每人限享1次优惠)。
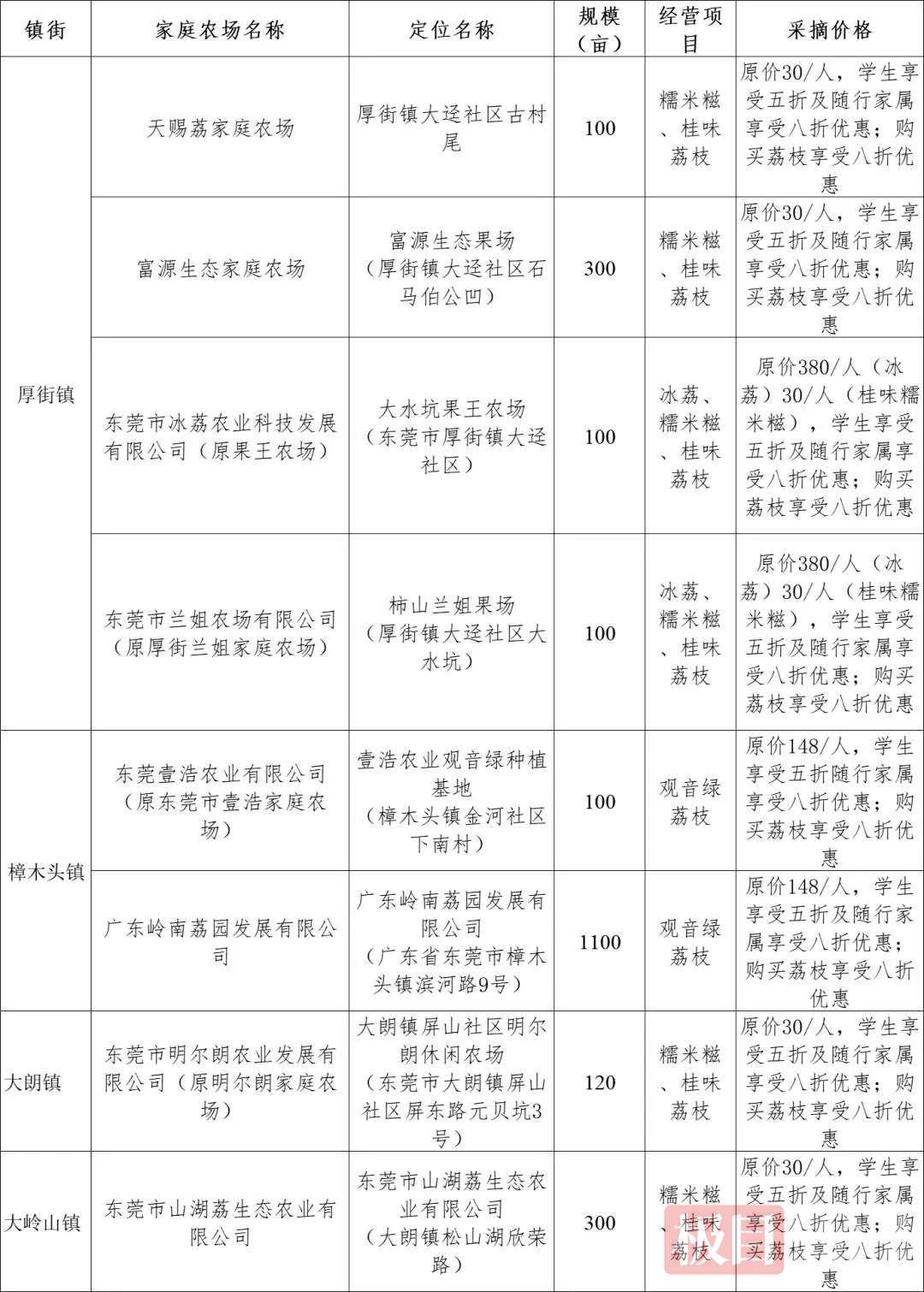
除高铁票价优惠外,东莞精心挑选了支持高铁票学生优惠的荔枝采摘点,首批共从厚街镇、樟木头镇、大朗镇、大岭山镇等镇街选择了一批农场、果园,可享受高考学子5折、随行家属8折采摘优惠,购买荔枝一律享受8折优惠。
支持高铁票学生优惠的荔枝采摘点
此外,东莞同步推出旅游参团优惠、文化演艺优惠、荔枝采摘(购买)优惠等诸多优惠,如参加“乘高铁 品荔枝 进莞来”系列旅游产品享受专属八折团费优惠、购买东莞玉兰大剧院演出票享八折票价优惠(优惠对象及同行2名家属)。
景区及酒店方面,南社古村落、观音山等景区推出免门票优惠,香市动物园推出超低价门票优惠;塘厦三正半山温泉酒店、嘉华大酒店、喜来登酒店推出包括餐饮、住宿、温泉等优惠,塘厦三正半山温泉酒店推出温泉票半价优惠。
高端荔枝出东莞:贴心攻略助游客畅游东莞
攻略在手,尽情畅游。出行服务方面,东莞提供的服务贴心周到、相当给“荔”。
依托虎门站等站场空间,设置东莞荔枝文化展示区、旅游咨询点、荔枝(鲜荔枝及荔枝系列加工产品)直销驿站;引导公交企业加强与重点采摘场的需求对接,规划开通市内主要铁路站点等客流集散点通达各大荔枝采摘场的荔枝巴士采摘线路,为乘坐高铁等来莞的高考学子快速直达荔枝采摘点提供便利。
荔枝公交
为让高考学子轻松体验采摘荔枝的快乐,东莞整合本土荔枝文化知识、产品和产地特色以及全市休闲荔枝采摘点基本情况,发布《东莞荔枝采购与休闲采摘导图》,方便高考学子及时掌握荔枝采摘情况;同时,整合全市文旅资源,依托马蜂窝、携程等旅游专业平台,发布《东莞经典必游攻略》《东莞深度游指南》等笔记攻略,吸引高考学子进一步深入了解东莞历史文化,体验潮流生活,并做好出行规划。
结合粤港澳大湾区便利的轨道交通及自驾游交通便利的优势,东莞通过旅游协会、旅行社协会等行业组织发动全市旅游企业,整合A级旅游景区、工业旅游示范点、住宿餐饮企业、荔枝采摘园等各类资源,针对高考学子推出“乘高铁 品荔枝 进莞来”系列旅游产品,包括“一日游”“两天一夜游”“三天两夜游”等多种类型合计12条旅游线路。
乘高铁、品荔枝、进莞来
同时,加强“风起莞邑之旅”旅游线路的推广和组团,吸引高考学子来莞品荔之余,进一步感受东莞“近代开篇——革命战争——改革开放”的时代发展脉络。此外,组织面向贵州铜仁、江西吉安等对口协作城市高考学子的专属高铁品荔团,吸引高考学子走进莞邑、感悟历史、品尝荔枝、体验民俗。
东莞荔枝天团IP打卡:提升荔枝采摘体验感和趣味性
聚焦“乘高铁 品荔枝 进莞来”,东莞积极鼓励和引导一批荔枝采摘点围绕“莞荔天团”IP设置打卡场景,开展荔枝手作体验,进一步提升荔枝采摘的趣味性;发动和引导一批茶饮、烘焙、餐厅、酒店、博物馆围绕东莞荔枝文化特色,开发设计荔枝茶饮、荔枝雪糕、荔枝糕点、荔枝宴、荔枝文创、荔枝主题客房及荔枝主题展览等体验产品,进一步营造荔枝文化氛围,丰富和提升游客体验。
与此同时,还有一系列荔枝文化旅游主题活动等待进莞来的高考学子参与,包括中国(东莞)高端荔枝品评和展示交流会、东莞荔枝文化周、“千年荔韵・莞邑飘香”东莞荔枝主题展览、“一路顺‘荔’进莞来”“湾区周末IN东莞”等。
湾区周末荔枝活动1
湾区周末荔枝活动2
湾区周末荔枝活动3
湾区周末荔枝活动4
东莞市文化广电旅游体育局相关负责人表示,希望通过深度挖掘荔枝、非遗、美食、潮玩等特色文旅资源,拓展“吃住行游购娱”+“节赛展演”全链条要素,打造沉浸式、多样化的荔枝文化体验场景,进一步彰显东莞荔枝文化特色,推动活动从“流量”向“留量”转变。
接下来,东莞将鼓励和发动餐饮、住宿、景区、文化场馆等针对乘坐高铁来莞的高考学子制定和推出更多专属优惠政策,更好提升学子来莞旅游消费的幸福感和获得感。
扫码查询活动车次
活动车次查询跳转
