3月1日15时37分,湖北省发布寒潮橙色预警,大部分地区平均气温下降 8~14℃,其中荆门东部、荆州东部、天门、潜江、仙桃、随州、孝感、武汉、黄冈、咸宁、鄂州、黄石等地下降15~18℃。
湖北省气象台发布寒潮大风橙色预警
预计3月2日至3日,湖北省自西向东将有寒潮大风和雨雪天气,大部分地区平均气温下降 8~14℃,其中荆门东部、荆州东部、天门、潜江、仙桃、随州、孝感、武汉、黄冈、咸宁、鄂州、黄石等地下降15~18℃;偏北阵风7~9级、局地10级;2日晚至3日白天,北部地区有雨夹雪或雪,神农架、襄阳、随州等地有中到大雪、局地暴雪。建议加固临时搭建物、避免高空作业,防范对交通航运、设施农业、在田作物、人体健康等的不利影响。
气象部门温馨提示:气温大幅起降,蔬菜、水产等要及早采取防冻措施。
武汉降温16~18℃北部山区有雨夹雪或小雪
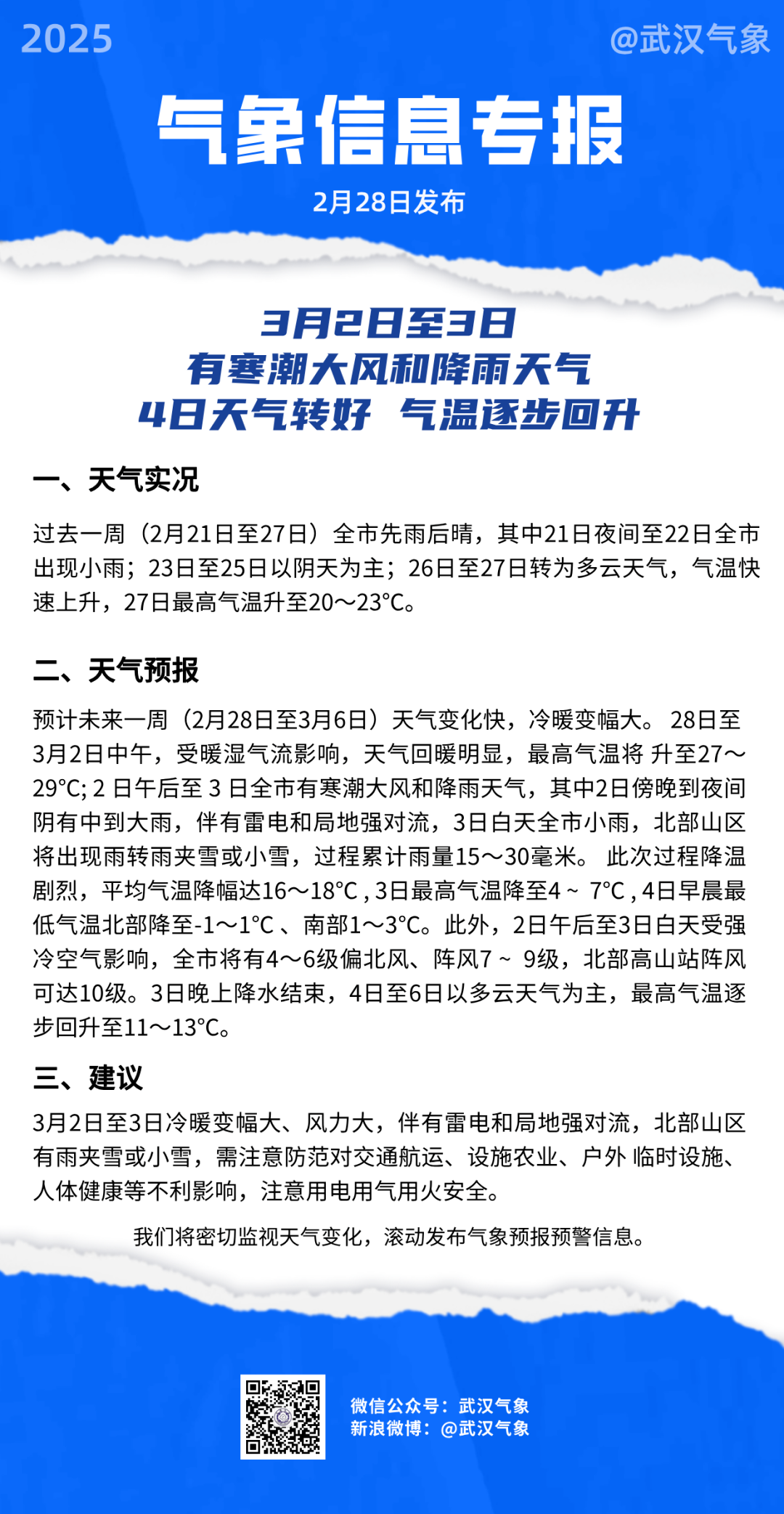
武汉市气象局发布气象信息专报显示:预计未来一周天气变化快,冷暖变幅大。
3月1日至3月2日中午,受暖湿气流影响,天气回暖明显,最高气温将升至27~29℃;3月2日午后至3日全市有寒潮大风和降雨天气,其中3月2日傍晚到夜间阴有中到大雨,伴有雷电和局地强对流,3月3日白天全市小雨,北部山区将出现雨转雨夹雪或小雪,过程累计雨量15~30毫米。
此次过程降温剧烈,平均气温降幅达16~18℃,3月3日最高气温降至4~7℃,3月4日早晨最低气温北部降至-1~1℃、南部1~3℃。此外,3月2日午后至3日白天受强冷空气影响,全市将有4~6级偏北风、阵风7~9级,北部高山站阵风可达10级。3月3日晚上降水结束,4日至6日以多云天气为主,最高气温逐步回升至11~13℃。
(长江云新闻综合 湖北气象@湖北天气 武汉气象)




