3月16日
武汉市教育局发布
2026年义务教育阶段
新生入学招生工作的通知
根据通知
武汉市支持各区制定
多孩子女义务教育
长幼随学政策
原则上将多个孩子
安排在同一所学校就读
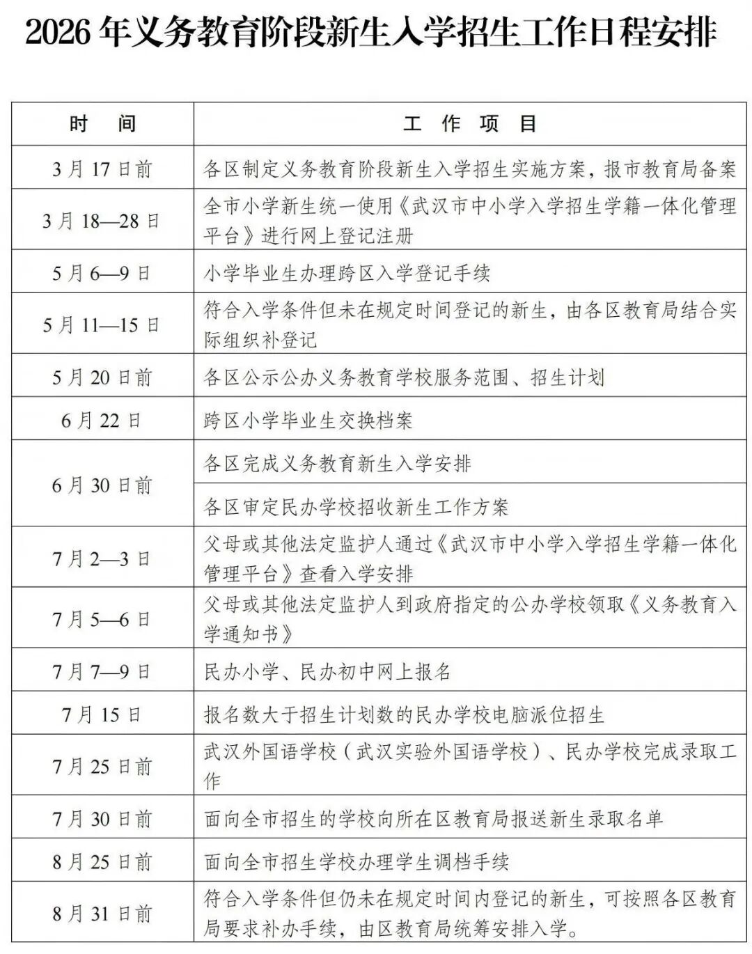
孩子将于9月读一年级的家长们请注意,在3月18日—28日进行网上登记信息;符合入学条件但未在上述时间登记的新生,可于5月11日—15日进行补登记。
根据政策,今年武汉义务段新生入学坚持以区为主、免试就近、应入尽入、公民同招等原则,严格落实免试入学升学规定,不得通过文化课考试、测试等方式选拔学生,不得收取学生个人简历或视频音频等个人展示材料,不得以学科竞赛、考试证书、荣誉证书、培训证明等作为录取依据。
入学年龄方面,凡年满六周岁的儿童,其父母或者其他法定监护人应当送其入学接受并完成义务教育,周岁的计算仍以每年的8月31日为时限。各区教育局根据适龄学生人数、学校分布、学校规模、交通状况等因素,按照“学校划片招生、生源就近入学”原则,为每所义务教育学校科学划定片区范围,并于5月20日向社会公示。
小学新生登记注册统一通过湖北政务服务网“高效办成一件事”专区(https://zsrx.whebd.cn)登录。初中新生登记由学生所在区教育局统一在《市级平台》完成。
非武汉市户籍随迁子女,由其父母或其他法定监护人持我市居住证、劳动合同(或者经营许可证)等能表明有合法稳定就业的材料,经审核符合条件的,由居住证所在区教育局统筹安排入学,纳入政府通知入学范围。武汉落实百万大学生留汉创业就业政策,已办理户籍由市外迁入我市的大学生,其子女可在我市接受义务教育,由其落户所在区教育局安排入学。
值得注意的是,政策支持各区制定多孩子女义务教育长幼随学政策,在非择校入学前提下,由父母或其他法定监护人提出申请,原则上将多个孩子安排在同一所学校就读,帮助解决家长接送不便问题。
全市民办义务教育学校报名时间为7月7—9日,使用《市级平台》实行网上报名。凡有意选择民办学校上学的学生,必须先到政府指定的公办学校领取《通知书》。民办学校报名数小于招生计划数的,采取登记注册方式招生;报名数大于招生计划数的,采取电脑派位方式招生。
电脑派位按全市统一方案进行,时间全市统一为7月15日,由各区教育局组织实施。
民办一贯制学校小学部已自愿网上报名本校初中部的学生可以直升其初中部;其初中部还有剩余招生计划的,按照“报名数小于招生计划数登记注册入学、报名数大于招生计划数电脑派位招生”的原则,招收其他已网上报名该校的学生。
来源:湖北日报(记者 张倩倩)
