极目新闻记者 肖杨
通讯员 程毓 毕浩洋
今年12月1日是第38个世界艾滋病日,宣传活动主题为“社会共治,守正创新,终结艾滋”。近日,Cell(中文名《细胞》)旗下国际顶级期刊Molecular Therapy(中文名《分子疗法》)刊登了治疗艾滋病的最新研究成果,给“终结艾滋”带来了前所未有的希望。
这项来自中国的研究成果由武汉科技大学生命科学与健康学院顾潮江教授团队创建。该技术称为“EMT-Cas12a”疗法(exosome-mediated targeted CRISPR-Cas12a delivery system),中文意思是基于工程化外泌体的靶向递送系统。
外泌体是细胞分泌出来的微小囊泡,里面装着蛋白质、RNA等生物信息,在细胞之间充当“快递员”。Cas12a是一种基因编辑工具,能够精准切割DNA,被称为“基因剪刀”。“EMT-Cas12a”疗法,即用外泌体搭载Cas12a,进入细胞后精准地找到艾滋病毒,然后将其基因组剪碎,实现功能性治愈。
外泌体是人体细胞自然分泌的产物,可在体外人工改造的细胞中合成,但高纯度外泌体提取难度大,杂质会干扰治疗效果。此外,作为“快递员”的外泌体需要搭载足够多的Cas12a才能实现治疗,因此必须攻克外泌体提纯和工程化难题。
顾潮江2005年开始从事艾滋病研究,在国外留学期间掌握了最前沿的基因编辑技术,2016年回国后开始尝试利用外泌体作为“生物快递”,进行工程化改造。经过10年的反复实验,成功开发出全球首个利用外泌体构建的“基因魔剪”投送与执行系统,可以搭载多组“基因魔剪”,对艾滋病病毒进行多点位打击,解决精准识别和清除潜藏的艾滋病病毒的世界难题。
艾滋病是由艾滋病病毒引起的一种病死率极高的恶性传染病,是当前最棘手的医学难题之一,目前没有疫苗可以预防,也没有治愈这种疾病的有效药物或方法。较为常见的治疗方式有鸡尾酒疗法,近年来出现免疫细胞疗法和基因疗法。
鸡尾酒疗法的目的是最大限度地抑制病毒复制,提高生活质量和生存率,但无法根除病毒;免疫细胞疗法仅能识别并清除病毒活性复制期的细胞,对潜藏病毒的细胞无效;已有的基因疗法如通过腺相关病毒作为递送载体的疗法,存在靶向性差、剂量过大引发毒性反应等缺陷。
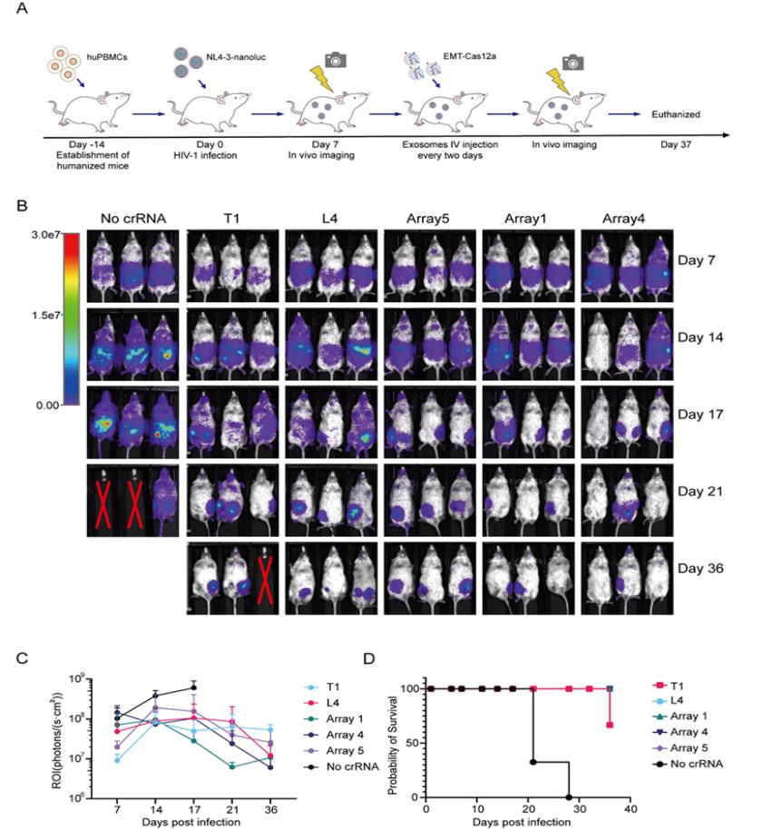
“EMT-Cas12a”疗法具有靶向性强、安全性高、可多重协同切割等优势。顾潮江团队在实验用的感染艾滋病病毒小鼠和艾滋病人血液样本上试验,表现出强大的病毒清除与免疫重建能力。其中一个实验组的三只小鼠有两只实现了HIV病毒的完全清除,这表明已经找到了高效、可靠的HIV病毒清除方式。Molecular Therapy编审组对这项成果表示高度认可。
据悉,该技术已通过医学伦理审查,进入临床研究阶段,未来有望通过静脉注射方式实现艾滋病的功能性治愈,让“打针治愈艾滋病”不再是一种想象。
Molecular Therapy为全球三大科学期刊之一Cell的子刊,是医学、生物工程等领域的TOP期刊,主要致力于促进遗传学、医学和生物技术科学的发展,被称为“基因编辑的诺亚方舟”和“转化医学的黄金赛道”。
论文刊发的页面截图
武汉科技大学顾潮江教授团队(左一为顾潮江)
EMT-Cas12a在HIV-1感染的PBMC人源化小鼠体内的抗病毒有效性验证
