极目新闻记者 国倩

7月14日,武汉市招生考试办公室发布《关于考生回省内户籍地就读普通高中工作的通知》,对部分在武汉市参加中考、非武汉市户籍,要求跨市(州)回省内户籍地就读普通高中的考生作出具体安排。
根据通知,符合条件的考生需满足以下要求:中考成绩达到武汉市民办普通高中录取资格线以上;考生持户口原件到户籍所在地市州招办,审核确认户籍信息;由当地招办通过湖北省高中阶段学校招生管理信息系统(https://gzjd.hubzs.com.cn/)提交跨市拟录取申请,并注明拟录取学校批次,截止时间为2025年7月26日。武汉市招考办将于9月前完成线上审核,不再向考生提供成绩、分数线等纸质证明材料。

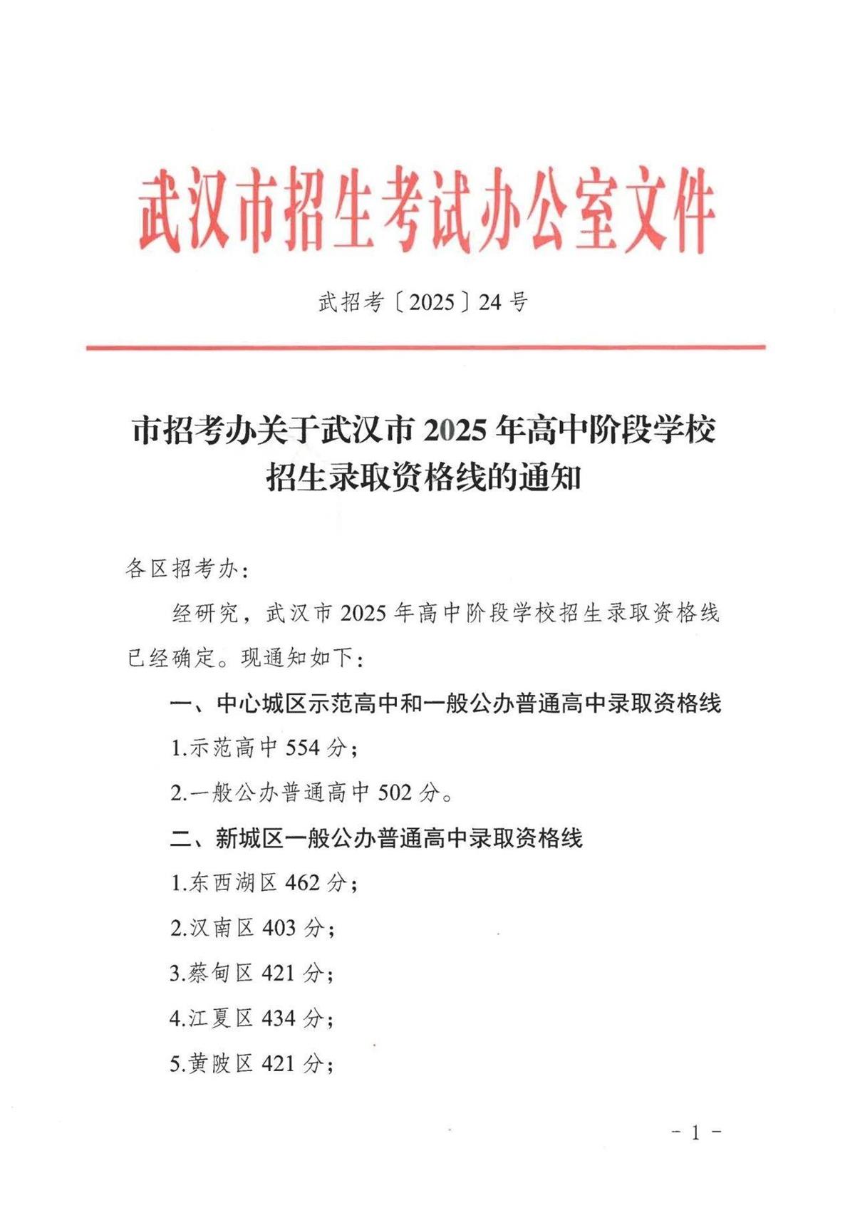
武汉市招考办关于武汉市2025年高中阶自招生录取资格线的通知
附:
《武汉市招考办关于考生回省内户籍地就读普通高中工作的通知》
武汉市2025年高中阶段学校招生录取资格线已经划定。有部分在武汉市参加中考、非武汉市户籍的考生,要求跨市(州)回省内户籍地就读普通高中,根据省教育厅工作要求,现就相关事宜通知如下:
1.中考成绩达到武汉市民办普通高中录取资格线以上。
2.考生持户口原件到户籍所在地市州招办,审核确认户籍信息。
3.市州招办根据考生提供的我市统一制作的成绩通知单、《市招考办关于武汉市2025年高中阶段学校招生录取资格线的通知》(武招考【2025】24号)文件复印件(见附件,可自行打印),于2025年7月26日前登录湖北省高中阶段学校招生管理信息系统(网址:https://gzjd.hubzs.com.cn/),提出跨市(州)拟录取申请,并注明考生在当地拟录取的学校批次。
4.我办将于2025年9月前在平台上审核,不再向考生提供成绩、分数线等纸质证明材料。
武汉市招考办
2025年7月14日
