极目新闻记者 舒平
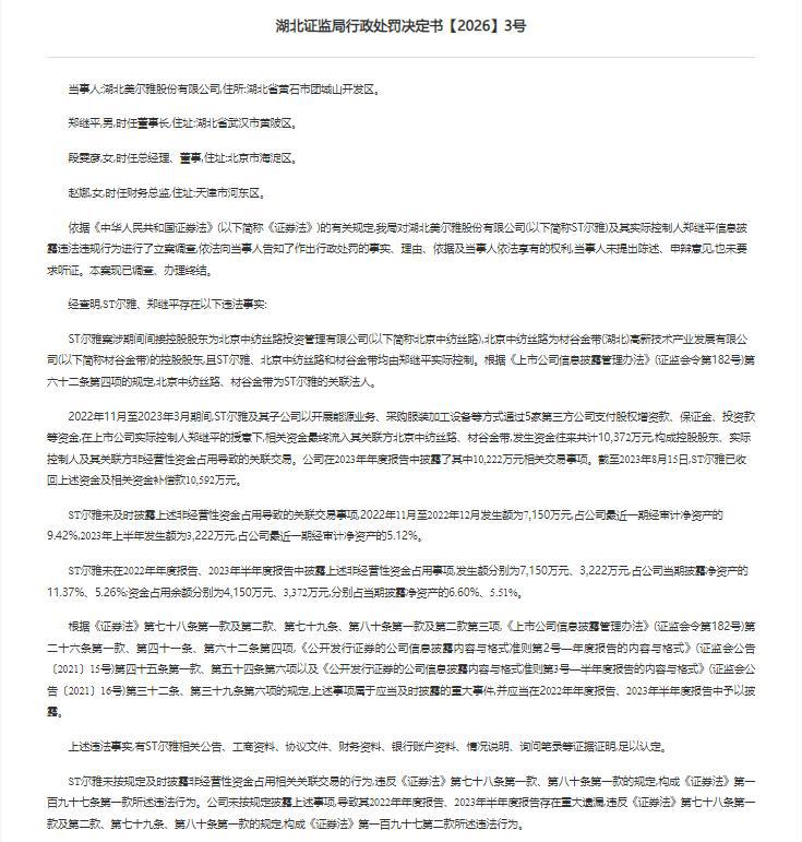
据中国证券监督管理委员会湖北监管局网站2026年1月23日发布的行政处罚决定书(〔2026〕3号)显示,湖北美尔雅股份有限公司(简称ST尔雅)因涉及非经营性资金占用及信息披露违法违规,被责令改正、给予警告,并处以300万元罚款。时任董事长、实际控制人郑继平,时任总经理段雯彦,时任财务总监赵娜三名责任人合计被罚670万元,公司及相关人员罚款总额达970万元。
经监管查明,2022年11月至2023年3月期间,ST尔雅及其子公司以开展能源业务、采购服装加工设备等方式,通过5家第三方公司支付股权增资款、保证金、投资款等资金。在上市公司实际控制人、时任董事长郑继平的授意下,相关资金最终流入其控制的关联法人北京中纺丝路投资管理有限公司、材谷金带(湖北)高新技术产业发展有限公司,累计资金往来金额10372万元,构成控股股东、实际控制人及其关联方非经营性资金占用形成的关联交易。
根据《中华人民共和国证券法》相关规定,上述事项属于上市公司应当及时披露的重大事件,同时应在定期报告中如实披露。但ST尔雅未按规定及时披露,且在2022年年度报告、2023年半年度报告中对相关资金占用情况存在重大遗漏。其中,2022年11月至12月资金占用发生额7150万元,占公司最近一期经审计净资产的9.42%;2023年上半年发生额3222万元,占公司最近一期经审计净资产5.12%。公告显示,截至2023年8月15日,涉案资金及相关资金补偿款共计10592万元已全部收回。
根据违法事实、性质、情节与社会危害程度,湖北证监局作出处罚:对湖北美尔雅股份有限公司责令改正,给予警告,并处以罚款300万元;对郑继平给予警告,并处以罚款450万元。其中作为直接负责的主管人员,处以罚款150万元,作为实际控制人,处以罚款300万元;对段雯彦给予警告,并处以罚款150万元;对赵娜给予警告,并处以罚款70万元。上述当事人均未提出陈述、申辩意见,也未要求听证,本案已办理终结。
据悉,这是2026年以来上市公司披露的第三张资金占用罚单。此前,朗进科技(300594.SZ)、ST惠伦(300460.SZ)分别于1月15日、12日披露,两家公司及责任人分别合计被罚款1015万元、1140万元。三个案例都采用了“上市公司—第三方公司—关联方”的资金流转模式。但“第三方过桥”隐蔽划转,都没能躲过证监部门的穿透式监管。


