极目新闻记者 舒平



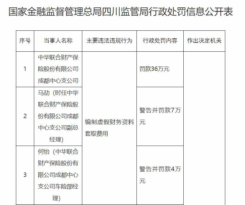
2月10日,国家金融监督管理总局四川监管局公布行政处罚信息,中华联合财产保险股份有限公司(简称中华财险)多家分支机构及相关责任人因多项违法违规行为被依法处罚。
根据处罚信息,中华财险成都中心支公司因编制虚假财务资料套取费用,被罚款36万元;时任副总经理马劼被警告并罚款7万元,车险部经理何怡被警告并罚款4万元。
中华财险都江堰支公司因虚增商业性农险业务标的,被罚款11万元;经理李超被警告并罚款1万元。
中华财险邛崃支公司因虚构农业保险中介业务套取费用,被罚款13万元;经理舒建云被警告并罚款4万元。
中华财险成都市锦江支公司因虚构保险中介业务套取费用,被罚款6万元;经理刘广平被警告并罚款1万元。
本次处罚中,中华财险四川地区多家分公司合计被罚66万元,相关责任人合计被罚17万元,总处罚金额达83万元。
