1月27日晚,易方达黄金主题LOF(A类份额)、国投白银LOF(A类份额)发布暂停申购及定期定额投资业务的公告。
易方达黄金主题LOF暂停申购
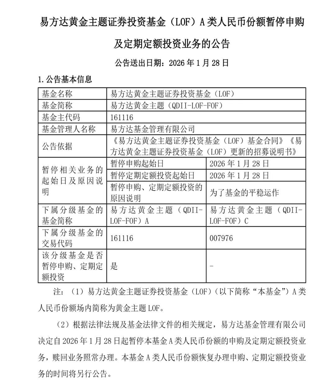
1月27日晚,易方达黄金主题证券投资基金(LOF)发布公告称,易方达基金决定自1月28日起暂停本基金A类份额的申购及定期定额投资业务,赎回业务照常办理。本基金A类份额恢复办理申购、定期定额投资业务的时间将另行公告。
伴随金价大涨,易方达黄金主题LOF二级市场交易价格也水涨船高,2025年该基金涨幅超60%。进入2026年,该产品持续上涨,年内涨幅超15%。2025年12月以来,易方达黄金主题LOF曾多次发布溢价风险提示公告。
国投白银LOF暂停申购
不仅是黄金LOF,白银LOF也“闭门谢客”。
1月27日晚,“国投瑞银基金”公众号发布《关于国投瑞银白银LOF暂停申购业务的说明》。
国投瑞银基金表示,为保护基金份额持有人利益,维护基金平稳运作,决定自1月28日起暂停国投瑞银白银期货证券投资基金(LOF)A类基金份额的申购业务(含定期定额投资)。
国投瑞银基金指出,理解投资者对市场机会的关注,但长期来看,基金的二级市场交易价格会围绕其净值波动,当前的高溢价不具备可持续性,需警惕市场情绪降温带来的价格回调。请投资者理性看待,审慎决策。
随着白银价格的一路狂飙,国投白银LOF溢价率也持续高企。截至1月27日收盘,二级市场报4.336元,单日涨幅为3.66%,溢价率超46.02%。
金价、银价连续上涨
截至北京时间27日下午三点,纽约商品交易所黄金期价报约5085美元/盎司,较前一交易日收盘的5004.8美元/盎司继续上涨;纽约商品交易所白银期价报约110美元/盎司,同样较前一交易日收盘价继续上涨。今年以来,国际黄金期货价格涨幅已超17%,白银涨幅则高达55%。
业内人士提醒,黄金、白银经历前期较大涨幅之后,短期或面临回调压力。投资者需保持理性,防范市场可能出现的“冲高回落”,切忌追高。
央广网综合“国投瑞银基金”公众号、央视财经、中国基金报
