极目新闻记者 刘闪
近日,金帝巧克力小熊罐装巧克力的“小熊变大?是你能握住了!”营销内容被指擦边,引发网友不适。1月12日,金帝巧克力发布致歉声明,就营销内容不当展示一事道歉。
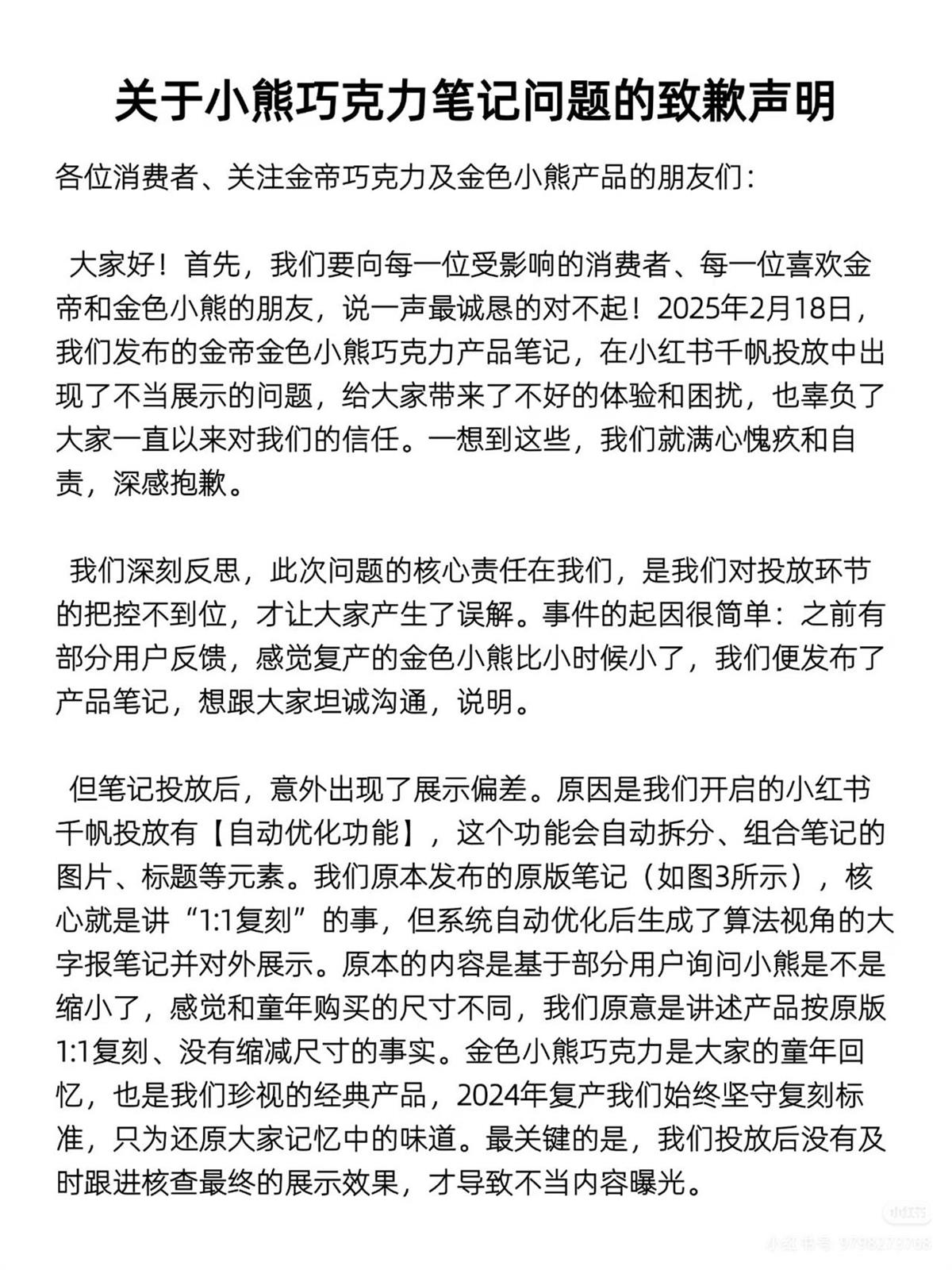
2025年2月18日,金帝巧克力发布了金帝金色小熊巧克力产品笔记。1月12日,金帝巧克力团队发表《关于小熊巧克力笔记问题的致歉声明》称,“此次问题的核心责任在我们,是我们对投放环节的把控不到位,才让大家产生了误解。”金帝巧克力在声明中还表示,事件的起因很简单:之前有部分用户反馈,感觉复产的金色小熊比小时候小了,我们便发布了产品笔记,想跟大家坦诚沟通、说明。


金帝巧克力解释称,投放平台系统将内容自动优化成大字报对外展示,投放后展示出现偏差,没有及时跟进核查最终的展示效果,导致不当内容曝光。内容原意是想解释,复刻的小熊巧克力是否比小时候买的尺寸缩小了,核心是想讲述产品按原版1比1复刻。在事件发生后的处理方式,坦白说有点不知所措,所以设置了隐藏,团队已在第一时间反省这个做法,并接受大家的批评。
在营销投放的监督和管理上,金帝称存在严重疏漏,目前已采取的整改措施有:马上暂停金帝金色小熊巧克力相关的投放,组建专项团队全面排查投放系统的风险,制定严格的防控方案;建立营销内容全流程审核机制,明确投放前、中、后每一步的核查责任,绝对不让类似的失误再发生。
