极目新闻记者 柴荆
近期因财务造假的而被ST的云内动力成为公众关注的话题。7月15日,在复牌即连续四个一字板跌停后,ST云动发布了关于签署《战略合作协议》的自愿性信息披露公告。这个公告是否会给15.47万股东带来一丝曙光?极目新闻记者就此进行了采访。
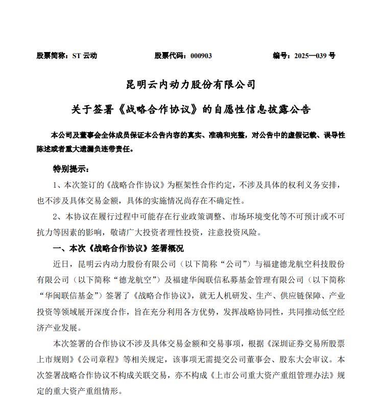
7月15日,ST云内发布的《战略合作协议》的自愿性信息披露公告称:近日,昆明云内动力股份有限公司(以下简称“公司”)与福建德龙航空科技股份有限公司(以下简称“德龙航空”)及福建华闽联信私募基金管理有限公司(以下简称“华闽联信基金”)签署了《战略合作协议》,就无人机研发、生产、供应链保障、产业投资等领域展开深度合作,旨在充分利用各方优势,发挥战略协同性,共同推动低空经济产业发展。本次签署的合作协议不涉及具体交易金额和交易事项,根据《深圳证券交易所股票上市规则》《公司章程》等相关规定,该事项无需提交公司董事会、股东大会审议。本次签署战略合作协议不构成关联交易,亦不构成《上市公司重大资产重组管理办法》规定的重大资产重组情形。
ST云内发布的战略合作意向协议
对公告所披露的内容,极目新闻记者以投资者身份进行了电话采访。工作人员表示,目前公布的《战略合作协议》只是一个初步的意向性协议,暂无更多合作细节可以透露。当记者追问在连续跌停后发布《战略合作协议》是否有缓解连续跌停造成的抛盘压力时,对方并未给予明确答复。
此前,也就是7月14日,ST云内发布了2025年半年度业绩预告:预计报告期内净利润-1.5亿元至-1亿元,下降幅度为-50.30%至-0.20% 。而根据已经公布的一季报来看,Q1净利润为-2460.23万元,同比下降183.56%,扣非净利润为-2959.69万元,同比下降65.97%。如果按半年报业绩预告所公布的净利润为-1.5亿元至-1亿元来看,则意味着净利润仍为继续下滑。
