极目新闻记者 柴荆
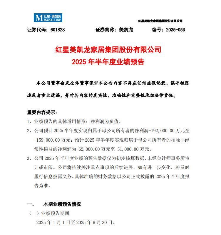
7月15日,美凯龙(601828.SH)发布公告称,预计2025年上半年实现归属于上市公司股东的净利润-15.9亿元至-19.2亿元,下降幅度为-53.22%至-26.88%。这也是继2024年年报净利润亏损29.83亿元后,公司业绩再次出现下滑。

公开资料显示,截至一季度,厦门建发股份有限公司持股10.43亿股,红星美凯龙控股集团有限公司持股9.38亿股,杭州灏月企业管理有限公司持股2.91亿股,在机构或基金持仓中位列前三。

对于半年报业绩出现下滑,业绩预告说,家居建材行业受多重原因影响遭遇供应波动和需求下滑的双重夹击,使得家居零售市场的需求减弱,从而对目前商场的经营情况造成阶段性影响。公司作为家居零售领域的领军企业,为助力入驻的中小微企业稳健发展,对部分商户减免了部分租金及管理费用。同时,公司积极调整战略与商场品类布局,以优惠的商业条件吸引设计师、家装公司、新能源汽车等优质品牌入驻。以上综合影响造成现阶段商场出租率和租金水平较公司历史平均出租情况出现一定幅度的下降,对公司持有的投资性房地产的价值造成影响。由此,半年度投资性物业估值相应下调逾18亿元。
业绩预告也对未来发展进行了展望,随着国家多部委出台的一揽子刺激政策扎实落地,如下调房贷利率、进一步加力扩围实施大规模设备更新和消费品以旧换新政策等,公司所处行业的高质量发展将获得新一轮支撑,相关消费需求迎来筑底反弹,公司将把握行业发展机遇,致力提升运营效率,改善经营业绩。
