近日,新锐护肤品牌“逐本”因多款产品被曝成分备案与实际不符、创始人直播涉嫌虚假宣传等陷入舆论风波。据媒体报道,浙江省药品监督管理局已转属地市场监管部门介入核查,涉事产品紧急下架,品牌方发布声明致歉,但否认其产品成分宣传不当,并强调所有产品均不涉及质量安全问题。
逐本多款产品被曝成分与备案不符
6月23日,广西消费者阳先生向国家药监局及媒体反映称,其在电商平台购买的逐本“墨红”系列、“不染茉莉白茶”系列等数十款产品存在三大问题:
一是,逐本高端“墨红”系列产品宣称添加云南“墨红玫瑰”精油,但备案成分显示为“玫瑰(Rosa rugosa)花油”,疑似虚假宣传,或可能使用月季净油冒充;
二是,“不染茉莉白茶”系列产品等疑似添加未收录进《已使用化妆品原料目录》的植物新原料,并套用旧原料备案;
三是,非“妆字号”单方精油香薰产品宣称护肤功效。
6月25日,该品牌创始人刘倩菲在小红书直播中讲解多款“逐本香养”系列单方精(净)油产品时,宣称产品可“长小毛毛(育发)”“调节月经不规律”“化痰止咳、抗病毒”。被质疑其对普通化妆品宣传中暗示医疗作用。
6月26日,各大电商平台逐本官方店铺下架“墨红”“不染茉莉白茶”等多款涉事产品,创始人刘倩菲删除多篇相关小红书笔记。
据媒体报道,针对消费者投诉的相关问题,浙江省药品监督管理局办公室工作人员回应称,投诉中心已收到过国家药监局转来的信息,并转属地市场监管局核查,正在按照工作流程进行处理。
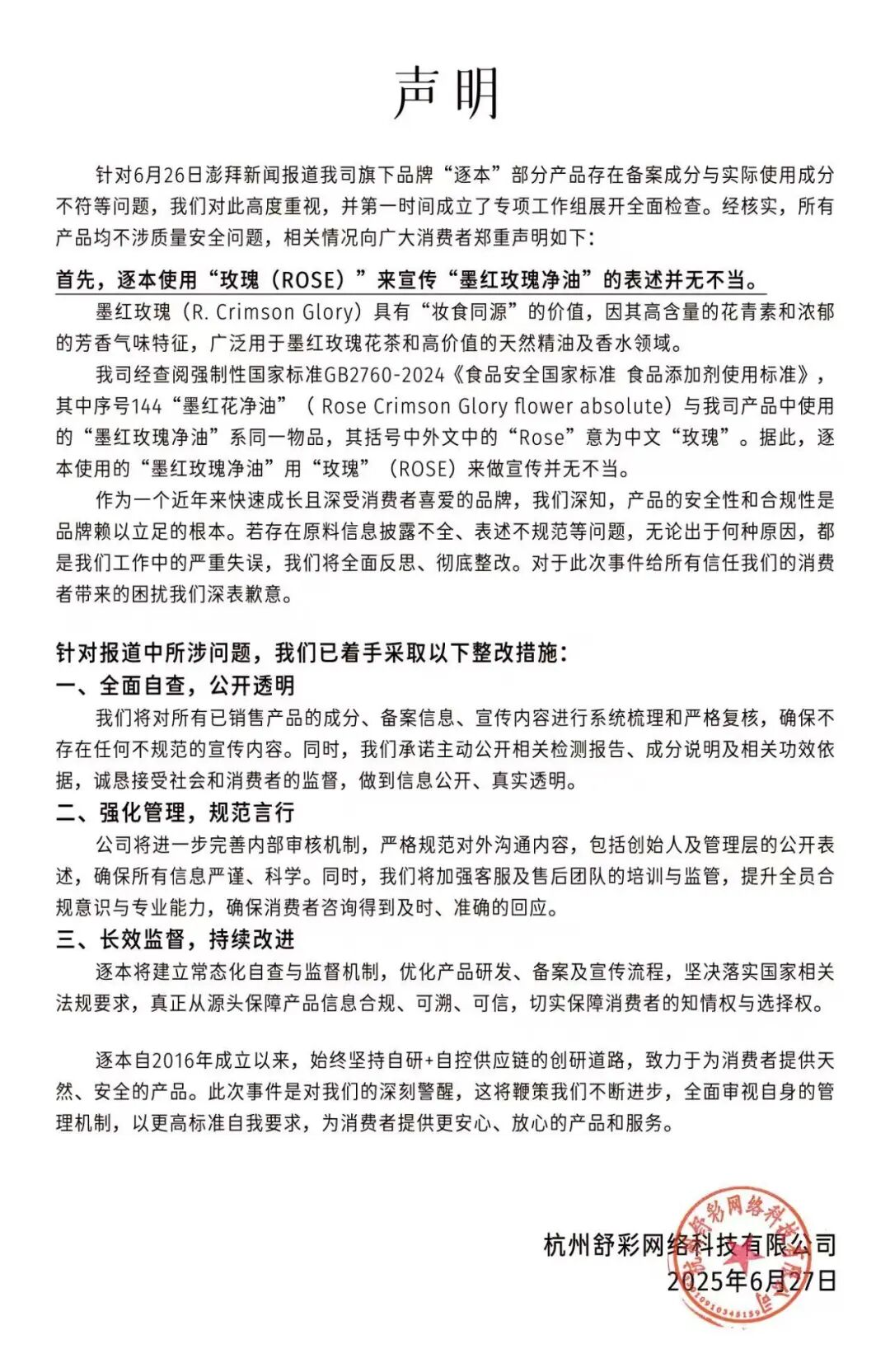
逐本母公司回应:产品宣传并无不当
6月27日,逐本母公司杭州舒彩网络科技有限公司发布声明,强调“所有产品均不涉及质量安全问题”。针对核心争议,该公司解释称,其产品使用“玫瑰(ROSE)”来宣传“墨红玫瑰净油”的表述并无不当。逐本表示,在国标文件中,序号144“墨红花净油”与其产品中使用的墨红玫瑰净油系同一物品,逐本使用的“墨红玫瑰净油”用“玫瑰”来做宣传并无不当。
逐本母公司在声明中表示,“无论出于何种原因,若存在原料信息披露不全、表述不规范等问题,都是我们工作中的严重失误,对于此次事件给所有信任我们的消费者带来的困扰我们深表歉意。”
针对报道中所涉问题,该公司提出了整改方案,称公司将对所有已销售产品的成分、备案信息、宣传内容进行系统梳理和严格复核,确保不存在任何不规范的宣传内容。同时,承诺主动公开相关检测报告、成分说明及相关功效依据,诚恳接受社会和消费者的监督,做到信息公开、真实透明。
逐本方面表示, 将进一步完善内部审核机制,严格规范对外沟通内容,包括创始人及管理层的公开表述,确保所有信息严谨、科学。此外,逐本将建立常态化自查与监督机制,优化产品研发、备案及宣传流程,坚决落实国家相关法规要求,真正从源头保障产品信息合规、可溯、可信,切实保障消费者的知情权与选择权。
公开资料显示,逐本成立于2016年,以“东方养肤卸妆”为定位,凭借卸妆油单品迅速崛起。坚持“自研+自控供应链”模式。2019年,逐本天猫旗舰店上线后,与李佳琦合作34场,创下单场1分钟卖出5万瓶卸妆油的纪录;2021年,完成A轮、B轮融资;2022年双11期间,全网销售额3.4亿,卸妆油销量近350万支。
来源 | 羊城晚报综合南方都市报、中国青年报
