据国家金融监督管理总局江苏监管局网站4月10日发布,苏州监管分局、宿迁监管分局行政处罚信息公开表显示,张家港农商行、太仓农商行、苏州农商行、昆山农商行沭阳支行等四家农商行及相关个人,合计罚款247万元,所涉问题包括理财投资与自营投资风险未完全分离等。此外,邮储银行宿迁市分行及相关个人合计被罚款83万元,所涉问题包括个人贷款管理不到位、流动资金贷款管理不到位等。
图源 国家金融监督管理总局江苏监管局网站
江苏张家港农村商业银行股份有限公司,被苏州金融监管分局决定罚款30万元,主要违法违规行为是理财投资与自营投资风险未完全分离。
图源 国家金融监督管理总局江苏监管局网站
江苏太仓农村商业银行股份有限公司,被苏州金融监管分局决定罚款70万元,主要违法违规行为是理财投资与自营投资风险未完全分离、超资质投资资管产品。
江苏太仓农村商业银行股份有限公司金融市场部总经理郭佳玫,被决定罚款9万,因超资质投资资管产品。
图源 国家金融监督管理总局江苏监管局网站
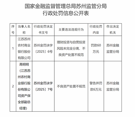
江苏苏州农村商业银行股份有限公司,被苏州金融监管分局决定罚款60万元,主要违法违规行为是理财投资与自营投资风险未完全分离、不良资产处置不规范。
江苏苏州农村商业银行股份有限公司资产保全部副总经理高明明,被决定警告并罚款6万元,因不良资产处置不规范。
图源 国家金融监督管理总局江苏监管局网站
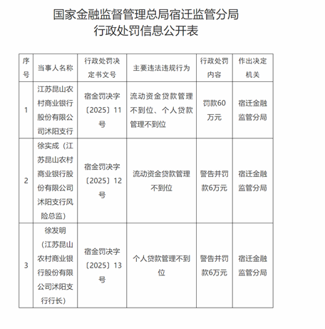
江苏昆山农村商业银行股份有限公司沭阳支行,被宿迁金融监管分局决定罚款60万元,主要违法违规行为是流动资金贷款管理不到位、个人贷款管理不到位。
因流动资金贷款管理不到位,江苏昆山农村商业银行股份有限公司沭阳支行风险总监徐实成被决定警告并罚款6万元。
因个人贷款管理不到位,江苏昆山农村商业银行股份有限公司沭阳支行行长徐发明被决定警告并罚款6万元。
图源 国家金融监督管理总局江苏监管局网站
中国邮政储蓄银行股份有限公司宿迁市分行,被宿迁金融监管分局决定罚款60万元,主要违法违规行为是个人贷款管理不到位、流动资金贷款管理不到位。
因个人贷款管理不到位,中国邮政储蓄银行股份有限公司宿迁市分行三农金融事业部副总经理陆文武、中国邮政储蓄银行股份有限公司宿迁市分行三农金融事业部总经理杨同清分别被决定警告并罚款6万元。
因流动资金贷款管理不到位,中国邮政储蓄银行股份有限公司宿迁市分行普惠金融事业部总经理(兼)高爽被决定警告并罚款6万元。
因流动资金贷款管理不到位,中国邮政储蓄银行股份有限公司宿迁市分行普惠金融事业部总经理杨化青被决定警告并罚款5万元。
扬子晚报/紫牛新闻记者 马燕
