极目新闻记者 李贤诚
见习记者 李淑仪
春节临近,“12306托运汽车订单火爆”话题登上热搜。随后,不少网友对此产生疑问:如何办理托运?车上能否放东西?有哪些线路?费用多少?1月28日,极目新闻记者致电国铁汽车托运客服获悉,目前有9条线路提供托运服务,托运费用从900余元到2700元不等。记者另外了解到,该汽车托运服务较板车托运价格低,速度也更快。
图片来源:中国铁路
据媒体报道,临近春节,12306火车托运汽车订单量激增。办理该业务的旅客声称:“自己开回去太累了,托运轻松一点。”
在相关讨论区,很多网友表示首次了解到该业务,对具体流程、随车物品规定、可选线路及费用标准均不清楚。
1月28日,极目新闻记者查询发现,在铁路12306 APP“第三方服务”中点击“汽车托运”,即可跳转至“国铁汽车托运”小程序,在线办理汽车托运。小程序显示,目前提供9条普通托运线路,包括“柳州-菏泽”“柳州-郑州”“柳州-重庆”“柳州-西安”“西安-拉萨”“柳州-兰州”“柳州-芜湖”“乌鲁木齐-重庆”及“乌鲁木齐-成都”,价格从948元至2706元不等。若无合适线路,用户可尝试申请定制。
国铁汽车托运小程序页面截图
28日下午,国铁汽车托运客服人员告诉极目新闻记者,目前仅提供上述9条火车运输线路,费用以页面显示为准,已含保险及税费,“如果没有合适的线路可以尝试申请定制,但成功率不是很高”。每辆车随车行李不得超过50公斤,且禁止携带危险品、易燃易爆品、液体、生鲜、电池、粉末状等物品。
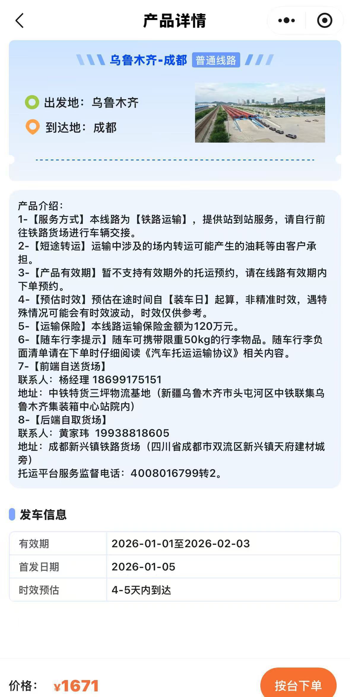
小程序内产品详情
国铁汽车托运小程序页面显示,“乌鲁木齐-成都”汽车托运价格为1671元,约4至5天内到达。不过,预估在途时间自装车日起算,非精准时效,遇特殊情况可能会有时效波动,时效仅供参考。
随后,记者以消费者身份咨询多家普通汽车托运公司。对于长5.3米、宽2米、高2米以内的常规车型,从乌鲁木齐到成都的“自提自送”报价约为3000元。其中一家公司客服表示,“是板车托运,和汽车店运新车一样的标准,乌鲁木齐到成都是托运费用3400元/台(自提自送),赠送20万元内车辆运输全险。”他补充,目前汽车托运没什么时效,从乌鲁木齐到成都可能需要10天左右。
