极目新闻记者 陈洋洋
近日,多家邮轮公司相继宣布旗下邮轮的航线发生变更,目的地由原先的日本变为东南亚或韩国。社交平台上,已有网友发布对航次变更的具体通知。
11月26日,极目新闻记者联系多家邮轮公司,得到的答复不尽相同。有的是旅行社包船后提出变更,有的是“综合考量”后变更,还有的“暂不清楚具体原因”,正在等待通知。
爱达邮轮发布的航线变更通知
11月21日,爱达邮轮发布航次变更通知:爱达·地中海号原定于12月21日出发的航线变更,途径目的地由日本石垣岛变为越南顺化,抵港时间为12月23日8点,启航时间为当日19点。
据爱达邮轮发布的通知介绍,12月21日的航线变更是“运营调整”。乘客可以选择继续前往越南,也可将行程平移至其他前往日本的航次。
OTA平台显示,爱达·地中海号邮轮12月21日的航线已显示前往越南顺化。爱达邮轮小程序则未显示有该航线。
11月26日上午,记者联系爱达邮轮官方,接线人员表示,该航次是旅行社包船,并非官方售卖的航次,所以该航线发生变更可以理解为旅行社提出的,消费者可以通过旅行社得到变更的通知。目前,爱达邮轮其他航线暂未变更,如果有变动也会第一时间通知到位的。
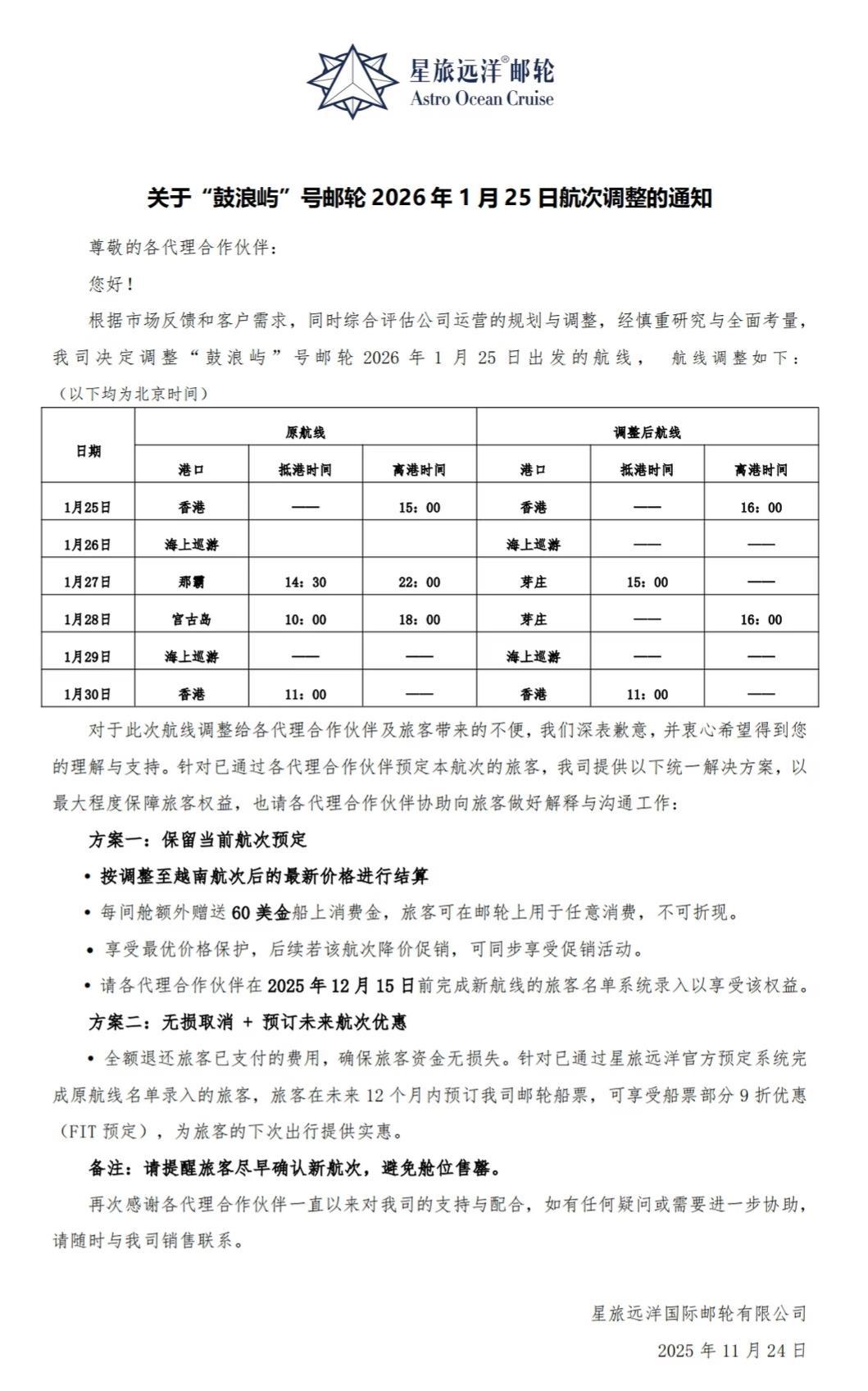
星旅远洋邮轮发布航次调整通知
11月24日,星旅远洋邮轮发布航次调整通知,“鼓浪屿”号邮轮2026年1月25日出发的航线变更,目的地由日本宫古岛、那霸变为越南芽庄。
对此,星旅远洋邮轮在通知中做出的解释是:根据市场反馈和客户需求,同时综合评估公司运营的规划与调整,经慎重研究与全面考量,调整该航线。
旅客如果保留当前航次预订,会以最新票价进行结算,每舱额外赠送一定金额的船上消费金。同时,旅客也可选择无损取消并附赠预订未来航次优惠。
26日上午,记者联系星旅远洋国际邮轮有限公司,工作人员表示,航线变更原因就是通知中所述的,“综合考量”后作出的决定。如果后续还有变更也会通知到位的。
蓝梦邮轮发布的2026年航线(上图为更新后,下图为更新前的)
11月25日,蓝梦国际邮轮发布2026年3月-4月的航线安排,将这两个月前往日本的航线全部变为前往韩国,其他时间的航线安排暂未发布。
26日上午,记者联系上海蓝梦国际邮轮股份有限公司,工作人员表示,后续的航线的确有调整的计划,等待调整确认、相关部门进一步通知后,公司会发布新的航线,到时可以在蓝梦邮轮的官网关注到具体的行程安排,同时公司也会通过各种渠道通知到消费者的。
据央视新闻此前报道,随着中国赴日旅游的大面积取消,日本今后一年旅游消费收入减少1.79万亿日元,拖累日本国内生产总值减少0.29%。
