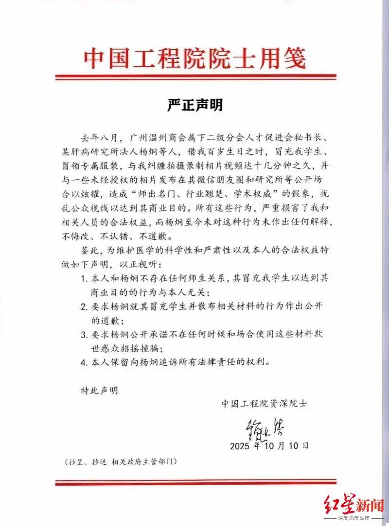
据南方都市报报道,10月11日,我国解剖学泰斗、中国工程院院士、中国临床解剖学创始人、中国数字人和数字医学倡导者钟世镇院士办公室10月11日发来由百岁院士手书签字并委托发布的严正声明一份。
声明中指出,钟院士百岁生日时被冒充学生的杨炯等五人纠缠拍摄了大量的合影和视频,并扩散于他们的朋友圈和工作场所等公开场合,招摇撞骗企图给公众造成“师出名门、行业翘楚、学术权威”假象。
11日晚上,红星新闻记者联系上声明中提到的广州温州商会发起人之一杨炯。他自称,发朋友圈本意“是对活动予以点赞,对钟院士表达敬意,未拿相片牟利。”
钟院士声明
101岁院士钟世镇发声明:
寿宴上遭5人冒充学生恶意纠缠,拍摄大量合影扩散
企图造成“师出名门”假象以达商业目的
声明提到,2024年8月24日,杨炯等五人在得知钟世镇院士的弟子将为钟院士举办百岁庆典之际,就千方百计地想参与,先是通过钟院士身边的几位工作人员求带入场,在遭到严正拒绝后又采取哄骗手段冒领了五套庆典服装和纪念品等,随后大摇大摆神气活现地和钟院士纠缠拍制视频和照片达十几分钟之久,甚至妨碍并阻挠钟院士的弟子和邀请的来宾与钟院士的合影,引发钟院士学生群弟子们的一片不满和谴责。
钟院士声明
声明表示,“作为医疗同行,杨炯等人的目的是非常明确的,他们事后将这些照片和视频置顶于朋友圈和执业场所展示公布就是最客观的证明。他们的行径在被发现后还拒不承认,立刻撤除视频照片,还居然大言不惭地要大会组织者去问‘秘书处’”;“见谎言被戳穿,先说要赔礼道歉、后又说听金会长(广州温州商会会长)的指示、再后来又说自己没做错不知道要道歉啥,最后还恬不知耻说走司法途径,总之是采取百般抵赖推诿拖延出尔反尔的手段妄图蒙混过关。至今非但不思悔改积极赔礼道歉,还反污当事方不依不饶穷追不舍,试问如果这些照片视频被用作于非法行医为虎作伥的宣传,那该给钟世镇院士、给民众带来多大的影响?!”
会议照片,图源中国解剖学会
据公开资料,杨炯为广州温州商会发起人之一,为该会下属二级分会粤港澳温州人才促进会秘书长、广东肝病研究所和广州某肝诊所有限公司的法定代表人。
合影当事人回应:
发朋友圈本意是对院士表达敬意,未拿相片牟利
11日晚上,红星新闻记者联系上声明中提到的广州温州商会发起人之一杨炯。杨炯介绍,他是温州人,目前是一名主治医生。他同时是广东肝病研究所和广州某肝诊所有限公司法定代表人,也是粤港澳温州人才促进会秘书长。
对于声明提到的合影一事,杨炯向红星新闻记者解释称,去年的8月24日,他是受一位教授的邀请,参加南方医科大学举办的中国解剖学会临床解剖学分会第二届全国解剖与临床学术会议暨钟世镇临床解剖学思想研讨会。“这应该说是很平常的一个事情,参加这个活动期间,我跟与会人员跟钟院士一起合了个影。几张相片都是活动现场合影,我就发了一个朋友圈,本意是对这个活动予以点赞,对百岁的钟院士表示敬意。参会有200多人,很多人合影,我觉得非常正常,没有侵犯到任何人的权益,更没有拿这些相片去谋取任何商业的利益。”
会议照片 图源中国解剖学会
杨炯称,从去年参加活动到现在,他名下公司没有拿院士旗号牟利,活动后曾有人联系他称侵犯了其相关权益,就删除了朋友圈,“后来又不断地找我和广州温州商会提出索赔。我认为,既然对方觉得我侵犯利益,可以通过法律途径来解决。”
对于被要求索赔一事,杨炯称有证人证据,但截至发稿,其暂未向记者发来聊天记录等佐证。
针对声明中提到的冒领衣服和冒充学生,杨炯回应称,“我没有在任何场合说我是钟院士的学生。那天参加会议的都会穿发的衣服照相,邀请我的教授也拿了一件衣服,叫我穿着衣服照个相,完了脱下来就还给他,过程就是这样的。”
杨炯称,目前他在外地,看到声明后,当天已经通过电话在广州市天河区兴华派出所报案,民警建议他线下沟通。他表示将在赶回广州后处理此事,“这个(声明)对我的声誉造成极大的影响,我肯定要通过法律的途径来维护我自身的名誉。”
针对此事,红星新闻记者多次致电广州温州商会官方电话,截至发稿未获回复。
公开资料显示,2024年8月23至25日,中国解剖学会临床解剖学分会第二届全国解剖与临床学术会议暨钟世镇临床解剖学思想研讨会在广州南方医科大学隆重举行。会议由中国解剖学会临床解剖学分会主办,广东省解剖学会、南方医科大学承办,来自全国各地的解剖学专家、学者、解剖学技术工作者等200余人参加。南方医科大学校领导、与钟世镇并肩奋斗过的同事同行们、受他言传身教的学生们和相关嘉宾、友人、企业界朋友等共同出席此次盛会,大会期间正逢钟世镇院士100岁寿辰,参会领导、嘉宾、朋友们欢聚一堂,共同为这位医学巨匠庆祝百岁寿辰。
红星新闻记者 蔡晓仪
