极目新闻记者 赵贝
近日,多名网友反映,五台山景区将在国庆节期间,对山西忻州的本地车辆实行单双号限行。9月20日,极目新闻记者获悉,当地已发布相关限行通告,但对外地车辆不限行,外地自驾游客仍可正常预约游览。
通往五台山的路上已悬挂国旗
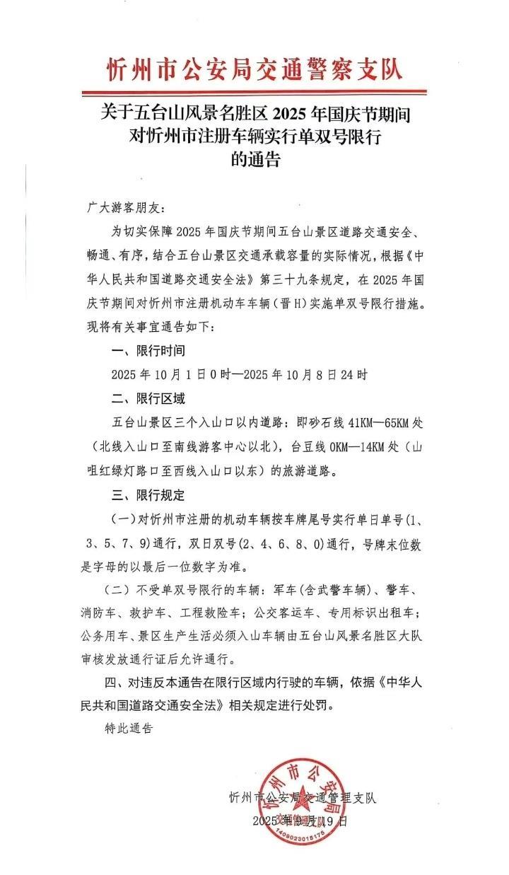
根据忻州交警发布的通告,2025年10月1日0时至10月8日24时,五台山景区三个入山口以内的旅游道路,对山西省忻州市注册的机动车车辆(晋H)实施单双号限行,单日单号通行、双日双号通行,号牌末位数是字母的以最后一位数字为准。军车(含武警车辆)、警车、消防车、救护车、工程救险车、公交客运车、专用标识出租车等不限行。
除此之外,忻州交警还对2025年国庆节期间途经国道337线(五台山景区)路段的大型货运车辆实施限时交通管制,2025年10月1日至10月8日,每天8:00—20:00禁止通行,但运输生鲜农副产品的车辆除外。
限行通告
9月20日上午,极目新闻记者致电五台山游客服务中心,一名工作人员介绍,外地游客自驾到五台山游玩,不受单双号限行限制,正常进行车辆预约,即可进入。根据五台山景区车辆预约规定,游客可提前5天预约,每天限定2000辆小型客车进入景区;游客要先购买门票才能预约车辆,如果门票退票,系统自动取消预约车辆;预约车辆当天24时前未入场,将被认定为爽约,全年累计爽约3次将被移入黑名单,90天内不可预约车辆。
不少网友表示,五台山景区为外地游客“留量”很暖心,已有游客称已准备好提前预约,再去一次五台山。多名当地网友表示支持该政策,本地人可选择非高峰期游玩,把国庆假期难得的游览机会留给外地游客,欢迎更多外地游客到五台山游玩。极目新闻记者梳理发现,2024年国庆节、2025年春节和元宵节期间,五台山景区也实行了类似措施,受到外地游客点赞。
