极目新闻通讯员 熊文嘉 李靖
9月1日(明天),武汉中小学、幼儿园将于正式开学,适逢周一通勤早高峰,全市交通压力显著增大。8月31日,武汉交警结合天气预测、历史交通数据和开学安排,发布开学日交通运行预测与出行提示,请广大市民提前规划路线,尽量选择公共交通,错峰避堵。
据气象部门预报,9月1日以阴雨天气为主,气温24~31℃,局部地区会有短时强降雨,天气对交通可能造成影响,导致路段缓行。
流量回升,早高峰压力集中
预计开学首日全市在途机动车流量将达250万辆,同比上升3%。早高峰拥堵指数预计达1.85(中度拥堵),拥堵时段明显提前、延长。接送学生车流高峰集中在7:20–9:30,7:45左右达到峰值;晚高峰学校周边压力将持续至19:00。
重点拥堵路段预测和绕行建议
结合历史数据和近期运行特征,明日早高峰(7:00–9:00)以下路段拥堵较为严重,建议车辆尽量绕行:
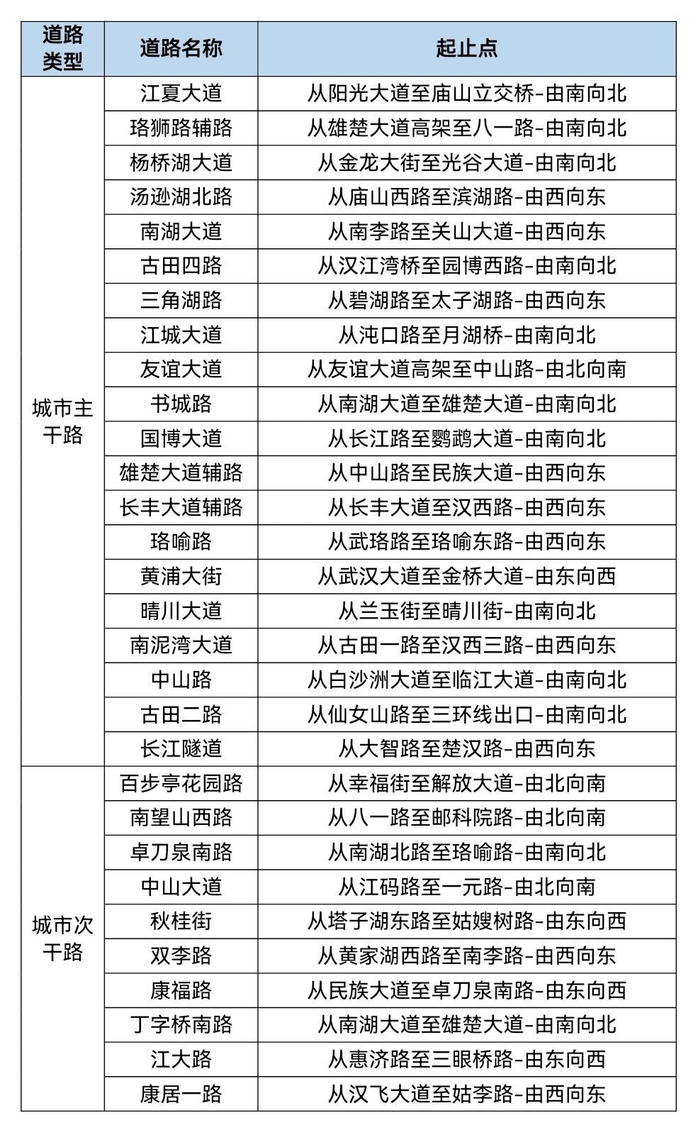
城市快速路的二环线(王家湾至知音桥南向北)、三环线(文化大道立交至庙山立交西向东)、龙阳大道高架、雄楚大道高架、白沙洲大道高架等通行压力也较大。

主次干道有江夏大道(阳光大道至庙山立交南向北)、珞狮路辅路(雄楚大道至八一路南向北)、百步亭花园路、杨桥湖大道、南湖大道等路段较为拥堵。

学校周边严重拥堵路段包括江岸区永清路、洪山区珞狮路(雄楚大道至八一路)、汉阳区拦江路(鹦鹉大道至晴川大道)等,非送学车辆注意绕行。

高校迎来开学,火车站周边拥堵程度也将更为明显,如武汉火车站的黄鹤路、汉口站的发展大道和金墩街等。

出行建议
1.错峰出行:非接送学生的车辆请尽量避开7:00–9:00早高峰时段通行;
2.优选地铁公交:建议学生及家长选择轨道交通和公共汽车出行;
3.即停即走:学校周边严禁长时间停车,请家长配合现场交警指挥;
4.关注实时路况:出行前可通过地图APP、武汉交警微博、电台等了解实时拥堵情况。
交通管理保障措施
明日,武汉交警将启动高等级勤务,在全市585所学校周边设置“家校警”护学岗,加强违停治理和秩序疏导,并通过“情指行”一体化机制全时段监测调度,快速处置事故,保障道路畅通。
请广大市民积极配合,文明出行,共同维护开学日良好的交通环境。
