极目新闻记者 陈洋洋
日前,胖东来商贸集团拟招聘刑释人员一事引起社会各界广泛关注。8月14日晚,胖东来董事长于东来在社交平台上发布了胖东来对刑释人员的面试题,评论区的网友议论纷纷。
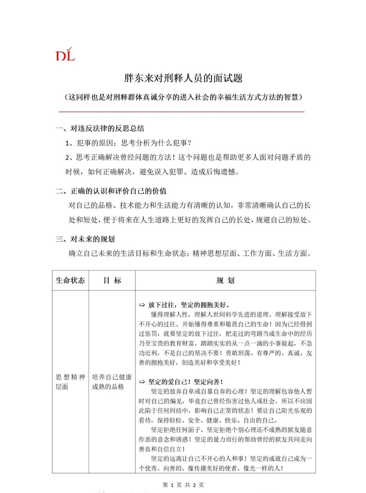
胖东来对刑释人员的面试题
8月15日,极目新闻记者联系中国地质大学(武汉)公共管理学院副教授赵频和武汉市人力资源服务协会秘书长黄春红,她们认为该面试题设计合理,并且胖东来招聘刑释人员的做法值得提倡,也能从其示范效应中,让其他企业效仿,对社会稳定秩序有积极的作用。
此次公布的面试题中,两页的题目包括“对违反法律的反思总结、正确认识和评价自己的价值、对未来的规划”三大部分。其中,对违反法律的反思总结方面,试题要刑释人员思考分析犯错的原因,要思考正确解决问题的方法。于东来表示,“这个问题也是帮助更多人面对问题矛盾的时候,如何正确解决,避免误入犯罪、造成后悔遗憾。”
面试题下方的小字注明道:“这同样也是对刑释群体真诚分享的进入社会的幸福生活方式方法的智慧”。
胖东来对刑释人员的面试题
据此前报道,新乡第三家胖东来门店目前已进入招工阶段,计划本月开展招聘工作,预估名额1000人,其中20%的岗位规划给退伍边防军人,2%的岗位给有犯罪史的服刑人员。
赵频副教授认为,企业招聘员工,会考虑到其经济效益,如果没有甄选出优秀的员工,对企业的发展不利。胖东来的刑释人员招聘面试题目,从个人反思、自身价值以及未来规划三个角度来考量,具有合理性。本次面试题目的篇幅有些长,问题有些多,能够读懂并且回答,对于刑满释放人士的素质和认知水平有较高要求,就筛选掉一批没有诚意的求职者。其次,事先公布招聘启事,能够给求职者更多的时间进行思考,对于企业文化和这份工作的意义有了更深的思考和认识。当然,事先公布招聘启事,对于胖东来的HR来说,也是一种考验。
黄春红表示,胖东来的举措,有利于社会和谐发展,一个人应能客观面对自己的过去,正确地面向未来,人的一生会犯很多错误,有的错误会因触犯法律而坐牢,坐牢的目的是要改过自新。其次,胖东来的做法值得提倡,因为第一,有利于鼓励刑释人员勇敢面对社会,去就业。第二,刑释人员对社会面试情况不了解,把题目公示出来,有利于他们做准备,何况每个人的经历是不一样的。题目设计合理,是用正确的方向去引导他们。
据了解,胖东来此前对招聘刑释人员专门做过说明。说明称,这是第一次这样招聘,在这些方面也不成熟,会先让中轻度犯罪的刑释人员加入到团队中,然后再逐步开放合理名额给中重度犯罪类型刑释人员。此次招聘“刑释人员”,是基于人性的善良和美好,希望各个群体的人们都能够得到社会的尊重和关爱。
赵频表示,胖东来这一做法也是秉承一贯的以员工为本的做法,在目前的就业市场中,刑满释放的人员面临较大压力,如果没有渠道就业,在生活压力下有可能重蹈覆辙。胖东来给了一个窗口,释放出社会具有包容度的信号。也能从其示范效应中,让其他企业效仿,对社会稳定秩序有积极的作用。
