极目新闻客户端

多地红色预警!国家疾控局发布高温健康风险预警,大范围“桑拿天”来了

中国天气、国家疾控局 2025-07-12 22:57:00 阅读量:

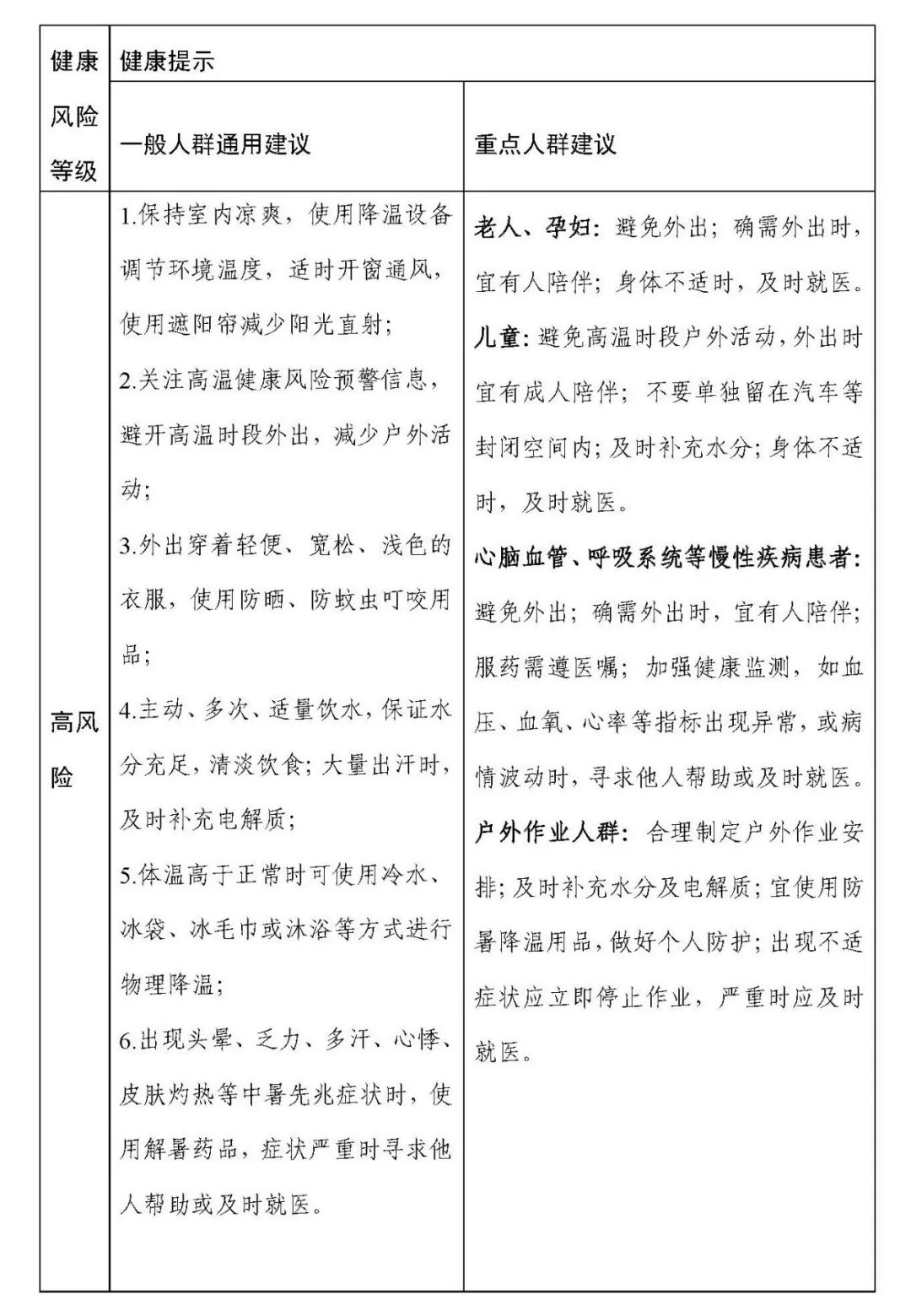
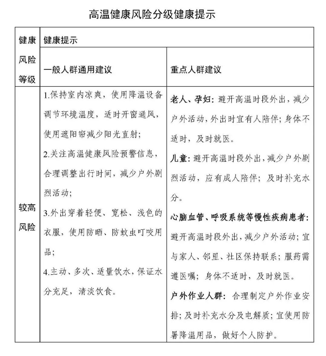
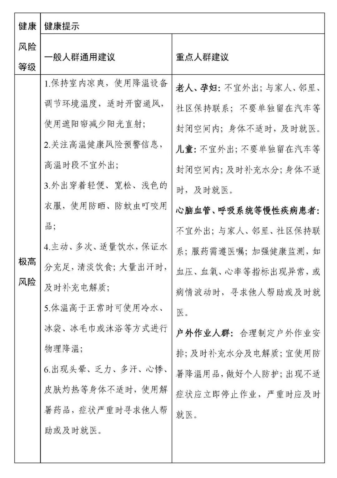
7月12日18时,国家疾病预防控制局和中国气象局联合发布高温健康风险预警


大范围高温高湿桑拿天来袭

未来几天,随着新疆一带的大陆暖脊东移,与西伸的副热带高压合并加强,高温范围还将逐步扩大。7月14日起华北南部至华南、新疆等地将出现大范围高温天气,其中,河北南部、河南、陕西关中、湖北西部等地将成为高温核心区域,高温持续时间长、强度强,部分地区最高气温可达39至43℃,未来一周的高温日数可达6至7天。

在上述高温的核心区域,夜间最低气温也会逐渐升高,接近或达到30℃。因此,无论是最高气温还是最低气温,都可能会是同期少见的热度,大家一定要做好充分的防暑降温措施。


责任编辑:叶晓英