极目新闻记者王柳钦
5月1日,有网友发视频称吉林省长白山风景区因大暴雪关闭了天池景点,自己好不容易爬到瀑布景点,却并没有看到心心念念的天池,引发众多游客关注。
网传视频截图
该视频发布者告诉极目新闻记者,她是从吉林延吉出发的,找了个拼车团到的长白山风景区,由于下大雪,天池景点没有开放。自己从北坡爬到瀑布景点,没想到瀑布也因为风雪太大挡住了,好在暴雪景色也很壮观美丽。
极目新闻记者了解到,5月1日早7时23分,长白山景区发布公告称,当天景区主峰风力较大,公路、栈道积雪结冰,北、南景区天池景点今日关闭,其他景点正常开放,视天气情况随时关闭。西景区内由于风力较大,预计午后降雪过程,5月1日关闭。
当天10时46分和11时12分,长白山景区又连续发布两则关于停止检票的公告。
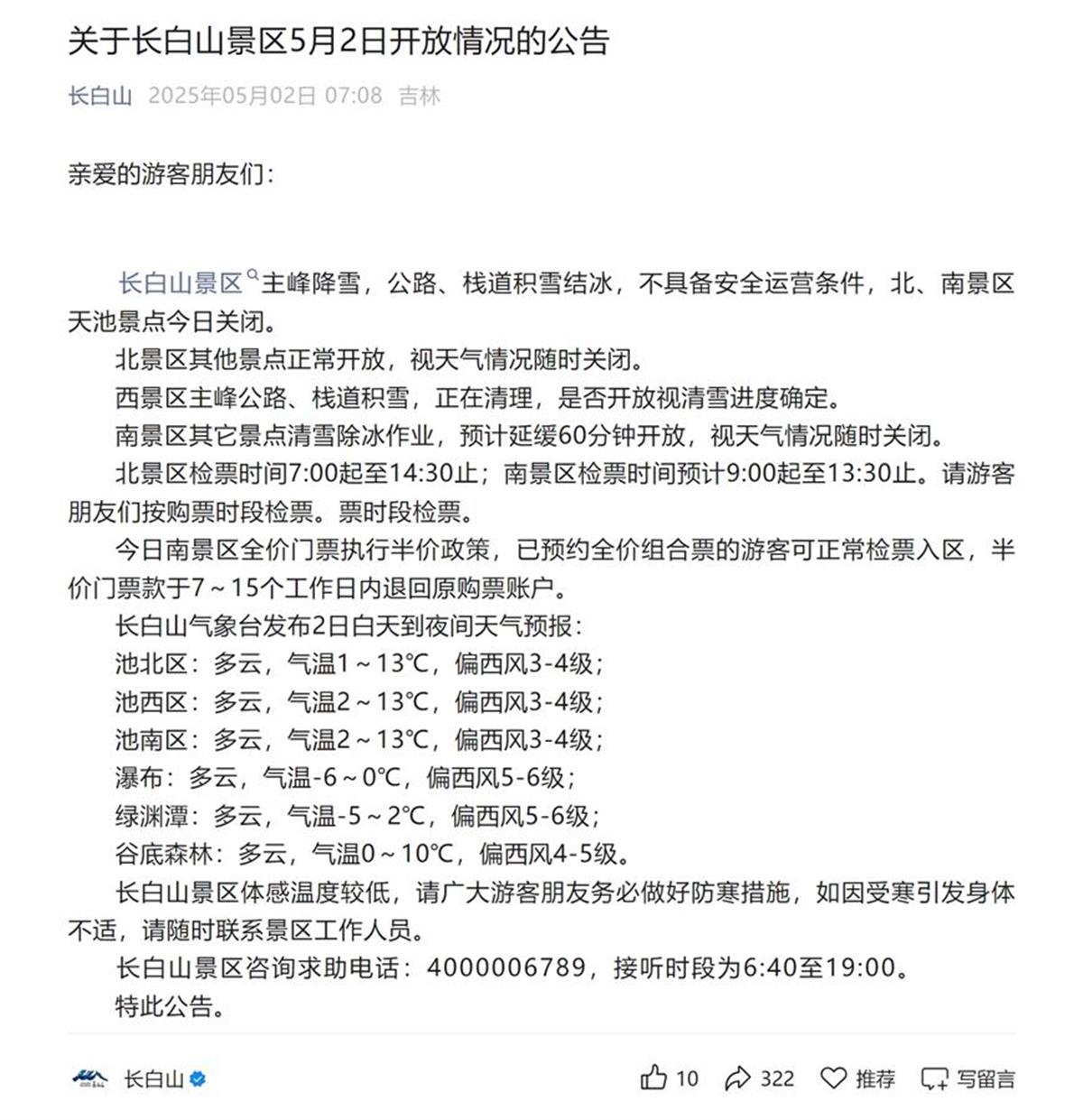
5月2日长白山景区发布公告
5月2日,记者发现,长白山景区于7时8分发布公告称,当天景区主峰降雪,公路、栈道积雪结冰,北、南景区天池景点关闭。北景区其他景点正常开放。西景区主峰公路、栈道积雪,正在清理,是否开放视清雪进度确定。
随后,记者联系到吉林省长白山景区管理有限公司,一名工作人员表示,长白山当下运营有北、西、南三个景区,后续景区整体开放情况可以留意公告信息,或者早上6:40过后打电话咨询,电话为400-000-6789。
该工作人员还说,仅在五一期间游客可以在早上6:40过后打电话咨询,工作人员会告知当下景区开放情况,但无法保证后期天气变化,如遇大风、暴雪、道路结冰等天气情况,景区就会视情况关闭景点或者景区,游客的安全是第一位的。
据长白山气象台发布的5月2日白天到夜间天气预报,池北区天气多云,气温1-13℃,偏西风3-4级;池西区天气多云,气温2-13℃,偏西风3-4级;池南区天气多云,气温2-13℃,偏西风3-4级。同时长白山景区体感温度较低,游客务必做好防寒措施。
